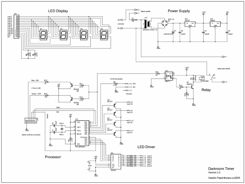
Projekt może przydać się osobom wykonującym płytki PCB przy użyciu laminatów światłoczułych. Licznik ma za zadanie włączyć naświetlanie UV gdy rozpoczyna się odliczanie i wyłączyć je, gdy odliczanie się zakończy.
Czas wyświetlany jest na czterech wyświetlaczach siedmio segmentowych. Poza tym wykorzystywana jest dioda dwukolorowa służąca do informowania o stanie pracy urządzenia (odliczanie lub czuwanie). Wyświetlacz umieszczony jest na osobnej płytce PCB, aby łatwiej było go umieścić na froncie obudowy naświetlarki. Program napisany jest w asemblerze i dostępny na stronie źródłowej
.Źródło http://www.electronics-lab.com/projects/oscillators_timers/019/index.html
Fajne? Ranking DIY
