logo elektroda
logo elektroda
X
logo elektroda
REKLAMA
REKLAMA
Adblock/uBlockOrigin/AdGuard mogą powodować znikanie niektórych postów z powodu nowej reguły.

Monitorowanie temperatury w wielu miejscach

mi_ma 01 Maj 2008 08:02 5506 7
REKLAMA
  • Monitorowanie temperatury w wielu miejscach

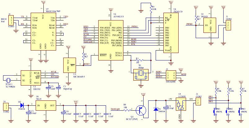
    Oto projekt dla osób, które chcą mieć urządzenie, które monitoruje pracę czujników temperatury z kilku miejsc jednocześnie. Projekt umożliwia odczyt i przechowywanie danych z ośmiu czujników temperatury DS1820.

    Urządzenie sterujące wyposażone jest w panel LCD, który pokazuje do dwie wartości temperatur. Zawiera także zegar czasu rzeczywistego DS1302 i przechowuje dane z ostatnich trzech miesięcy. Wszystkie pliki potrzebne do uruchomienia projektu znajdują się na stronie źródłowej.

    Monitorowanie temperatury w wielu miejscach
    Monitorowanie temperatury w wielu miejscach



    Źródło http://www.embedtronics.com/avr/tempavr.html

    Fajne? Ranking DIY
    O autorze
    mi_ma
    Tłumacz Redaktor
    Offline 
    Specjalizuje się w: elektronika wojskowa
    mi_ma napisał 831 postów o ocenie 809. Mieszka w mieście Wrocław. Jest z nami od 2006 roku.
  • REKLAMA
  • REKLAMA
  • #3 5098901
    ma3-4ysz
    Poziom 24  
    Było by fajnie gdyby można ten układ przerobić pod czujniki Pt100.
    A propo kojarzy może ktoś jakiś układ (przetwornik) dedykowany do współpracy właśnie z Pt100?
  • REKLAMA
  • #5 5100582
    koval_s
    Poziom 18  
    Panie: ma3-4ysz, projekt nie byłby taki prosty gdyby nie czujniki DS1820, a problem z czujnikami Pt100 i temu podobnymi, to problem między innymi w tym że są to czujniki rezystancyjne, więc dochodzi błąd na przewodach, oczywiście można dać linię 4-żyłową i takie tam różne rzeczy w końcu wszystko by walnęło w "łeb", po co komu taki kombajn, no i powrót do punktu wyjścia, po co nam takie drogie zabawki, pozdrawiam...
  • #6 5102255
    ma3-4ysz
    Poziom 24  
    Linia 3 żyłowa wystarczy.
    Cytat:
    po co

    Czasem może się zdarzyć, że potrzebna jest rejestracja kilku temperatur obiektu, w którym ktoś już zainstalował te Pt100. A w takich przypadkach zwykle bywa, że samodzielne wykonanie układu jest tańsze niż komercyjne (np Lumel KE8).
    Dlatego tak ot wtrąciłem wątek Pt100.
    Pozdrawiam
  • #7 5103164
    tom_081
    Poziom 11  
    mam pytanie ile kosztował cały projekt
  • REKLAMA
  • #8 15727724
    gutek2525
    Poziom 11  
    Wszystko fajnie tylko szkoda że źródło wygasło. A by się przydalo. Może ktoś pomoże ;)
REKLAMA