logo elektroda
logo elektroda
X
logo elektroda
Adblock/uBlockOrigin/AdGuard mogą powodować znikanie niektórych postów z powodu nowej reguły.

CB DANITA 640 - rozbudowa AM

SP8JZ 03 Maj 2008 18:00 14210 16
  • #1 5101806
    SP8JZ
    Poziom 33  
    Posiadam urządzenie jak w opisie.
    Parametry skrócone to 4W - FM, 27xx5 standard.
    Zajmę się rozbudową o tor AM
    Na forum nie ma dokładnych informacji na ten temat oprócz pytań typu co, jak, po co, czy jest sens.
    Jeśli ktoś ma jakieś spostrzeżenia, doświadczenie w tym temacie proszę o odpowiedź. Urządzenie jest stosunkowo trudne do zmierzenia i obczajenia ,poszczególne bloki na pcb są porozrzucane nielogicznie.
    Dla zainteresowanych link:
    https://www.elektroda.pl/rtvforum/download.php?id=29855
  • #2 5101988
    c2h5oh
    Moderator
    Cześć.

    SP8JZ napisał:
    ...Zajmę się rozbudową o tory modulacji amplitud...


    Po co w takim radiu kilka torów AM ?
    Gdzie planujesz upchnąć te tory modulacji amplitud i czemu one mają służyć ?
    Ile tych torów planujesz dobudować?
  • #3 5102228
    SP8JZ
    Poziom 33  
    tor odbiorczy - demodulator AM z układem ARW
    tor nadawczy - modulator AM z ogranicznikiem wzmocnienia
    w radiu jest miejsce na opcjonalne pcb i sporo miejsca na upchnięcie
    post poprawiony ,po co sie czepiać jednej literki...
  • #5 5103079
    junior2004
    Poziom 15  
    Witam,
    Mam "zamówienie" od rodziny na taką przeróbkę. Niestety z braku czasu zajmę się nią dopiero w czasie wakacyjnego urlopu. Założenia są takie: TDA1083 - pośrednia z ARW i detektor AM, sygnał wzięty z 5 nogi MC3357. Do tegoż TDA można wykorzystać gotową płytkę AVT2761. Jako modulator AM można wykorzystać istniejący wzmacniacz m.cz., ja jednak robię osobny na taniutkim TDA2003. Pozostanie jeszcze sprawa ARW dla w.cz., ale jest w tym radiu RF GAIN. Nie sądzę żeby przeróbka sprawiła jakieś większe trudności, jednak bardziej szczegółowo wypowiem się jak to ugryzę praktycznie.
    Andrzej

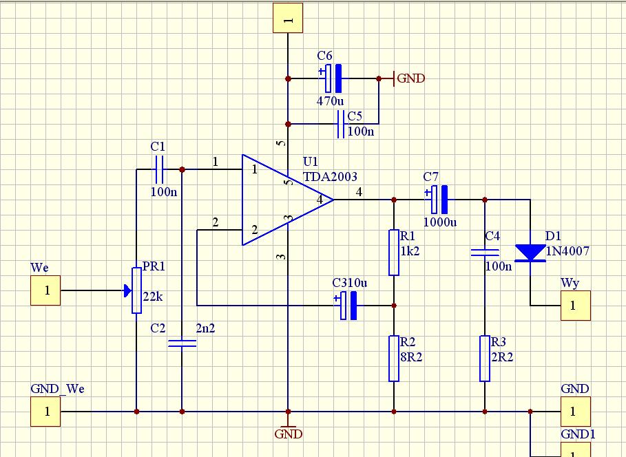
    Zamierzam zastosować taki modulator:
    CB DANITA 640 - rozbudowa AM
    W przypadku nie stosowania trafa modulacyjnego w miejsce C7 - zwora.
    Acha w tym zastosowaniu D1 również jest zbędna.
  • #6 5106773
    SP8JZ
    Poziom 33  
    Moje radyjko jest już pomierzone i zakończone zanim przeczytałem Twojego posta.
    Pomysł jest podobny ,z tym że ja miałem pod ręką TDA1220 = UL1219.
    Koncepcja i realizacja nieco odbiega od standardowych przeróbek ,ale trzeba było trochę pomyśleć.
    Spróbuję wstawić szczegółowy opis tak ,żebyś mógł zrobić to w krótkim czasie.
    Co masz zrobić jutro - zrób dzisiaj.
  • #7 5109396
    junior2004
    Poziom 15  
    Witam,
    Tak się zastanawiam skąd pobrać sygnał p.cz. AM, obawiam się że wtrącenie dodatkowej impedancji jaką stanowi wejście scalaka AM do 5 nogi MC3357, (jak pierwotnie chciałem zrobić) może słyszalnie popsuć charakterystykę filtru ceramicznego. Może lepiej wziąć sygnał z kolektora pierwszego tranzystora wzmacniacza s-metra? Albo jakiś wtórnik źródłowy przed tym scalakiem. Jak to rozwiązałeś?
    Życzę sukcesów i czekam zatem na pierwsze wyniki.
    Andrzej
  • #8 5111438
    SP8JZ
    Poziom 33  
    Prosto z wyjścia filtra / wejścia na wzmacniacz pin=5
    sygnał idzie przez dzielnik pojemnościowy prosto z filtra 455 na tda1220 i obciążenie jest minimalne, ponieważ tda ma bardzo silny wzmacniacz p.cz.

    Co do dalszych bloków - tranzystory i smetr itd sygnał nie nadaje się absolutnie do niczego - charakterystyka liniowa smetra jest tragiczna dlatego wymagany jest wzmacniacz p.cz. z demodulatorem.
  • #9 5112720
    junior2004
    Poziom 15  
    SP8JZ napisał:

    Co do dalszych bloków - tranzystory i smetr itd sygnał nie nadaje się absolutnie do niczego - charakterystyka liniowa smetra jest tragiczna dlatego wymagany jest wzmacniacz p.cz. z demodulatorem.


    Nie chodziło mi o wykorzystanie wzmacniacza s-metra w charakterze pośredniej AM, tylko jego pierwszego tranzystora jako separatora, a dalej TDA1083 lub jak u Ciebie TDA1220.

    Oprócz opisu napisz proszę jak wypadły testy praktyczne.
    Andrzej
  • #10 5116859
    SP8JZ
    Poziom 33  
    Najważniejsza czynność ,jaką należy wykonać przy rozbudowie o tor odbiorczy AM jest dodanie układu ARW w odbiorniku.Jest to często pomijane i wynika raczej z braku czasu i chęci szybkiego uruchomienia urządzenia.Transceivery FM są celowo ustawione w punkcie pracy D celem zmniejszenia zniekształceń sygnałów zakłócających i poprawy komfortu odbioru.Po takich przeróbkach odbiornik pozornie zachowuje się poprawnie.Kłopoty zaczynają się przy silniejszych sygnałach.Sygnał audio korespondenta zostaje zniekształcony do prostokątnego w wyniku obcięcia szczytów na filtrach p.cz. i staje się niemożliwy do odebrania.Moim zdaniem należy skupić się nad tym dokładnie.

    Urządzenie posiada ogranicznik wstępny dla odbiornika na wejściu antenowym.
    Wzmocniony i wyprostowany sygnał drugiej pośredniej z układu S-metr (Q107 ,Q108) jest podawany przez rezystor dopasowujący z punktu "Y" na tranzystor wykonawczy Q104 w układzie OE .Jest to rozwiązanie standardowe dla różnych firm ,m.in. Cobra ,Alan.Z tego też punktu napięcie kierowane jest na wskaźnik wychyłowy i potencjometr Squelch.W punkcie tym jest też dodawane napięcie TX Power z wyjścia antenowego przez diodę D106.Tym samym uzyskujemy pomiar mocy TX ,sygnału RF i jednocześnie zatykanie toru odbiorczego przy nadawaniu przez Q104.

    Pomiary wykazały ,że jeden stopień to za mało dlatego zastosowałem ogranicznik główny ,budując w ten sposób komplety układ sprzężenia zwrotnego układu automatycznej regulacji wzmocnienia.Układ składa się z jednego tranzystora w układzie OE ,który pobierając napięcie bezpośrednio z wskaźnika wychyłowego reguluje napięcie kolektorów układu wzmacniacza/mieszacza 1-wszej p.cz. w układzie przeciwsobnym (Q102,Q103,filtr T8).
    Krótko mówiąc im silniejszy sygnał na wejściu antenowym ,tym mniejsze wzmocnienie mieszacza i jednostajny poziom sygnału na filtry p.cz.

    Bardzo ważne jest dodanie pojemności filtrujących w celu usunięcia wzbudzania się ARW.Najważniejsze jest odfiltrowanie zasilania mieszacza i sprzężenia zwrotnego mieszacza (emitery Q102,103).
    Pomiary wykazały ,że fabryczny brak tych kondensatorów powodował że mieszacz wprowadzał zniekształcenia zależne od siły sygnału.Jest to tragiczny błąd producenta ,dlatego należy skupić się w tym miejscu przy rozbudowie aby nasze urządzenie chodziło liniowo.
    Przy poprawnie skończonej przeróbce przy sygnale +30bB sinad w trybie FM ,po przełączeniu w AM wskazówka s-metra opada do poziomu 8dB max. - to znaczy ,że układ pracuje poprawnie.Powyżej urządzenie się przesterowywuje i musimy się z tym pogodzić,że wskaźnik zaniża.Pomiary wykazały ,że urządzenie nie toleruje wyższych sygnałów AM.

    Podłączenie układu ARW jest przedstawione na schemacie.
    Układ jest wyłączany w trybie FM na 3-sekcyjnym przełączniku ,który wcześniej służył do bezsensownej funkcji PA
    (czerwone linie to nasze elementy ,które dodajemy i dolutowujemy od strony druku PCB
  • #11 5117525
    SP8JZ
    Poziom 33  
    Podstawowa sprawa to demodulator amplitudy.Zwylke stosuje się diodę germanową typu AAPxxx i po kłopocie.Ale pod warunkiem ,że wszystkie wzmacniacze chodzą liniowo!
    Niestety w tym modelu liniowość wzmacniaczy prostowników s-metra jest tragiczna i nie nadaje się absolutnie do niczego poza spełnianą funkcją.Jakby tego było mało - kostka p.cz. Motoroli nie oferuje nam żadnych dostępnych napięć ,które moglibyśmy obrobić.Pozostaje nam jedynie słaby sygnał z wyjścia filtra drugiej p.cz. 455kHz.
    W innych postach na forum na ten temat można zauważyć jak zjadano zęby na tym radyjku.
    Dlatego należy tutaj ,jak kolega powyżej zdążył zauważyć w swojej pracowni ,zastosować liniowy wzmacniacz p.cz. o dużym wzmocnieniu.
    Zastosowałem TDA1220=UL1219 z układem automatycznej regulacji poziomu wyjściowego audio z demodulatorem AM wysokiej jakości.Jest to kompletny odbiornik AM/FM ,ale wybrałem go ze względu na cenę ok.5zł w stosunku do wymaganych potrzeb na nasz cel.Pozostałe bloki są niewykorzystane .piny są nie podłączone.
    Kostka dodatkowo oferuje nam na pin=9-wyjście audio składową stałą AFC odwrotnie proporcjonalną do zmian częstotliwości odbieranego sygnału.Można więc wykorzystać to do kontroli dostrojenia korespondenta np. na LED.

    Sygnał 455kHz pobrany jest z pin=5 MC3357/wejście p.cz. poprzez dzielnik pojemnościowy i podany na wejście p.cz. TDA1220.Wymagane elementy do budowy wzmacniacza to dodatkowo filtr 7X7 - 118 i kilka kondensatorów.Pozostałe piny wiszą w powietrzu i należy szczególnie uważać przy pomiarach ,bo są delikatne i jedną kostkę posłałem w kosmos.Ewentualnie należy dobrać wartości dzielnika pojemnościowego ,ponieważ różne modele są inaczej zestrojone a TDA posiada bardzo silny wzmacniacz p.cz.
    Mówiąc zrozumiale - szumy w głośniku powinny zniknąć po odłączeniu anteny.Z tym ,że pomiary wskazały że dynamika czy odporność na modulację skrośną AGC w TDA jest rewelacyjna i działa idealnie dla słabych jak również dla o wiele za dużych sygnałów niż trzeba.

    Po nabyciu filtra należy skorygować rdzeń ,ponieważ katalogowy rezonans wynosi 465kHz.Poniżej przedstawiam zaprojektowany układ.Widoczne jest rozmieszczenie pinów 7x7-118.Osobiście nienawidzę istniejącego wszech obecnie omijania opisów tego typu.Można kupić Świat Radio z ciekawym projektem ,a opisu filtrów brak.Tutaj znajdziesz datasheet 7x7:
    http://radio.elektroda.net/katalog.php

    Układ został zmontowany na płytce uniwersalnej o wymiarach 1,5 na 5 cm i wstawiony w puste miejsce na opcjonalną PCB.
  • #12 5117639
    SP8JZ
    Poziom 33  
    Nadajnik nie wymaga zbytnich zabiegów.
    Kolega wyżej pisał coś o dodatkowej płytce.Uważam ,że nie ma sensu ,ponieważ oryginalnie mamy co potrzeba.
    Warto zauważyć ,że w blokach mikrofonowych znajduje się kompresor dynamiki.Ten kto wie o co chodzi doceni ten układ.

    Po wykonaniu części odbiorczej należy usunąć funkcję PA.Pierwszą sekcję przełącznika usuwamy przy wyjściu głośnikowym (punkty 4,5,8).Wstawiamy zworę 5-8.Wyjście PA zostaje nieaktywne.Usuwamy rezystor R131(wyjście FM audio na Squelch Audio Mute).Mając gotową wiązkę do przełącznika wstawiamy ją w miejsce rezystora ,a trzeci pin przełącznika do układu demodulatora AM jak na schemacie.Należy wykonać to właśnie w ten sposób ,ponieważ Squelch działa na zasadzie zwierania do masy MCxxxx pin=14.
    Rozwiązanie dziwne jak na CB radio i chyba kolejna rzecz na której niektórzy polegli chcąc rozbudować radio.

    Sekcja środkowa to włącznik PTT ,punkty 15,17.Usuwamy i wstawiamy zworę.Wstawiamy tu wyłącznik ARW AM jak na schemacie.

    Sekcja trzecia to przełącznik m.cz. ,p. 3,16,potencjometr.Po usunięciu potencjometr podłaczyć do p.3. Punkt 16 to wyjście mikrofonowe z kompresora dynamiki.

    Nadajnik wymagałby jedynie podłączenia wyjścia kompresora mikrofonu do wejścia układu KIA7291AP i dodaniu przełącznika na stopnie mocy w.cz. tak jak w większości standardowych rozwiązań oraz dodaniu blokady modulacji FM dla modulacji AM na tranzystorze npn w ukł. OE w punkcie przy diodzie nadawczej FM w bloku VCO.
    Ja zastosowałem do zasilania stopnia W.CZ. dławik zasilający przewinięty z filtru jakiegoś radioodtwarzacza samochodowego dla uzyskania pełnej mocy nadawania.Takie dławiki rozbiera się w 10 sekund ,korpus jest w 2 częściach i jest to dziecinnie proste.A niektórzy boją się tego jak diabła nie wiem dlaczego.

    W takiej sytuacji do KIA7291AP KONIECZNIE należy dodać stabilizator 7812 w celu uzyskania jednolitej głębokości modulacji niezależnie od zmian napięcia zasilania.
    Od strony mikrofonu nad głębokością pracować będzie nam kompresor dynamiki.Wiadomo ,że każdy kompresor jest Limiterem sam w sobie ,dlatego dodatkowy układ ogranicznika/limitera głębokości modulacji jest nam nie potrzebny
    NALEŻY PRECYZYJNIE USTAWIĆ GŁĘBOKOŚĆ W TYM MODELU !!!

    Częstotliwość nadawania skorygować można jedynie miernikiem częstotliwości dokładnie skalibrowanym ,co najmniej 3 zera po przecinku.
    Standardowa operacja z kwarcem ,pewnie znajdziecie gdzieś na forum.Powinna wynosić dla Polski 27.xx00 MHz.

    Należy pamiętać ,że przepisowa modulacja to 90% ,4W max.
    Trzeba to zrobić tak jak napisałem.
    Przesterowanie prowadzi do powstawania harmonicznych ,na których nie masz prawa nadawać.
    Używanie takiego urządzenia jest niezgodne z prawem !
    Artykuł 143 Ustawa Prawo telekomunikacyjne ,o piractwie radiowym.
  • #13 5120221
    SP8JZ
    Poziom 33  
    Poszczególne czynności są opisane w oddzielnych postach.
    Na przyszłość się zastosuję.
  • #14 5120831
    uhu
    Poziom 16  
    widzę że koledzy rozpracowują DANITE 640 a czy ktoś zetkną się z radiem DANITA 640 FM z wyglądu identyczne ale w środku danita 640fm ma procesor Maxon 2208170 i co ciekawe miejsce na płycie na trafo modulacyjne nigdzie w sieci nie spotkałem schematu tego modelu a teoretycznie powinien być prostszy w przeróbce ze względu na miejsce na dodatkowe elementy tak jak gdyby istniała wersja z am czy ktos ma jakieś sugestie ??
  • #15 5125230
    junior2004
    Poziom 15  
    Witam,
    Kolego SP8JZ, wyrazy głębokiego uznania za ogromny wkład pracy i za tak szczegółowe, wyczerpujące potraktowanie tematu. Chociaż pewne rzeczy być może rozwiążę troszeczkę inaczej, opis dokonanej przez Ciebie przeróbki będzie mi bardzo pomocny - w zasadzie wszystko mam podane "na tacy". Serdeczne dzięki!

    Kolego uhu na pewno istniała taka wersja Danity 640 z AM proszę spojrzeć na zdjęcie - pierwszy przełącznik od strony s-metra - niestety znalezienie schematu może być problematyczne
    Andrzej
    CB DANITA 640 - rozbudowa AM
  • #16 5143210
    SP8JZ
    Poziom 33  
    Parę wskazówek co do nadajnika.
    Otóż trzeba wprowadzić nadajnik w stan tak aby charakterystyka mocy wyjściowej w funkcji napięcia zasilania była liniowa inaczej modulacja nie będzie czytelna .Kilka malutkich zabiegów w stopniu mocy.Na początek napiszę tylko tyle ,że najważniejsze jest aby zasilanie powielacza i drivera 2SC2314 podłączyć pod zasilanie stałe z włącznika.Natomiast zasilanie stopnia końcowego 2SC2078 pod trafo modulacyjne,ewentualnie bezpośrednio pod stopień mocy m.cz. tak aby modulacja była realizowana tylko i wyłącznie w tym stopniu.
    -usunięcie rezysttancji zasilania R114 !
    Proszę zastosować się do tych wskazówek.

    Należy również ustawić rdzenie filtrów nadajnika w środkowym położeniu 27MHz ,inaczej straci liniowość i będą kłopoty z modulacją.Z tym że co do ostatniego jest to wskazówka uniwersalna wymagana do każdego urządzenia tego typu.Jeśli rozstroimy filtry możemy się pożegnać ze zrozumiałą modulacją niezależnie od modelu i firmy CB radia.Chodzi o to aby każdy stopień wzmacniacza był nasycony sygnałem W.CZ odpowiednio ukształtowanym.

    Opisany model to Danita 640.
    Co do schematu znalazłem jedynie ten jak wyżej ,tragicznie nieczytelny ale w miarę pomocny.
  • #17 5143535
    uhu
    Poziom 16  
    żeby nie było wątpliwości że istnieja dwie wersje tego samego radia zamieszczam zdjęcia
    CB DANITA 640 - rozbudowa AM
    CB DANITA 640 - rozbudowa AM
    danita 1 widać wyrażnie miejsce na transformator modulacyjny


    CB DANITA 640 - rozbudowa AM
    CB DANITA 640 - rozbudowa AM
    danita2
    CB DANITA 640 - rozbudowa AM
    tak wyglądaja obie
REKLAMA