logo elektroda
logo elektroda
X
logo elektroda
REKLAMA
REKLAMA
Adblock/uBlockOrigin/AdGuard mogą powodować znikanie niektórych postów z powodu nowej reguły.

Włącznik aktywowany głosem

JIIIS 11 Maj 2008 13:34 4268 2
REKLAMA
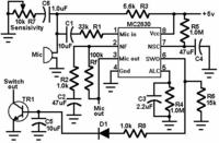
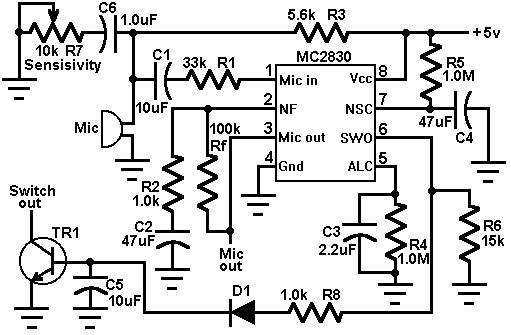
  • Urządzenie zostało zaprojektowane w oparciu o MC2830. Tradycyjne obwody włączników aktywowanych głosem (VOX) nie są w stanie rozróżnić głosu od hałasu w sygnale wejściowym, co powoduje, że w hałaśliwym otoczeniu takie włączniki mogą być aktywowane w niewłaściwych momentach. Poniższe urządzenie pozwala obejść tą niedogodność. Włącznik jest aktywowany głosem, którego poziom jest wyższy niż poziom hałasu w otoczeniu. Jest to możliwe dzięki temu, że kształt fali głosu i hałasu różnią się. Fala głosu ma szerokie spektrum zmian amplitudy, natomiast hałas jest bardziej jednostajny. Czułość aktywacji głosem zależy od wartości R6. Czułość aktywacji głosem jest zredukowana od 3.0dB – 8.0dB powyżej poziomu hałasu, jeżeli wartość R6 zmienia się od 14k – 7k.

    Włącznik aktywowany głosem

    Źródło: http://www.electronics-lab.com/projects/sensors/025/index.html

    Proszę zapoznać się z zasadami zamieszczania zdjęć w DIY i poprawić post!!

    Fajne? Ranking DIY
    O autorze
    JIIIS
    Poziom 17  
    Offline 
    JIIIS napisał 246 postów o ocenie 21, pomógł 28 razy. Mieszka w mieście Kraków. Jest z nami od 2008 roku.
  • REKLAMA
  • #2 5129372
    Freddie Chopin
    Specjalista - Mikrokontrolery
    ksztalt fali?

    fala glosu ma szerokie spektrum zmian amplitudy?

    jak juz cos tlumaczyc, to wypadaloby na tym sie znac na tyle, zeby nie pisac takich zdan, albo kogos spytac po prostu

    0x41 0x56 0x45!!
  • #3 5129388
    discolitez
    Poziom 13  
    On włacza i wyłacza czy za kazdym właczeniem trzeba przerwac zasilanie zeby urzadzenie było wyłaczone?
REKLAMA