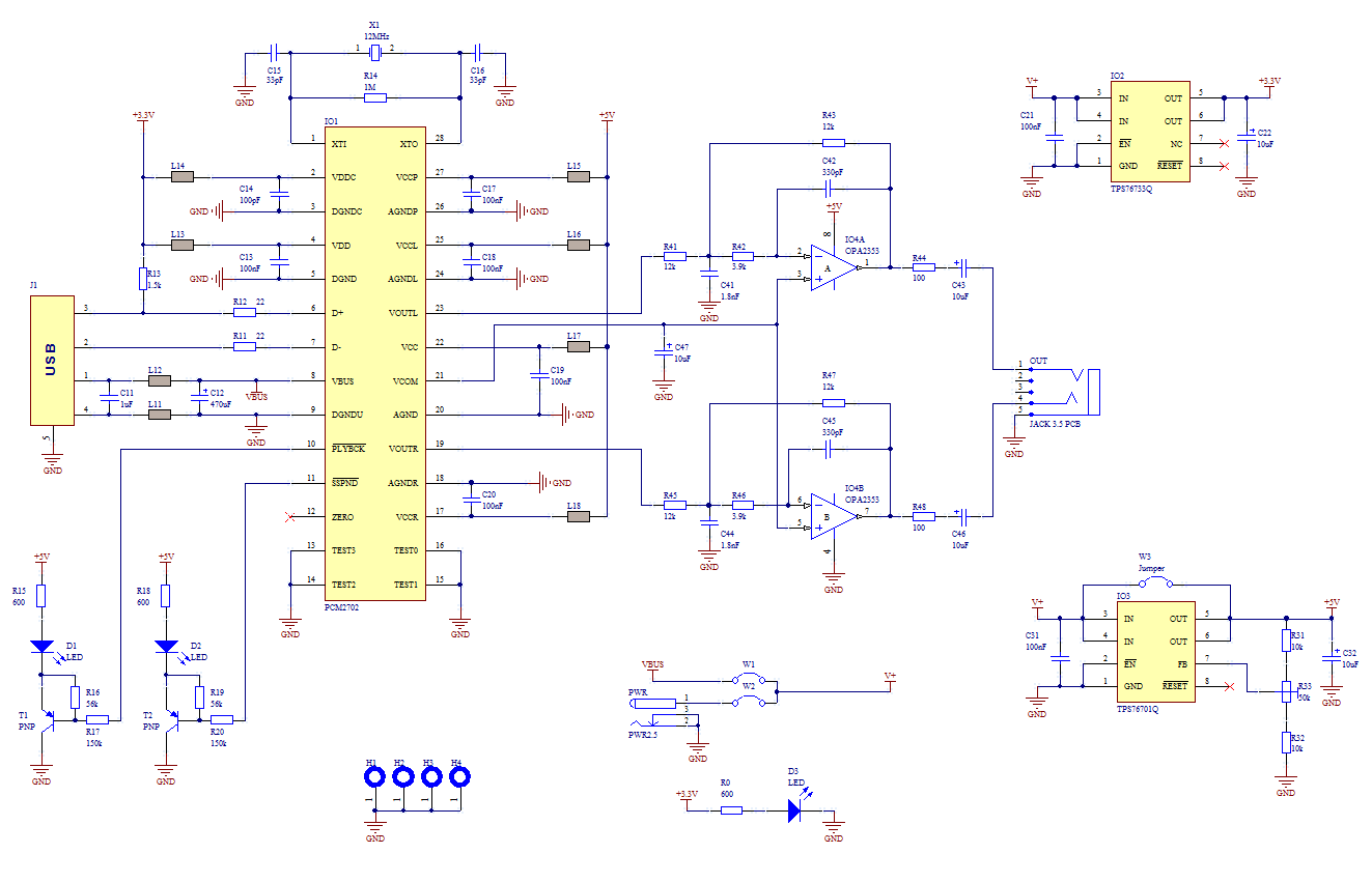
Zbudowanie karty dźwiękowej wcale nie jest takie trudne jakby się wydawało. Przy odrobinie zapału i odpowiednich elementów, nie ma problemu z budową w pełni funkcjonalnej karty dźwiękowej z interface'm USB. Scalak, który umożliwia zrealizowanie takiego projektu to PCM2702 firmy BurrBrown/ Texas Instruments. Karta dźwiękowa zasilana jest z portu USB i posiada jedno wyjście stereo. Co ważne, karta nie wymaga użycia jakichkolwiek dodatkowych sterowników dla Windows XP Windows Vista, ponieważ są one już w scalaku. To czyni kartę dźwiękową urządzeniem w pełni plug and play.
Źródło http://www.electronics-lab.com/projects/pc/026/index.html
Fajne? Ranking DIY
