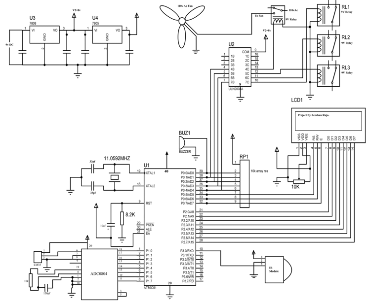
Urządzenie wygląda jak kilka termostatów, które mierzą temperaturę i wykonują okresloną akcję (przełączniki) gdy osiągnięta zostanie temperatura graniczna. I tak właśnie jest, urządzenie uruchamia przełączniki podłączone do wiatraka, gdy temperatura przekroczy 40ºC.
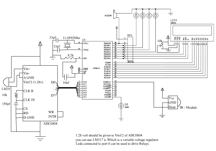
Jednak w tym projekcie jest coś jeszcze, co czyni go nieco innym od podobnych urządzeń. Reaguje ono na komendy wydawane poprzez pilot do telewizora. Naciskanie przycisków 1, 2, 3 i 4 pozwala na wybranie wiatraka, który ma zostać włączony bądź wyłączony. projekt bazuje na mikrokontrolerze AT89C51, który odczytuje temperaturę z czujnika LM35 i przesyła ją poprzez przetwornik analogowo cyfrowy ADC0804. Sygnały po przekroczeniu wartości zadanej wysyłane są poprzez chip ULN2003. Wszystkie materiały potrzebne do zbudowania projektu znajdują się na stronie źródłowej.
Źródło http://electronics-lab.com/projects/test/023/index.html
Fajne? Ranking DIY
