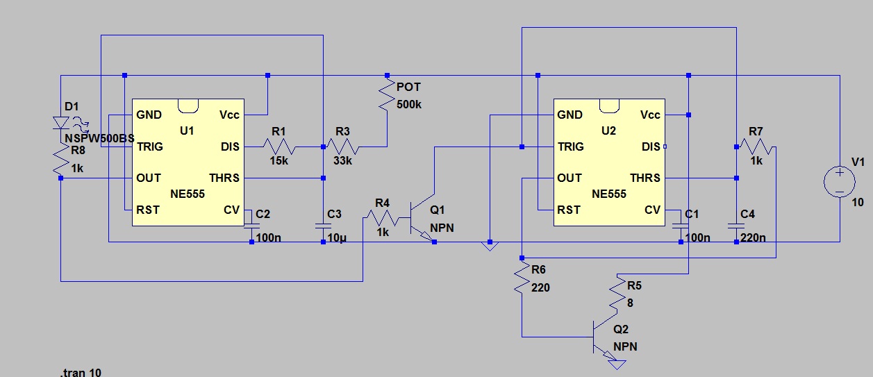
Projekt dla tych, którzy oprócz lutowania obwodów lubią w wolnych chwilach także troszkę pograć na gitarze. Jak wiadomo w muzyce ważne jest właściwe wyczucie rytmu, co początkującym często sprawia trudność. Powstały więc urządzenia zwane metronomami, które co określony odstęp czasu wydają sygnały dźwiękowe i/lub wizualne, aby wspomóc początkującym muzykom. Dzięki poniższemu schematowi będziesz mógł wykonać metronom własnoręcznie. Zasilany jest 9V bateryjką i umożliwia regulację prędkości wybijanego rytmu. Na stronie źródłowej znajdziesz dodatkowo kilka filmików.
Źródło: http://www.danielandrade.net/2007/11/01/howto-make-your-own-metronome
Fajne? Ranking DIY
