planujezbudowac rejestrator czasu pracy
mam podlaczony modol rfid mifare jak w temacie
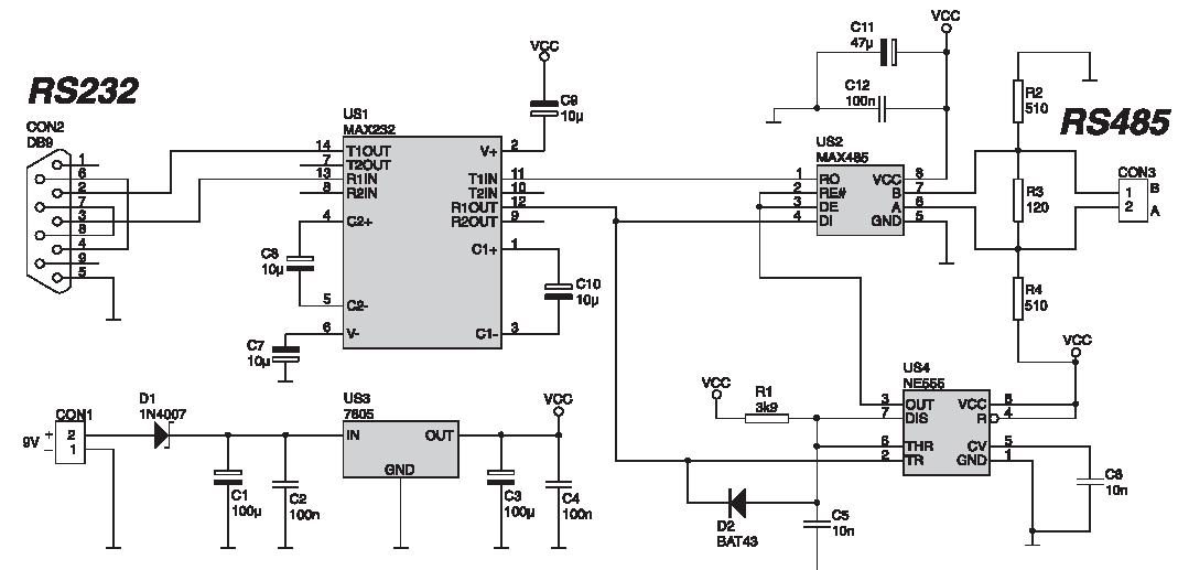
RFID->RS485->RS232
jako konwerter wykorzystalem modol AVT530
jak mam zmusic konwerter zeby odbieral sygnal z RS485 ?
transmisja jednostronna
no i musze jakos sprawdzic uklad zeby dostarczyc go programiscie, ktory napisze gotowe oprogramowanie

mam podlaczony modol rfid mifare jak w temacie
RFID->RS485->RS232
jako konwerter wykorzystalem modol AVT530
jak mam zmusic konwerter zeby odbieral sygnal z RS485 ?
transmisja jednostronna
no i musze jakos sprawdzic uklad zeby dostarczyc go programiscie, ktory napisze gotowe oprogramowanie