logo elektroda
logo elektroda
X
logo elektroda
REKLAMA
REKLAMA
Adblock/uBlockOrigin/AdGuard mogą powodować znikanie niektórych postów z powodu nowej reguły.

Odtwarzacz mp3 na PIC - zdjęcie, schemat, źródło

mi_ma 31 Maj 2008 13:01 7802 13
REKLAMA
  • Odtwarzacz mp3 na PIC - zdjęcie, schemat, źródło

    Oto miły dla oka i interesujący projekt odtwarzacza MP3. Pomimo niewielkich rozmiarów posiada on szereg przydatnych funkcji:

    - obsługa kard SD/MMC do 4GB w formacie FAT16
    - zasilanie jednym akumulatorkiem AAA Ni-MH
    - Dobra jakość dźwięku do 256 kBps przy częstotliwości 44.1 kHz.
    - Wyświetlacz Nokia 3310 ze zmiennym kontrastem
    - Losowe odtwarzanie utworów
    - Kontrola głośności, pausa, omiń itp - wszystko obsługiwane przez mały jostick
    - możliwość aktualizacji programu przez RS232 bootloader

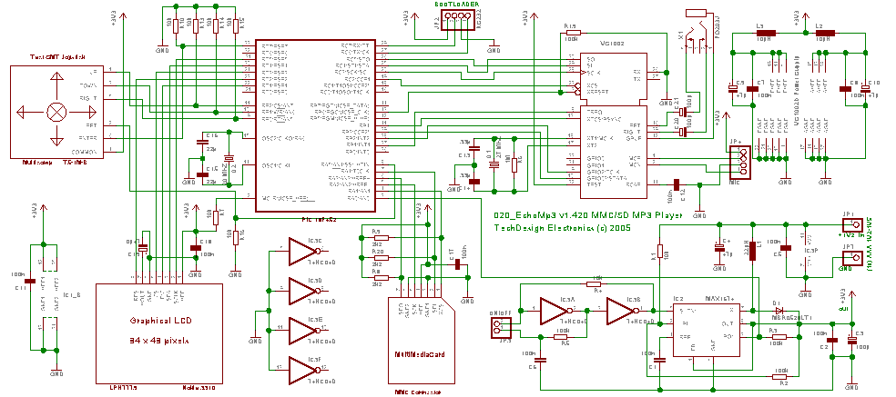
    Całość zbudowana na PIC18LF452 z dekoderem mp3 VS1001K. Szczegóły a stronie projektu.

    Odtwarzacz mp3 na PIC - zdjęcie, schemat, źródło
    Odtwarzacz mp3 na PIC - zdjęcie, schemat, źródłoOdtwarzacz mp3 na PIC - zdjęcie, schemat, źródło
    Odtwarzacz mp3 na PIC - zdjęcie, schemat, źródło


    Źródło http://www.techdesign.be/projects/020/020.htm

    Fajne? Ranking DIY
    O autorze
    mi_ma
    Tłumacz Redaktor
    Offline 
    Specjalizuje się w: elektronika wojskowa
    mi_ma napisał 831 postów o ocenie 809. Mieszka w mieście Wrocław. Jest z nami od 2006 roku.
  • REKLAMA
  • #2 5200312
    marcin_oizo
    Poziom 28  
    Nie no kolega pozamiatał! Od dawna chciałem zrobić coś podobnego ale moje umiejętności nie są aż tak daleko idące :) Bardzo ciekawa konstrukcja. Szkoda tylko że na PIC-u, nienawidzę tych procków. Są jak sama nazwa wskazuje pic na wodę fotomontaż.
    Obsługa kart do 4GB to dużo, jostick pewnie z jakiegoś Sony Ericssona.
    Pozdraiwam!
  • REKLAMA
  • #3 5200872
    badworm
    Poziom 18  
    Ciekawa konstrukcja aczkolwiek dosyć duża - leciwy już Yampp 7 składa się z podobnych komponentów a jest wyraźnie mniejszy. No i w wersji z kartą SD/MMC nic nie wystaje poza obudowę :P
  • REKLAMA
  • #4 5200955
    skaktus
    Poziom 37  
    Fajny projekcik i porządnie zrobiony.

    marcin_oizo napisał:
    jostick pewnie z jakiegoś Sony Ericssona.


    Mylisz się i to bardzo - SE nie używa takich joyów.
  • #5 5201413
    treborrrrr
    Poziom 18  
    Super sprawa. Problem kartu wystającej może da się rozwiązać wkładając zdemontowane gniazdo z jakiegoś np: radia samochodowego gdzie karta się chowa całkowicie i zatrzaskuje jak w aparatach fotograficznych?? Klik paznokciem i wychodzi z powrotem.
  • REKLAMA
  • #6 5201622
    ciapciok
    Poziom 20  
    Cytat:
    Problem kartu wystającej może da się rozwiązać wkładając zdemontowane gniazdo z jakiegoś np: radia samochodowego gdzie karta się chowa całkowicie i zatrzaskuje jak w aparatach fotograficznych?? Klik paznokciem i wychodzi z powrotem.


    Albo poprostu zastosować mniejszą kartę mmc, taką z adapterem.

    http://upload.wikimedia.org/wikipedia/commons/thumb/f/f5/MMC_RS-MMC.jpg/800px-MMC_RS-MMC.jpg

    Pozdrawiam
  • #7 5202268
    12030
    Poziom 12  
    Witam musze przyznac ze pomysł jak dla mnie super.Acz kolwiek nawet nie mysle o wykonaniu takiego czegos gdyz nie mam szans.czego chciec jak sie ma 13 lat i sie jest początkujacym ;)
  • #8 5202370
    Freddie Chopin
    Specjalista - Mikrokontrolery
    marcin_oizo napisał:
    Szkoda tylko że na PIC-u, nienawidzę tych procków. Są jak sama nazwa wskazuje pic na wodę fotomontaż.!

    ogrom argumentow tak mnie powalil, ze nie wiem na ktory odpowiedziec najpierw.

    0x41 0x56 0x45!!
  • #9 5205567
    marcin_oizo
    Poziom 28  
    Freddie Chopin napisał:
    marcin_oizo napisał:
    Szkoda tylko że na PIC-u, nienawidzę tych procków. Są jak sama nazwa wskazuje pic na wodę fotomontaż.!

    ogrom argumentow tak mnie powalil, ze nie wiem na ktory odpowiedziec najpierw.

    0x41 0x56 0x45!!

    Nie chodzi o nazwę ale każdy z jakim miałem do czynienia zawsze stwarzał problem podczas programowania, zdarzało się że w ogóle nie dał się zaprogramować.
  • #11 5207947
    marcin_oizo
    Poziom 28  
    Freddie Chopin napisał:
    to moze winilbys za to siebie, albo swoj programator, bo jak do tej pory kazdy PIC jakiego mialem dawal sie programowac i debuggowac nawet.

    0x41 0x56 0x45!!

    Nie steresuj się kolego ;)
  • #12 5209495
    Chyllus
    Poziom 17  
    Wszyscy szanowni elektrodowicze nie stresujcie się! "Nie idźcie tą drogą!" ;)
    A teraz do rzeczy - orientujecie się gdzie i za ile można dostać VS1001K? Z tego co szukałem to w Polsce raczej będzie ciężko no a zagranicznych sklepów nieznam. Tak więc będe wdzięczny za wszelkie info.
    Pozdrawiam

    Ps. moim skromnym zdaniem PICe to conajmniej tak dobre uK jak AVRy i coraz bardziej się do nich przekonuje. No ale dla większości polaków no.1 są AVRy
  • #13 5209519
    Freddie Chopin
    Specjalista - Mikrokontrolery
    no i wlasnie dlatego wszyscy czekaja na jakis konkretny projekt (koniecznie latwy do zrobienia! <: ), w ktorym odtwarzaniem mp3 zajmowac bedzie sie ARM [;

    o wiele nowoczesniejszymi, lepszymi, tanszymi i bardziej dostepnymi ukladami sa kostki od ST - STA013 i STA015 - ta pierwsza nawet na stanie w TME - kto pierwszy ten lepszy, tylko jedna sztuka <:

    0x41 0x56 0x45!!
  • #14 5225465
    badworm
    Poziom 18  
    Chyllus napisał:

    A teraz do rzeczy - orientujecie się gdzie i za ile można dostać VS1001K? Z tego co szukałem to w Polsce raczej będzie ciężko no a zagranicznych sklepów nieznam. Tak więc będe wdzięczny za wszelkie info.

    Układ ten jest do kupienia w firmie Softcom z Gdańska:
    www.softcom.gda.pl/yampp/
    Cena jednak "nieco" nieadekwatna do aktualnego kursu Euro więc polecam zakup bezpośrednio od producenta: www.vlsi.fi lub ewentualnie ze sklepu internetowego www.jelu.se :)
REKLAMA