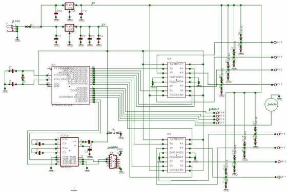
Ta kamerka internetowa sterowana przez interfejs WWW ma możliwość obracania się zarówno wokół osi poziomej jak i pionowej, w zakresie ograniczonym przez czujniki krańcowe. Na stronie WWW po zalogowaniu się użytkownik ma możliwość zarówno sterowania kamerką jak i możliwość jej włączania / wyłączania. Informacje o statusie kamery są natychmiast aktualizowane na stronie. Można też uruchamiać detektor ruchu, a po wykryciu ruchu obraz z kamery jest zapisywany do pliku. Interfejs WWW jest zrobiony w PHP i XHTML, mikrokontroler jest zaprogramowany w C, a cały system działa na Linuxie. Kody na stronie źródłowej, schemat obwodu niestety w nienajlepszej jakości.
Źródło: http://www.instructables.com/id/Web-controlled-Surveillance-Camera
Fajne? Ranking DIY
