witam
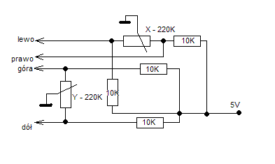
czy ktoś może mi powiedzieć jak działa gałka analogowa od pada np. playstation. chodzi mi o to czy to są potencjometry czy co. w sumie jak to jest zbudowane i jak działa?
pozdro
czy ktoś może mi powiedzieć jak działa gałka analogowa od pada np. playstation. chodzi mi o to czy to są potencjometry czy co. w sumie jak to jest zbudowane i jak działa?
pozdro

