witam, stawiam pierwsze kroki w świecie elektroniki, postanowiłem zbudować pierwszy układ zaprojektowany przez siebie. Żeby nie rzucać się od razu na głęboką wodę postanowiłem ze zrobię sobie prostego robocika wzorując się na robocie z komputer świata. Złożenie było takie:
-sterowanie 4 silnikami 12V (zrealizowane w parach po 2 silniki)
-2 diody led do sygnalizacji jakichś stanów podczas pracy
-obsługa ultradźwiękowego miernika odległości Sharp
-możliwość podłączenia z komputerem przez RS232 oraz alternatywnie możliwość połączenia z innym mikrokontrolerem przez RS
-oddzielne zasilanie części elektronicznej od zasilania silników w celu uniknięcia ewentualnych zakłóceń
Chciałbym żeby robot toczył się sam w dowolnym kierunku, a po dojechaniu na pewną odległość do przeszkody (np. ściany) zmienił losowo kierunek i jechał aż nie wykryje kolejnej przeszkody, i tak w kółko.
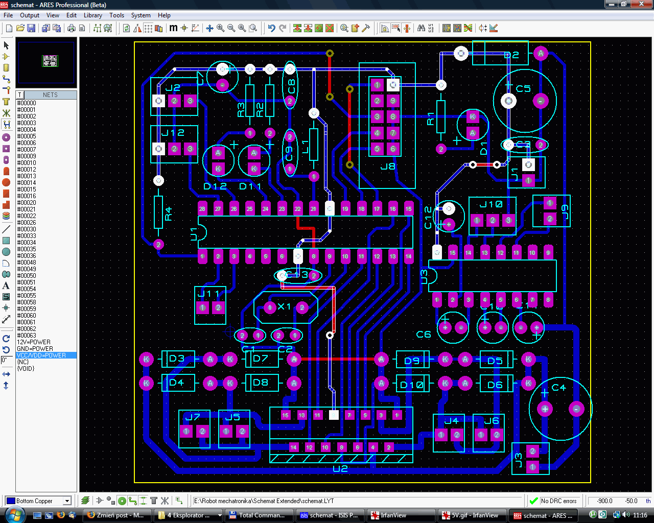
Poniżej schemat który sobie narysowałem. Od razu uwaga że program w którym to bazgrałem ukrywa piny zasilające atmegi, L928 oraz max232 wiec proszę nie krzyczeć że zapomniałem o zasilaniu tych układów
Z wykształcenia jestem mechanikiem, tak więc czekam niecierpliwie na wszystkie uwagi, bo pewnie trochę błędów się znajdzie 
-sterowanie 4 silnikami 12V (zrealizowane w parach po 2 silniki)
-2 diody led do sygnalizacji jakichś stanów podczas pracy
-obsługa ultradźwiękowego miernika odległości Sharp
-możliwość podłączenia z komputerem przez RS232 oraz alternatywnie możliwość połączenia z innym mikrokontrolerem przez RS
-oddzielne zasilanie części elektronicznej od zasilania silników w celu uniknięcia ewentualnych zakłóceń
Chciałbym żeby robot toczył się sam w dowolnym kierunku, a po dojechaniu na pewną odległość do przeszkody (np. ściany) zmienił losowo kierunek i jechał aż nie wykryje kolejnej przeszkody, i tak w kółko.
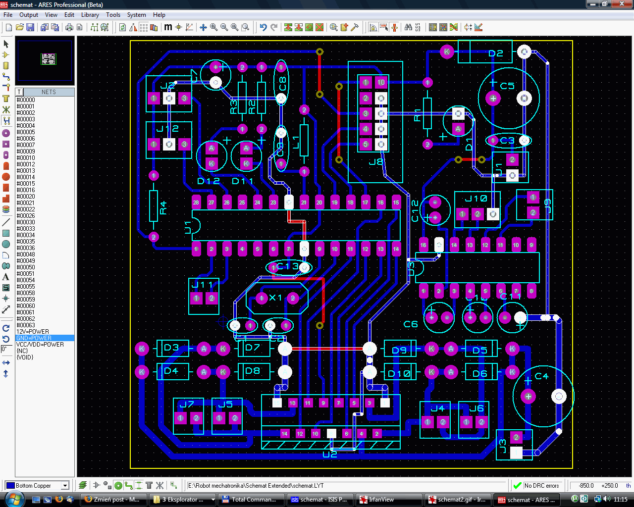
Poniżej schemat który sobie narysowałem. Od razu uwaga że program w którym to bazgrałem ukrywa piny zasilające atmegi, L928 oraz max232 wiec proszę nie krzyczeć że zapomniałem o zasilaniu tych układów
