logo elektroda
logo elektroda
X
logo elektroda
REKLAMA
REKLAMA
Adblock/uBlockOrigin/AdGuard mogą powodować znikanie niektórych postów z powodu nowej reguły.

Mikrorobot Picaxe zasilany energią słoneczną

JIIIS 13 Cze 2008 20:30 6016 5
REKLAMA
  • Mikrorobot Picaxe zasilany energią słoneczną

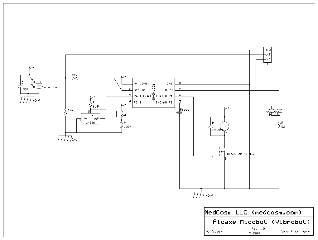
    Jest to projekt małego robota zasilanego z ogniwa fotowoltaicznego. Projekt został zainspirowany BEAM robotami (http://en.wikipedia.org/wiki/BEAM_robotics), ale w odróżnieniu od nich, które zazwyczaj prawie w całości są oparte na rozwiązaniach sprzętowych, działanie tego opiera się na napisanym oprogramowaniu. Robot ten jest też nazywany wibrorobotem, ponieważ do poruszania się używa wibracji. Dzięki małym zapotrzebowaniu na energię można go zasilać z ogniwa fotowoltaicznego. Robot „mruga” oczami – diodami z intensywnością proporcjonalna do stanu naładowania kondensatora, co jakiś czas wydaje też losowe dźwięki.

    Mikrorobot Picaxe zasilany energią słoneczną

    Źródło: http://corticalcafe.com/picaxe_microbot_one.htm

    Fajne? Ranking DIY
    O autorze
    JIIIS
    Poziom 17  
    Offline 
    JIIIS napisał 246 postów o ocenie 21, pomógł 28 razy. Mieszka w mieście Kraków. Jest z nami od 2008 roku.
  • REKLAMA
  • #2 5244773
    Bigfoot
    Poziom 25  
    Nazwanie robotem wibratora slonecznego z dwiema LEDami i piezobuzzerem to mala przesada...

    BF
  • REKLAMA
  • #3 5244803
    JIIIS
    Poziom 17  
    Bigfoot napisał:
    Nazwanie robotem wibratora slonecznego z dwiema LEDami i piezobuzzerem to mala przesada...

    BF


    Mikrorobotem :P Ale co do nazewnicta to już porozmawiaj z autorem :)

    Z Wikipedii: "Słowa robot używamy na określenie mechanicznego urządzenia wykonującego automatycznie pewne zadania."

    No to ten robot automatycznie mruga i burczy :D
  • REKLAMA
  • #4 5244852
    mario166
    Poziom 14  
    Pomysł całkiem całkiem ale do robota to mu bardzo duzo brakuje,
    ale duzo od ogniwa nie mozna wymagac.
  • REKLAMA
  • #5 5244945
    Bigfoot
    Poziom 25  
    "Automatycznie" w sensie kolokwialnym - ale zapewniam, ze robotem w sensie rozumienia robotyki to to cudo nie jest.

    BF
REKLAMA