logo elektroda
logo elektroda
X
logo elektroda
REKLAMA
REKLAMA
Adblock/uBlockOrigin/AdGuard mogą powodować znikanie niektórych postów z powodu nowej reguły.
REKLAMA
  • Nano GPS Logger

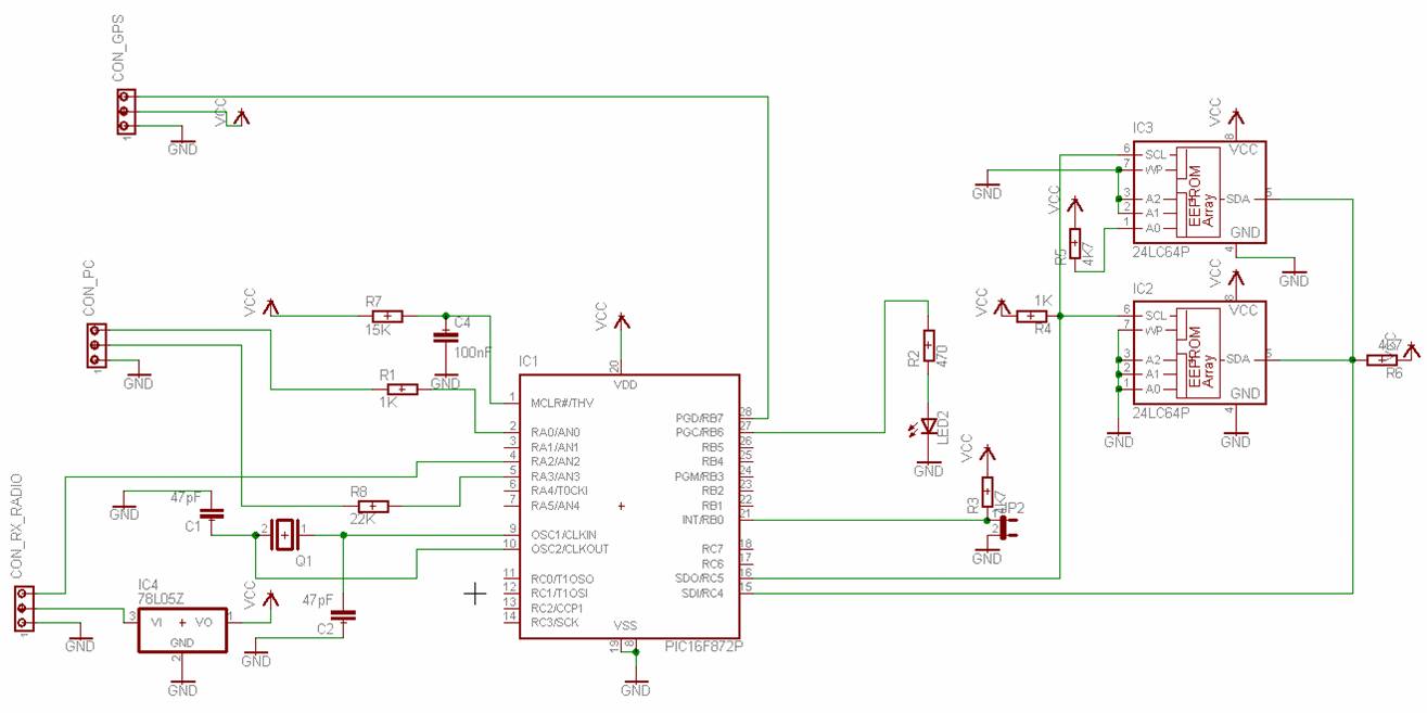
    Jest to mini GPS logger (o wymiarach około 35mm x 35mm x 10mm) oparty na module San Jose Navigation FV-M8 GPS. Pozwala on przechowywać położenie, wysokość i prędkość w pamięci EEPROM. Następnie dane te mogą zostać przesłane do komputera poprzez kabel RS232 i przekonwertowane specjalnym programem (dostępnym na stronie źródłowej) do formatu .kml (format Google Earth).

    Nano GPS Logger Nano GPS Logger

    Nano GPS Logger Nano GPS Logger

    Źródło: http://www.wiredhouse.fr/2008Projects/GPSLogger.html

    Fajne? Ranking DIY
    O autorze
    JIIIS
    Poziom 17  
    Offline 
    JIIIS napisał 246 postów o ocenie 21, pomógł 28 razy. Mieszka w mieście Kraków. Jest z nami od 2008 roku.
  • REKLAMA
  • #2 5285846
    krzycho123
    Poziom 31  
    Bardzo ciekawy projekt , brawa dla autora . Jednak koszt odbiornika (90$) odstrasza od tego projektu bo jego funkcjonalność jest raczej znikoma w porównaniu do takiej ceny elementu odbiorczego
  • REKLAMA
  • #3 6219828
    Dziku2000
    Poziom 12  
    trochę odświeżę temat. Chciałbym skleić taki gps logger, jednak mam parę pytań:
    1. Moduły gps z tego co wyczytałem podają dane w formacie NMEA poprzez linie Tx i Rx, na schemacie jakoś nie mogę się dopatrzeć gdzie te linie trzeba podłączyć. Tam gdzie jest CON_GPS jest tylko jedno połączenie. Podłaczyć tam Tx z modułu gps, a Rx zostawić wolne?
    2. Złącze CON_PC to wyjście na rs232 (który pin to Rx, a który Tx)?
    3. Do czego służą piny CON_RX_RADIO?

    Generalnie to szukam coś w stylu tego gps loggera. Mam na wyjściu dane w formacie NMEA i potrzebuję je zapisać do późniejszego odtworzenia na kompie. Najlepiej by było, gdyby zapis odbywał się do karty pamięci(SD/MMC) choć nie musi. Byle dałoby się to później otworzyć w kompie bez jakichś mocnych kombinacji.
    Z góry dziękuję za wszelką pomoc.
  • REKLAMA
  • #4 6261599
    bratmaks
    Poziom 12  
    Linia RX w modułach GPS służy właściwie do dwóch rzeczy:
    1. Ustawienia parametrów modułu (częstotliwość wysyłania ramek NMEA)
    2. Upgrade firmware modułu.
  • #5 6313350
    badworm
    Poziom 18  
    Dziku2000 napisał:

    Generalnie to szukam coś w stylu tego gps loggera. Mam na wyjściu dane w formacie NMEA i potrzebuję je zapisać do późniejszego odtworzenia na kompie. Najlepiej by było, gdyby zapis odbywał się do karty pamięci(SD/MMC) choć nie musi. Byle dałoby się to później otworzyć w kompie bez jakichś mocnych kombinacji.
    Z góry dziękuję za wszelką pomoc.


    W takim razie zainteresuj się tym projektem:
    http://majek.mamy.to/gps/

    Zapis na kartę jako RAW, bez żadnego systemu plików - dane są do wyciągnięcia przy pomocy np. edytora dyskowego.
REKLAMA