logo elektroda
logo elektroda
X
logo elektroda
REKLAMA
REKLAMA
Adblock/uBlockOrigin/AdGuard mogą powodować znikanie niektórych postów z powodu nowej reguły.

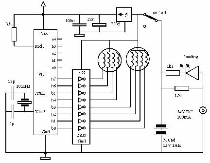
Roboty krokowe - zdjęcia. schemat, źródło

JIIIS 26 Cze 2008 11:38 4165 3
REKLAMA
  • Roboty krokowe - zdjęcia. schemat, źródło

    Stepboty – to małe pojazdy sterowane mikrokontrolerem PIC i używające silniczków krokowych. Zasada działania jest bardzo prosta i opiera się na użyciu dwóch silniczków krokowych podłączonych bezpośrednio do przednich kół. Silniczki służą zarówno do zapewnienia napędu jak i sterowania. Ponieważ nie są to skomplikowane konstrukcje, więc nie można od nich wymagać cudów. Ale można je wyposażyć w dodatkowe sensory i wykorzystywać do prostych celów, np. takich jak podążanie po linii (ang. line follower robots), czy poruszanie się po labiryncie (ang. maze solving robots). Na stronie źródłowej jest kilka przykładów, jak również kody źródłowe dla mikrokontrolera.

    Roboty krokowe - zdjęcia. schemat, źródło Roboty krokowe - zdjęcia. schemat, źródło

    Źródło: http://www.voti.nl/stepbots/index.html

    Fajne? Ranking DIY
    O autorze
    JIIIS
    Poziom 17  
    Offline 
    JIIIS napisał 246 postów o ocenie 21, pomógł 28 razy. Mieszka w mieście Kraków. Jest z nami od 2008 roku.
  • REKLAMA
  • #2 5295206
    mcgarbi
    Poziom 10  
    Awięc jest to rodzaj zabawki ????

    Dodano po 1 [minuty]:

    Ile kosztuje zrobienie tego robocika ???
  • REKLAMA
  • #3 5295502
    JIIIS
    Poziom 17  
    mcgarbi napisał:
    Awięc jest to rodzaj zabawki ???? Ile kosztuje zrobienie tego robocika ???


    No na Marsa to to nie poleci :P Ile kosztuje? Policz sobie koszt silniczków, mikroprocesora + czas i Ci wyjdzie :)
  • #4 5296910
    zaruwa100
    Poziom 11  
    Ciekawa rzecz. Na czym miała by polegać praca sensorów?
    To jest samobieżne czy na pilota też można sterować tym?
REKLAMA