Na forum jest już wiele podobnych tematów, ale postanowiłem się czegoś nauczyć w te wakacji i samemu zbudować podobny projekt.
Feczjurs:
- wyświetlanie bitmapy monochormatycznej na LCD z 3310
- wysyłanie bitmapy przez RS232 i zapisywanie jej na eepromie (24LC256)
- zwyczajowo pilocik na podczerwieni (36kHz)
- zegar i kalendarz na PCF8583P
- serce ATMega8
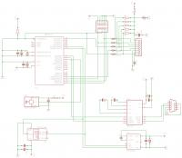
Wykonałem już wstępny schemat, który jak zawsze będzie musiał być dopielęgnowany. Jak rozwiązać kwestię rezonatorów? Czy SCL jest jakkolwiek zależne od kwarca w którymś z mikrokontrolerów? Czy będę musiał podać taki sam kwarc dla Atmegi i RTC? I co proponujecie zmienić w schemacie, czyli łapanka błędów.
Feczjurs:
- wyświetlanie bitmapy monochormatycznej na LCD z 3310
- wysyłanie bitmapy przez RS232 i zapisywanie jej na eepromie (24LC256)
- zwyczajowo pilocik na podczerwieni (36kHz)
- zegar i kalendarz na PCF8583P
- serce ATMega8
Wykonałem już wstępny schemat, który jak zawsze będzie musiał być dopielęgnowany. Jak rozwiązać kwestię rezonatorów? Czy SCL jest jakkolwiek zależne od kwarca w którymś z mikrokontrolerów? Czy będę musiał podać taki sam kwarc dla Atmegi i RTC? I co proponujecie zmienić w schemacie, czyli łapanka błędów.
