logo elektroda
logo elektroda
X
logo elektroda
REKLAMA
REKLAMA
Adblock/uBlockOrigin/AdGuard mogą powodować znikanie niektórych postów z powodu nowej reguły.

LCD Fujitsu Siemens 568 S26361-K876-V170 led power pulsuje

Andrzej Borowiec 22 Lip 2008 16:49 5710 12
REKLAMA
  • #1 5366968
    Andrzej Borowiec
    Poziom 20  
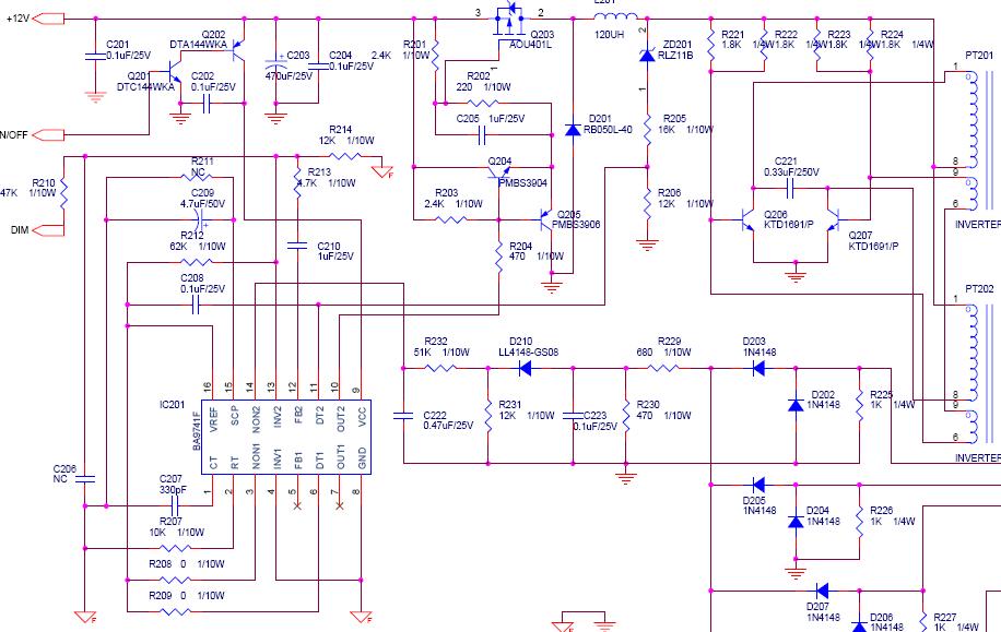
    Przywieziony z Niemiec bez zewnętrznego zasilacza 12V 3A. Po podaniu zasilania dioda power zaświeca się w kolorze zielonym na ok. 3 sek, po czym gaśnie na ok. 1 sek., ponownie zaświeca się na 3 sek., gaśnie i tak w kółko. Choćby na ułamek sekundy nie startuje podświetlenie matrycy. Układy na płycie głównej to : MRT MASCOT V CH0463.00 0243, Winbond M78E62BP-40, eeprom 24LC16B smd. Przyłączony do karty graficznej czy też nie, monitor zachowuje się identycznie. Na złączu inwertera obecne jest nap. zasilające +12V oraz masa. Nie zmienia się stan na pinie on/off inwertera. Tutaj jest 0V. Inwerter zbudowany jest na BA9741, 9435A oraz dwóch tranz. smd . Zasilanie inwertera poprzez bezp. 2A dociera do 1,2,3 nogi 9435A . Na 8 nodze 24lc16 jest 3,3V. Na 5 i 6 nodze 24lc16 nap. zmienia cyklicznie wartość z 1,2V na ok. 3V. Monitor z wylutowaną 24lc16 jak i wypiętym inwerterem, zachowuje się bez zmian. Czego się czepić ?. Czyżby oprogramowanie w M78E62BP ?.
  • REKLAMA
  • #2 5368150
    lisek
    Serwisant RTV
    Na scalaku BA9741 masz podobny z Acera
    LCD Fujitsu Siemens 568 S26361-K876-V170 led power pulsuje
  • #3 5370132
    Andrzej Borowiec
    Poziom 20  
    Wymusiłem start inwertera poprzez podanie 3,3V na wej. on/off. Inwerter pracuje, świetlówki zapalają się. Czyli usterka jest poza inwerterem. Oprogramowanie ?. Może macie jeszcze jakieś sugestie ?.
  • #4 5395050
    Andrzej Borowiec
    Poziom 20  
    Temat nadal aktualny. Na co jeszcze skierować uwagę ?.
  • REKLAMA
  • #5 5456941
    Andrzej Borowiec
    Poziom 20  
    Posiada może ktoś wsad do w. wymienionego monitora. Procek to Winbond W78E62BP-40 , pamięć 24LC16 .
  • REKLAMA
  • #6 5457411
    Jakant
    Poziom 35  
    Sprawdz wydajność prądową zasilacza, być moze masz za małą.
  • #7 5460404
    Andrzej Borowiec
    Poziom 20  
    Witam. Monitor zasilam z zasilacza warsztatowego o wydajności prądowej 5A.
  • REKLAMA
  • #8 5548016
    Czarnybytom
    Poziom 13  
    Czyb ten temat zamilkl...mam dokladnie taki sam objaw w tym samym monitorze???
  • #9 5550430
    Andrzej Borowiec
    Poziom 20  
    Witam. Temat nadal aktualny . Czekam na wsad do 24lc16 . Może ktoś poratuje.
  • #11 5808625
    Andrzej Borowiec
    Poziom 20  
    Witam. Po wgraniu bina - bez zmian. Wypinam taśmy wędrujące do elektroniki matrycy - startuje podświetlenie, led świeci się. Dalsze kroki kieruję na elektronikę martycy. O postępach dam znać.

    Dodano po 45 [minuty]:

    Choćby na ułamek sekundy- nie pojawia się napięcie zasilające na elektronice matrycy ( 3,3V ). W momencie załączenia, napięcie to powinno wychodzić z U4 (SPP9435A - tranzystor mosfet w obudowie SOP8 smd) - jego razem połączonych- 5, 6, 7, 8 nogi. Bramka SPP9435A (4 noga) spięta jest z kolektorem bipolarnego tranzystora npn Q3 ( smd -t 04) i przez 4,7k połączona ze żródłem U4 ( nogi 1, 2, 3 ) . Emiter tranzystora Q3 jest na masie. Baza poprzez rezystor 1k wędruje na 142 nogę układu MRT MASCOT V CH0463.00 . Zwarcie kolektora z emiterem Q3 powoduje start i normalną pracę monitora. Czyżby uszkodzony był MRT ?.
  • Pomocny post
    #12 5811932
    drago
    Poziom 20  
    Podaj poprzez rezystor 2.2k na baze tego tranzystora załączjądego 3.3V które pojawia sie na pinie ON/OFF inwertera i po problemie .
  • #13 5821248
    Andrzej Borowiec
    Poziom 20  
    Witam. Wylutowałem Q3, załączam monitor- startuje podświetlenie. Mierzę napięcie na bazie Q3- w stanie pracy 3,3V, w stanie off 0V. Czyli o.k. Wlutowuję bazę i emiter ( kolektor w powietrzu)- w stanie pracy monitora 0,7V, w stanie off 0V- o.k. Układ MRT jest sprawny. Zapinam kolektor- monitor nie uruchamia się ( led pulsuje ). Podstawiam Q3 oraz układ 9435A- bez zmian. Odcinam trzecią, wejściową nogę stabilizatora 3,3V (AIC1084- 33CM) od reszty układu i podaję nań 5V z zewnętrznego zasilacza- monitor podejmuje pracę. Wymieniam C59 oraz C67- oba 220uF/16V i jest o.k.
REKLAMA