logo elektroda
logo elektroda
X
logo elektroda
REKLAMA
REKLAMA
Adblock/uBlockOrigin/AdGuard mogą powodować znikanie niektórych postów z powodu nowej reguły.

Prosty barometr z komunikacją poprzez jeden przewód

mi_ma 23 Lip 2008 08:14 4862 2
REKLAMA
  • Prosty barometr z komunikacją poprzez jeden przewód

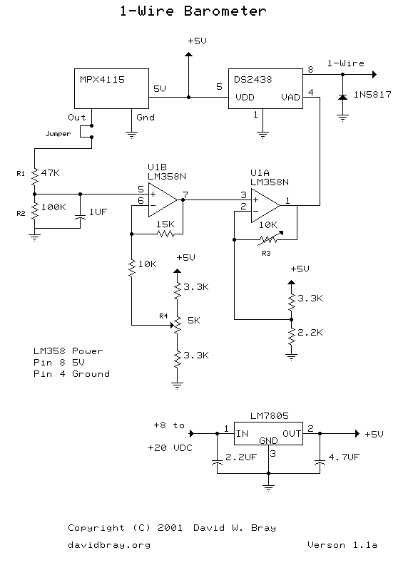
    Oto dosyć prosty barometr pozwalający na pomiar ciśnienia. MPX4115 służy do pomiaru ciśnienia. Natomiast dołączony do niego DS2438 zamontowany na 8-pinowym gnieździe DIP zapewnia komunikację poprzez tylko jeden przewód. na stronie źródłowej opisane są dokładne instrukcje budowy takiego urządzenia z opisem budowy płytki i odpowiedniego połączenia elementów za pomocą kabli (w przypadku robienia czujnika na pająku). Dzięki temu każdy może spokojnie zbudować taki barometr, który może przydać się w stacjach pogodowych czy innych projektach wykorzystujących pomiar ciśnienia.

    Prosty barometr z komunikacją poprzez jeden przewód
    Prosty barometr z komunikacją poprzez jeden przewód

    Źródło http://davidbray.org/onewire/barometer.html

    Fajne? Ranking DIY
    O autorze
    mi_ma
    Tłumacz Redaktor
    Offline 
    Specjalizuje się w: elektronika wojskowa
    mi_ma napisał 831 postów o ocenie 809. Mieszka w mieście Wrocław. Jest z nami od 2006 roku.
  • REKLAMA
  • #2 5384595
    ojra
    Poziom 12  
    Bardzo prosty projekt, dokładność pomiaru z metrologicznego punktu widzenia praktycznie żadna. Za to pomysł na wykorzystanie DS2438 jest rewelacyjny:)
  • #3 5390928
    mariuz
    Poziom 31  
    Terminu 1wire się nie tłumaczy... tak na przyszłość ;)
REKLAMA