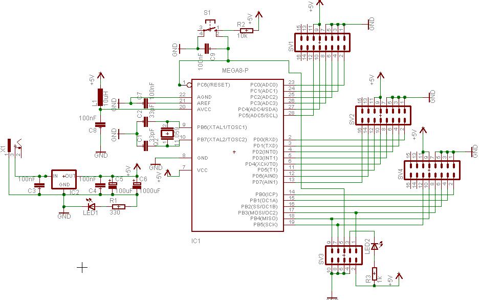
Chcę się nauczyć programowania mikrokontrolerów z rodziny AVR w języku C, a wiadomo że najlepiej nauczyć się tego w praktyce dlatego postanowiłem zrobić płytkę testową z ATmegą 8, jako że moje zdolności elektroniczne są na mizernym poziomie dlatego skompilowałem pare schematów takich płytek w jedną całość i chciałbym aby ktoś sprawdził mój schemat.
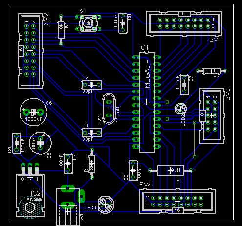
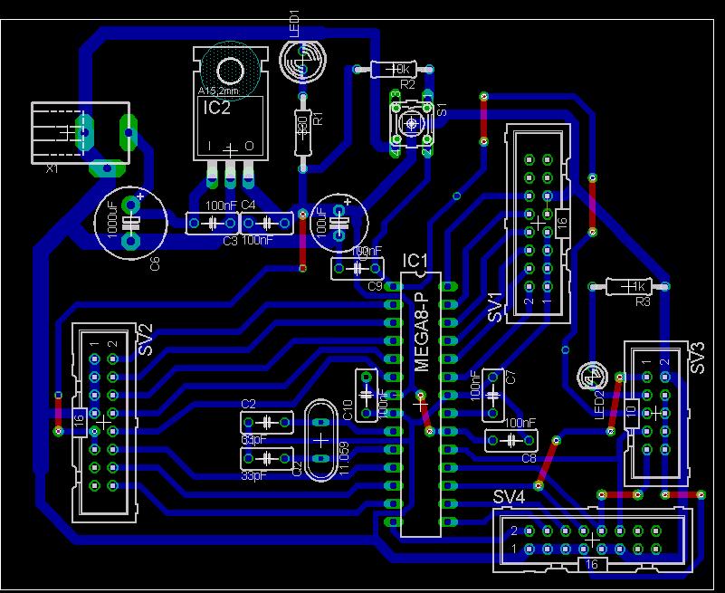
A oto projekt płytki pcb(też prosiłbym o sprawdzenie):
Moje dotychczasowe doświadczenia z mikrokontrolerami to krótka zabawa z 8051 i assamblerem, jednakże zostało mi z tej przygody kilka peryferiów takich jak klawiatura, sterownik silnika krokowego unipolarnego i wyświetlacz lcd 2x16 stąd wszystkie wyprowadzenia portów atmegi są połączone do wtyczek 2x8 kompatybilnymi z tym sprzętem. Zastanawiam się czy można podłączyć bezkarnie te peryferia(projektowane na 8051) do atmega?
A oto projekt płytki pcb(też prosiłbym o sprawdzenie):
Moje dotychczasowe doświadczenia z mikrokontrolerami to krótka zabawa z 8051 i assamblerem, jednakże zostało mi z tej przygody kilka peryferiów takich jak klawiatura, sterownik silnika krokowego unipolarnego i wyświetlacz lcd 2x16 stąd wszystkie wyprowadzenia portów atmegi są połączone do wtyczek 2x8 kompatybilnymi z tym sprzętem. Zastanawiam się czy można podłączyć bezkarnie te peryferia(projektowane na 8051) do atmega?
