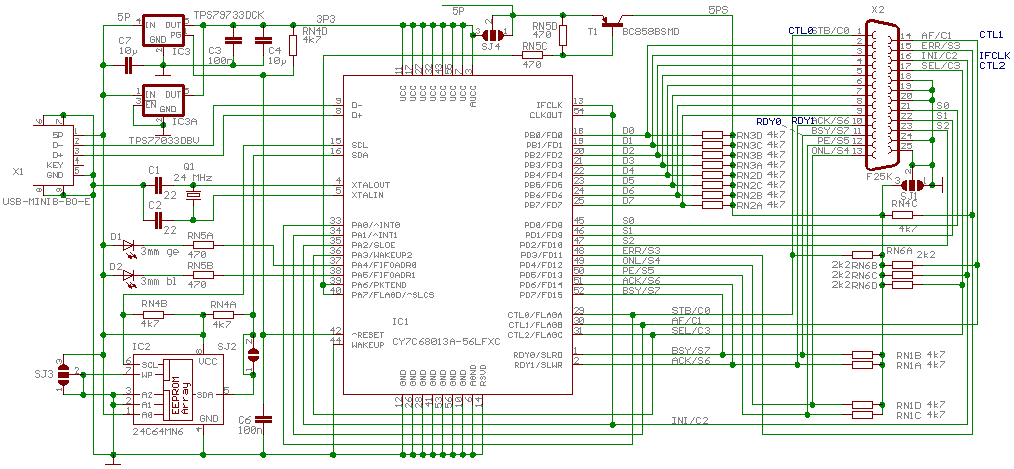
Znalazłem schemacik...jest to ten adapter...ten drogi do SmartClipa, ukłąd cy7c68013a-56lfxc jest ogólnodostępny, EEPROM również...pytanko, czy wie ktoś może jaka zawartość EEPROM ma być? Bo cy7c68013a-56lfxc programuje się automatycznie z eeprom, więc jeden problem mniej
