witam.staram sie skończyć płytkę testowa dla atmegi16 ,być może i wraz z atmega8.
Już prawie całość jest ukończona ale chce mieć pewność ze niczego nie pomyliłem.
Mam nadzieje że usłyszę wasze opinie i propozycje co do zamieszczenia na niej dodatkowych elementów czy zmiany aktualnych.
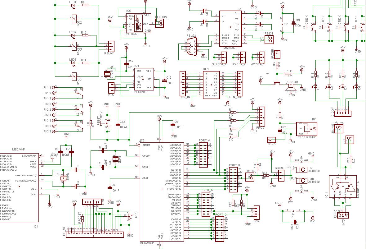
Całość schematu robiona w eagle Version 4.16r2 .a na niej:
1. rs232 -max232
2. rs485 -max485
3. multiplexer/demulti.. gdy ewentualnie zacznie konieczność sterowania większa ilością elementów
4. 3 przekaźniki 5v
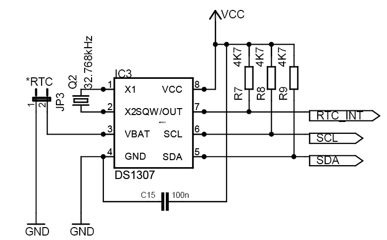
5. eprom i zegar pod i2c +dodatkowe wyjście na moduły
6. ds18b20 x2 (jeden na radiatorze stabilizatora) +dodatkowe wyjście na moduły
7. wyjście na wyświetlacz alfanumeryczny (standardowy np: 2x16)
8. port podczerwieni
9. wzmacniacz w układzie Darlingtona Uln2803
10. Buzzer
11. led x5
12. przyciski x5 + przycisk resetu
13. 3 potencjometry (np:ewentualne zmiana zakresów potencjometrem...)
14. stabilizator 5V i 3.3V (na schemacie jest niby 2 razy 5v ale maja te same obudowy a nie moglem znaleźć 3.3)
15 parę wysp by łatwiej łączyć przewodami elementy.
Zastanawiam sie jeszcze nad tą atmegą 8 . czasami robi sie coś malutkiego a nie potrzeba stosować tej większej atmegi ale sprawa do zastanowienia.
sorry ze całość pocięta na dwa obrazki ale chciałem by były wyraźne symbole i czytelny schemat.
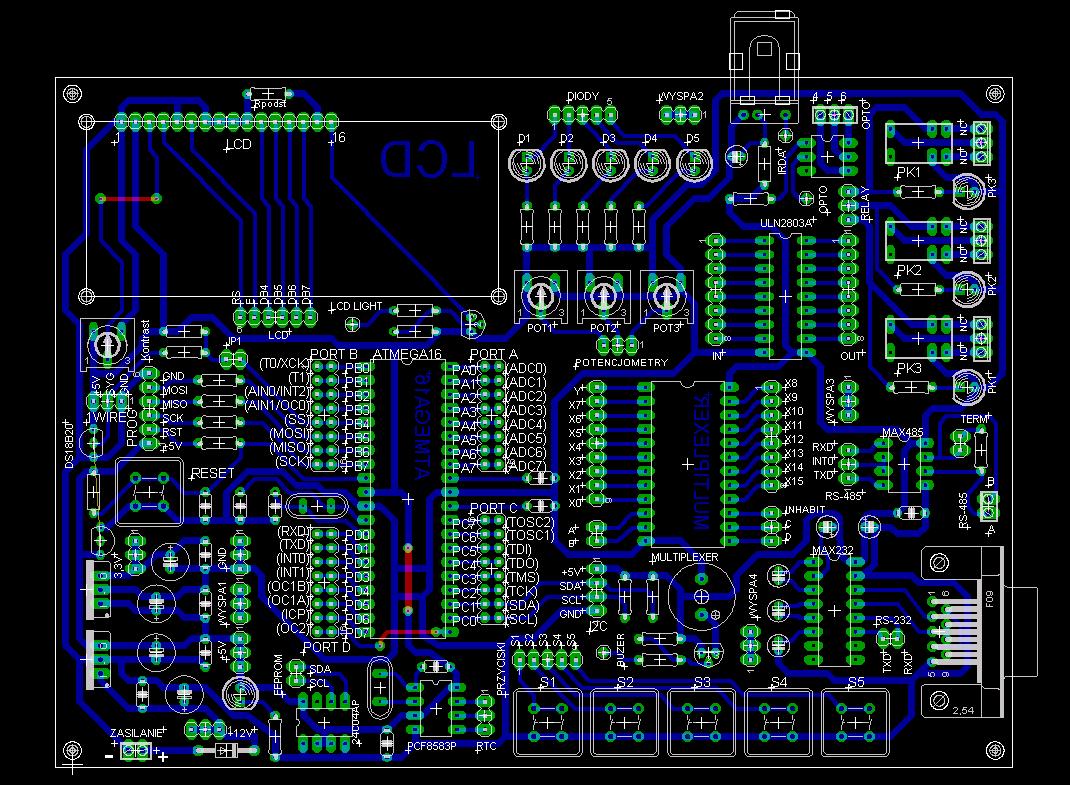
i początek układania elementów na płytce:
całość robiona tak bym mógł wykorzystać wszystkie porty atmegi (wyprowadzone dodatkowo na pinach)np: rs i irdę tak bym mógł połączyć pinami pod potrzebny mi port .czekam na wsze opinie
Już prawie całość jest ukończona ale chce mieć pewność ze niczego nie pomyliłem.
Mam nadzieje że usłyszę wasze opinie i propozycje co do zamieszczenia na niej dodatkowych elementów czy zmiany aktualnych.
Całość schematu robiona w eagle Version 4.16r2 .a na niej:
1. rs232 -max232
2. rs485 -max485
3. multiplexer/demulti.. gdy ewentualnie zacznie konieczność sterowania większa ilością elementów
4. 3 przekaźniki 5v
5. eprom i zegar pod i2c +dodatkowe wyjście na moduły
6. ds18b20 x2 (jeden na radiatorze stabilizatora) +dodatkowe wyjście na moduły
7. wyjście na wyświetlacz alfanumeryczny (standardowy np: 2x16)
8. port podczerwieni
9. wzmacniacz w układzie Darlingtona Uln2803
10. Buzzer
11. led x5
12. przyciski x5 + przycisk resetu
13. 3 potencjometry (np:ewentualne zmiana zakresów potencjometrem...)
14. stabilizator 5V i 3.3V (na schemacie jest niby 2 razy 5v ale maja te same obudowy a nie moglem znaleźć 3.3)
15 parę wysp by łatwiej łączyć przewodami elementy.
Zastanawiam sie jeszcze nad tą atmegą 8 . czasami robi sie coś malutkiego a nie potrzeba stosować tej większej atmegi ale sprawa do zastanowienia.
sorry ze całość pocięta na dwa obrazki ale chciałem by były wyraźne symbole i czytelny schemat.
i początek układania elementów na płytce:
całość robiona tak bym mógł wykorzystać wszystkie porty atmegi (wyprowadzone dodatkowo na pinach)np: rs i irdę tak bym mógł połączyć pinami pod potrzebny mi port .czekam na wsze opinie
