logo elektroda
logo elektroda
X
logo elektroda
REKLAMA
REKLAMA
Adblock/uBlockOrigin/AdGuard mogą powodować znikanie niektórych postów z powodu nowej reguły.

[TINY26] Prosba o sprawdzenie i ewentualna pomoc w poprawie.

Mr Groch 28 Sie 2008 20:16 1371 9
REKLAMA
  • #1 5484585
    Mr Groch
    Poziom 11  
    Witam

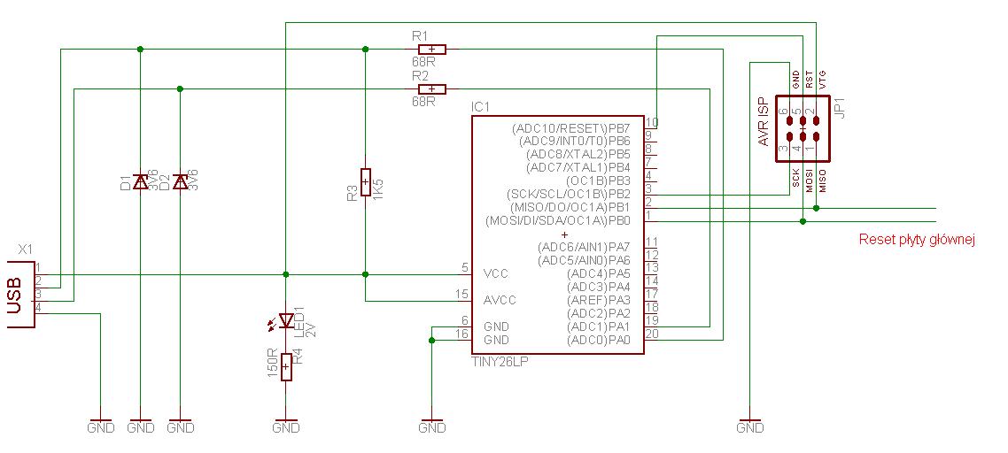
    Potrzebuje pomocy z projektem do wykonania na Uklady Mikroprocesorowe (Politechnika)

    Urzadzenie odbiera z portu USB (sterownik programowy w pamieci AVR'a) i
    jesli przestanie odbierac pakiet po ilus tam sekundach - ma zresetowac komputer...

    Oto schemat jaki nabazgralem. Bardzo prosze o weryfikacje (wlasciwie wszytskiego, od
    podpiecia ISP, po zasilanie i tego co wychodzi do pinu resetu plyty glownej PC'ta (zdaje sie,
    ze tam cos powinno jeszce byc a nie goly kabel...)

    Z gory dzieki. Uratujecie mi tylek :D

    PS. TINY26 ma nijako wbudowany kwarc, mysle, ze bedzie mozna go wykorzystac, bez
    potzreby podpinania zewnetrznego... Jesli sie myle, dzieki za sprostowanie...

    [TINY26] Prosba o sprawdzenie i ewentualna pomoc w poprawie.
  • REKLAMA
  • #2 5485346
    Balu
    Poziom 38  
    Łoooo chłopie...
    Czemu ten reset na programtorze akurat?
    Daj tam przekaźnik do zwierania.
    Co do części USB się nie wypowiadam - mam nadzieję, że dobrze przerysowałeś.

    Brak 100nF, brak jakichś większych podstaw teoertycznych :-)

    PS. AEiI się kłania ;-)
  • #3 5493257
    Utul
    Poziom 13  
    Witam

    Proponował bym również zastosować standardowe złącze ISP, bo te to chyba narysowałeś jak Ci pasowało, a później będzie problem z podłączeniem programatora.

    Pozdro
  • REKLAMA
  • #4 5495498
    Mr Groch
    Poziom 11  
    Balu napisał:
    Łoooo chłopie...
    Czemu ten reset na programtorze akurat?
    Daj tam przekaźnik do zwierania.
    Co do części USB się nie wypowiadam - mam nadzieję, że dobrze przerysowałeś.

    Brak 100nF, brak jakichś większych podstaw teoertycznych :-)

    PS. AEiI się kłania ;-)


    OK, dzieki, w sumie wlasnie myslalem o tym, ze cos tam brakuje,
    szczegolnie na wyjsciu ukladu...

    Co do sekcji USB - powinno byc OK, bo ten scheat wykonalem jeszce przed wakacjami i bylo sprawdzone przez prowadzacego...
    Przez wakacje nie mialem niestety czasu i przyznajmy szczerze checi do kontynuowania... :|

    Tylko nie do konca wiem, jak podpiac zlacze programatora prawidlowo,
    no i jaki jest standartowy port (jeszce nie programowalem - tylko symulatory), a na uczelnie zawitam dopuero w przyszlym tygodniu...

    Teraz tez nie mam dostepu do plikow mojego projektu, wiec bylbym wdziezny, by chociaz w paincie ktos nalozyl poprawki an ten schemat, wiem, ze to dla niektorych jest chwilka, a mnie by to sporo zaoszczedzilo problemow i czasu, ktorego mam juz malo na zakonczenie projektu...

    Z gory dzieki za pomoc :D

    (jesli ktos mieszka w okoicy POLSL w Gliwicach, stawiam polowke ;)
  • REKLAMA
  • #7 5498674
    Mr Groch
    Poziom 11  
    Wyczytalem, ze ATTiny26 takze moze pracowac na 16Mhz.

    Co do sekcji USB to mysle, ze tam wszystko powinno byc OK...
  • REKLAMA
  • #9 5498706
    Klima
    Poziom 31  
    Mr Groch napisał:
    ATTiny26 takze moze pracowac na 16Mhz.
    Ale z zewnętrznym kwarcem?
  • #10 5498744
    Mr Groch
    Poziom 11  
    Hmm.. W sumie teraz przegladam dokumentacje to tak... Musze zmaienic Tiny26 na Tiny45, dobrze, ze jeszcze zakupow nie zrobilem ;)
REKLAMA