Witam,
Chcę zrobić dwie kolumienki.
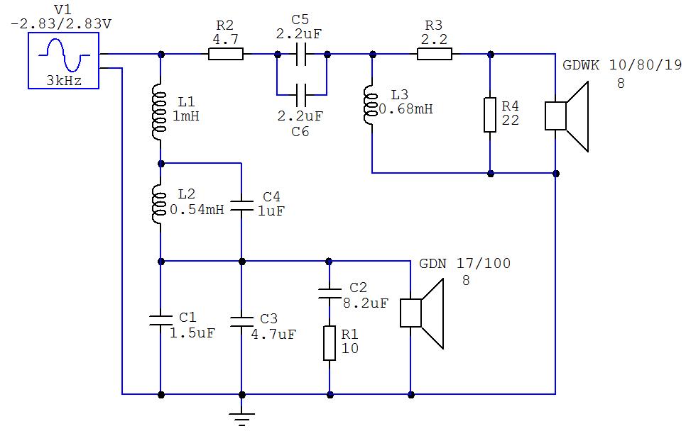
Zainteresował mnie głośnik Tonsila GDN 17/100, myślałem też żeby wykorzystać kopułkę GDWK 10/80/19, ale...
Mam problem ze zbudowaniem zwrotnicy. Jak podłączę do tego midbasu filtr -12dB/okt cięty na 2500Hz to praktycznie nie będzie tłumił w ogóle do ok. 5000Hz ze względu na ten pik rezonansowy głośnika. Nie biorąc w ogóle pod uwage impedancji głośnika, która rośnie z częstotliwością
i teraz sam nie wiem jak do tego zwrotnice zrobić...
a może jakieś inne głośniki polecacie?
mam do wydania na nie około 350zł za komplet
dodam jeszcze, że kolumny chciałbym na głośniku między 17 a 22cm i jakiejś przyzwoitej nie piszczącej kopułce, żeby miały dobrą efektywność, nie muszą schodzić nisko, -3dB na 60Hz również mi wystarczy, bardziej zależy mi na mocniejszym wysokim basie
jestem uczulony na górki w zakresie 2-5kHz więc tego chciałbym jak najbardziej uniknąć
a to projekt obudów:
pozdro
Chcę zrobić dwie kolumienki.
Zainteresował mnie głośnik Tonsila GDN 17/100, myślałem też żeby wykorzystać kopułkę GDWK 10/80/19, ale...
Mam problem ze zbudowaniem zwrotnicy. Jak podłączę do tego midbasu filtr -12dB/okt cięty na 2500Hz to praktycznie nie będzie tłumił w ogóle do ok. 5000Hz ze względu na ten pik rezonansowy głośnika. Nie biorąc w ogóle pod uwage impedancji głośnika, która rośnie z częstotliwością
i teraz sam nie wiem jak do tego zwrotnice zrobić...
a może jakieś inne głośniki polecacie?
mam do wydania na nie około 350zł za komplet
dodam jeszcze, że kolumny chciałbym na głośniku między 17 a 22cm i jakiejś przyzwoitej nie piszczącej kopułce, żeby miały dobrą efektywność, nie muszą schodzić nisko, -3dB na 60Hz również mi wystarczy, bardziej zależy mi na mocniejszym wysokim basie
jestem uczulony na górki w zakresie 2-5kHz więc tego chciałbym jak najbardziej uniknąć
a to projekt obudów:
pozdro

