Niestety nie znam assemblera AVR, po sieci krążą 2 wsady - jeden współpracuje z każdą wersją programu VISA, drugi tylko z wersją rosyjską (w przypadku innych wersji językowych nie poprawnie dekoduje plik z komunikatami - są "krzaki"). "Uniwersalny" wsad działa jednak niezbyt stabilnie, potrafi zakłócać komunikację z ECU.
Może ktoś by się podjął zdeasemblowania i porównania tych wsadów, co umożliwiłoby stworzenie uniwersalnego wsadu na bazie tego rosyjskiego, który jest o wiele stabilniejszy.
Dodatkową widoczną różnicą jest to, że "rosyjski" wsad wyświetla FREE zamiast ilości pozostałych żetonów, natomiast "angielski" 61845 (ta wartość na pewno jest zwracana w odpowiedzi na wywołanie klucza).
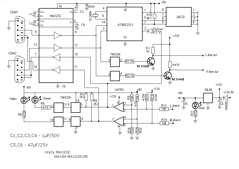
Tiny2313 jest taktowany z kwarcu 10.24MHz, Nóżka 14 jest podłączona do K line (COM-1) jako wejście, nóżka 2 jest podłączona do L line (COM-2) jako wejście, zaś nóżka 3 jest wyjściem podłączonym do L line (COM-2).
W wersji rosyjskiej jest dodatkowo podłączony EEPROM 24C32 do nóżek 6 i 7, ale nie wiem czy jest do czegokolwiek używany.
Program to rodzaj klucza sprzętowego, działającego na zasadzie pytanie-odpowiedź.
Za pomoc - tj. przygotowanie wsadu, który będzie dawał odpowiedź taką jak ten angielski, ale działał na bazie rosyjskiego wsadu oferuję 100pkt.
Może ktoś by się podjął zdeasemblowania i porównania tych wsadów, co umożliwiłoby stworzenie uniwersalnego wsadu na bazie tego rosyjskiego, który jest o wiele stabilniejszy.
Dodatkową widoczną różnicą jest to, że "rosyjski" wsad wyświetla FREE zamiast ilości pozostałych żetonów, natomiast "angielski" 61845 (ta wartość na pewno jest zwracana w odpowiedzi na wywołanie klucza).
Tiny2313 jest taktowany z kwarcu 10.24MHz, Nóżka 14 jest podłączona do K line (COM-1) jako wejście, nóżka 2 jest podłączona do L line (COM-2) jako wejście, zaś nóżka 3 jest wyjściem podłączonym do L line (COM-2).
W wersji rosyjskiej jest dodatkowo podłączony EEPROM 24C32 do nóżek 6 i 7, ale nie wiem czy jest do czegokolwiek używany.
Program to rodzaj klucza sprzętowego, działającego na zasadzie pytanie-odpowiedź.
Za pomoc - tj. przygotowanie wsadu, który będzie dawał odpowiedź taką jak ten angielski, ale działał na bazie rosyjskiego wsadu oferuję 100pkt.