logo elektroda
logo elektroda
X
logo elektroda
REKLAMA
REKLAMA
Adblock/uBlockOrigin/AdGuard mogą powodować znikanie niektórych postów z powodu nowej reguły.

Lg l1917s uszkodzona przetwornica

javander 11 Wrz 2008 12:09 8017 4
REKLAMA
  • #1 5525060
    javander
    Poziom 15  
    Witam, monitor jak w temacie, po burzy. Uszkodzony U101 i Q101(brak możliwości odczytu), czy ktoś może podać co to za układ i tranzystor?
  • REKLAMA
  • #2 5527482
    matisblu
    Poziom 18  
    Witam!
    Jakie oznaczenie ma płyta z elektroniką? Fotki dałoby się wrzucić?
  • REKLAMA
  • #3 5528801
    javander
    Poziom 15  
    Przy napisie BAR CODE LABEL jest: FE6225V312B3573, jest data 2005.07.05, jest AIP-0108 REV:02, jest GDP-003, zdjęć na razie nie mam jak wrzucić
  • REKLAMA
  • #4 5530942
    lisek
    Serwisant RTV
    Napisz jaka obudowa ,ile pinów
    -który idzie na masę / zasilanie / sterowanie Polowego tranzystora

    p.s
    mam zapisane,że
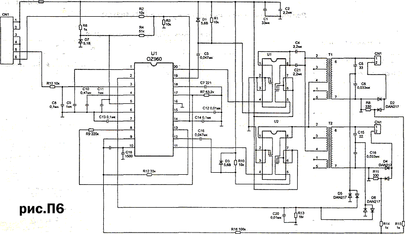
    LG 1715S ... AIP-0108 REV:02 zbudowany na
    OZ960GN + polowych IRF73989/ 7319 (P2103W6)

    Lg l1917s uszkodzona przetwornica

    Lg l1917s uszkodzona przetwornica
  • #5 5568799
    javander
    Poziom 15  
    U101 8-pinów, nie mam w tej chwili pod ręką, więc nie sprawdzę na który idzie zasilanie
REKLAMA