logo elektroda
logo elektroda
X
logo elektroda
REKLAMA
REKLAMA
Adblock/uBlockOrigin/AdGuard mogą powodować znikanie niektórych postów z powodu nowej reguły.

Dlugowieczny migacz na jednej baterii AA ( R6 )

yego666 04 Mar 2004 20:50 11442 19
REKLAMA
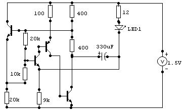
  • Oto sprawdzony i dzialajacy uklad migacza mojej konstrukcji, dzialajacy na jednej baterii R6. Uklad LM3909 nie jest juz latwo dostepny, wiec skonstruowalem ten uklad w oparciu o schemat LM3909. Dziala mniej wiecej tak samo, tyle ze na elementach dyskretnych. Uklad powinien dzialac do wyczerpania baterii ponizej 0.9V.
    Nie wiem, czy moj uklad mozna stosowac do innych aplikacii, w ktorych dzialal LM3909, ale jesli ktos chce sprawdzic, to zycze sukcesow. Ja nigdy nie robilem takich prob, wiec nie podpowiem wiele w tej kwestii. :?
    Tranzystory powinny byc dobrej jakosci, ale bez przesady. Zwykle BC107 i 177 powinny wystarczyc. Opory moga miec moc 0.125W lub wiecej. Kondensator moze byc nawet na 4.5 Volt, co zmniejszy jego gabaryty. Oczywiscie wartosc tego kondensatora wyznacza czestotliwosc pracy ukladu. Wartosci poszczegolnych dzielnikow napiec moga byc dosc krytyczne dla dzialania ukladow, ale tolerancja 10% nie powinna zaszkodzic.
    Uklad zrobilem jakies 17 lat temu, wiec juz nie pamietam poszczegolnych decyzji projektowych, na skutek ktorych uklad wlasnie tak wyglada.
    Pozdrawiam, Y E G O
    O autorze
    yego666
    Poziom 33  
    Offline 
    Specjalizuje się w: embedded programmable logic design
    yego666 napisał 2154 postów o ocenie 532, pomógł 239 razy. Jest z nami od 2004 roku.
  • REKLAMA
  • #2 534158
    leoha
    Poziom 17  
    Witam...

    Sam uklad jest genialny w swej "prostocie"... ;)

    Szkoda tylko że, ...
    yego666 napisał:
    (...) juz nie pamietam poszczegolnych decyzji projektowych, na skutek ktorych uklad wlasnie tak wyglada (...)

    Bo dość ciekawie jest zrobiony !!

    Pozdrawiam !
  • #3 534181
    yego666
    Poziom 33  
    Dzieki za dobre slowo. Dla uzupelnienia zerknij na link http://www.creative-science.org.uk/ledflash.html . Jest tam jeszcze inny ciekawy flasher o zdecydowanie prostszej konstrukcji.
  • REKLAMA
  • #4 534204
    leoha
    Poziom 17  
    Ach ... starsznie mnie takie migacze zaciekawiły....
    Teraz w roznych miejscach w domu mi coś miga :lol:

    Dzieki i pozdrawiam !
  • #6 534699
    lechoo
    Poziom 39  
    Mały off-topic:
    yego666 - Czemu rysujesz tak strasznie wyglądające schematy? Te kropki nie poprawiają ich czytelności, a wręcz przeciwnie...
  • #7 534725
    yego666
    Poziom 33  
    Jesli Cie bardzo raza moje schematy, to zaczne od teraz specjalnie dla Ciebie zalaczac do kazdego schematu zdjecia jakichs ladnych lasek bez odziezy 8O .
    A tak powaznie, to czas, ktory mialbym poswiecic na szukanie i opanowanie nowego programu do malowania schematow wole poswiecic na faktyczne robienie elektroniki. Schematy namalowalem tylko dla tego, by je tu przedstawic. Dotad byly tylko na papierze, wiec musialem je pracowicie przemalowac do komputera.
    Nie mam zamiaru razic niczyjego poczucia estetyki, ale w schemacie glownie chodzi o ... schemat :D , dlatego niestety moje schematy pozostana takie a nie inne. Mam nadzieje, ze ich tresc bedzie bronic formy. :oops:
    Pozdrawiam, Y E G O
  • #8 535158
    michalgorny

    Poziom 17  
    chyba juz nie da sie prosciej i ekonomiczniej niz na lm3909... i to mi sie podoba. moim zdaniej elektronika hobbystyczna, ktora wiekszosc z nas sie zajmuje powinna byc prosta... i w miare mozliwosci nieawaryjna. nie mam tu na ysli budowania jedy nie ukladow typu bateria + zarowka, ale jesli to mozliwe, to fajnie ejst utroscic uklad zastepujac pol metra kwadratowego elementow dyskretnych jednym scalakiem... ktos sie nie zgodzi??? :-))
  • #9 536864
    eDZio
    Poziom 16  
    a ja mam takie pytanie
    a nie mozna poprostu uzyc zwyklej diody ktora "sama z siebie" mryga?
    czy pobor pradu jest az tak duzy?
  • #10 536870
    yego666
    Poziom 33  
    Zalety sa dwie:
    1 . niski pobor pradu,
    2 . Mozliwosc uzycia prawie rozladowanej pojedynczej bateryjki R6.

    Diody mrugajace samodzielnie wymagaja wyzszego napiecia i czerpia wiecej pradu.
    Pozdrawiam, Y E G O
  • REKLAMA
  • REKLAMA
  • #12 2871468
    Calypsett
    Poziom 23  
    Mam takie pytanie. Czy układ scalony LM3909 można w pewien sposób zastąpić NE555? Czy na NE555 istnieje możliwość zasilania diody z jednego ogniwa 1,5V?

    Za pomoc z góry dziękuję.
  • #13 2871573
    oj
    Poziom 42  
    Nie można, nawet w przypadku wersji CMOS układu NE555
  • #14 2872182
    Calypsett
    Poziom 23  
    Czyli tylko LM3909, tak? Nie ma jakiejś alternatywy, jeśli chodzi o układy scalone?
  • #15 2874456
    oj
    Poziom 42  
    LM3909 to specjalizowany układ do tych celów, firma Holtek robiła podobne układy, przeważnie niedostępne w ilościach detalicznych.

    alternatywa:
    https://www.elektroda.pl/rtvforum/topic551132.html

    Można też zrobić na układzie CMOS (inverterach); nie mogę znaleść schematu na elektrodzie
  • #17 2874981
    Calypsett
    Poziom 23  
    michalgorny napisał:
    polecam icl7660 acpa

    u mnie mozecie kupic

    A co to takiego?
  • #19 11167701
    gelo2002
    Poziom 11  
    Wiem, że odgrzebuje wiekowy temat, ale nurtuje mnie, czy taki układ można zasilać z baterii CR2032 (3V) bez żadnych zmian i jak to wpłynie na pracę układu i żywotność baterii?
  • #20 11167744
    Konto nie istnieje
    Konto nie istnieje  
REKLAMA