logo elektroda
logo elektroda
X
logo elektroda
REKLAMA
REKLAMA
Adblock/uBlockOrigin/AdGuard mogą powodować znikanie niektórych postów z powodu nowej reguły.

Wiatrak z PC do WC :)

yego666 06 Mar 2004 16:02 7476 29
REKLAMA
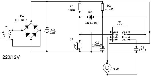
  • Ponizej prezentuje uklad tzw "odsmradzacza" do WC. Gdy idziemy do WC, to zwykle zapalamy swiatlo, poczytamy troche i wychodzac gasimy swiatlo. Czesto jednak bywa tak, ze kolejny wspoluzytkownik tego przybytku musi brac ze soba oprocz gazety rowniez klamerke :oops: . Aby i nam sie to nie przytrafilo w kolejnej iteracji proponuje zainstalowac na wywietrzniku w WC wiatrak od PC-ta i sterowac go tak, by krecil sie gdy jestesmy w WC, oraz jeszcze jakis czas po tym gdy wyjdziemy gaszac za soba swiatlo. Uchroni nas to przed nadmiarem doznan wechowych i ew. wymowkami ze strony naszej zawsze "pachnacej" polowy.
    Wlacznik swiatla znajduje sie zwykle dosc daleko od wywietrznika, zdecydowalem zatem ze moj uklad bedzie wyzwalany strumieniem swietlnym z zapalonej w WC zarowki, a wylaczy sie po okolo 10 - 15 minutach po jej zgaszeniu. Stad tez nalezy fototranzystor skierowac wprost na zarowke. Fototranzystor powinien byc dosc czuly, by pewnie zalaczac w kazdych warunkach. Wiatrak nie powinien brac wiecej niz 300mA ze wzgledu na max. wydajnosc wyjscia timera NE555.
    Uklad z powodzeniem dziala od 10 lat z wiatrakiem 500mA, ale widac mam niezla kostke 555.
    Widzialem juz cos takiego na procku, ale to juz chyba przerost formy nad trescia 8O .
    Pozdrawiam, Y E G O

    Fajne? Ranking DIY
    O autorze
    yego666
    Poziom 33  
    Offline 
    Specjalizuje się w: embedded programmable logic design
    yego666 napisał 2154 postów o ocenie 532, pomógł 239 razy. Jest z nami od 2004 roku.
  • REKLAMA
  • #2 535005
    Popak
    Moderator na urlopie...
    Cześć. podoba mi sie ten pomysł całkiem praktyczny :) Trzeba bdzie taki zrobić bo faktycznie czasami nie idzie wysiedzieć :) A takie wiatraki specjakne troche sie cenią :) POZDRO!!! :)
  • #3 535120
    michalgorny

    Poziom 17  
    pomysl swietny. tym bardziej ze po pewnych modyfikacjach mozna z niego zrobic opozniacz wylaczania swiatla wewnetrzenego w samochodzie, ewentualnie kika innych ciekawych rzeczy - mozna by go nawet w kuchni zainstalowac... tak mysle - bo przeciez zapachy w kuchni bywaja nieraz baaaardzo nieteges :-)
  • #4 535145
    DEMkO
    Poziom 20  
    pomysł ok rozwiązań jeszcze więcej ja to zastosuje
    do odprowadzenia zapachów z junkersa szlak go już trafia i zapach ma a więc z dymem niech idzie precz
  • REKLAMA
  • #5 538907
    Plumpi
    Specjalista - systemy grzewcze
    Obawiam się , że summa summarum, taniej będzie kupić oryginalny taki wiatrak już z wbudowanym timerem oraz czujnikiem światła, a nawet czujnikiem wilgotności. Koszt w granicach 70-100zł. Czasami kupi się taniej.
    Jakby co polecam: http://sklep.dospel.com/

    Jacek "Plumpi"
  • #6 538923
    Pi-Vo
    Poziom 37  
    Ja bym taki wiatrak połączył z czujnikiem odoru ,wtedy by było to rozwiązane jak należy.
  • #7 538930
    rzuber
    Poziom 20  
    albo z czujnikiem ciężaru "klocka" ;)

    idea interesujaca... ale czy ja wiem czy wiatraczek od PC da cokolwiek?
  • REKLAMA
  • #8 538940
    andrea
    Poziom 16  
    Wszystko jest o key jeżeli ubikacja jest osobno. Ale w blokowiskach gdzie jest razem nie sprawdza się ,jak przychodzi potrzeba prania kąpania czy innych czynności wykonywanych w łazience jak makijaże i inne to dmuchanie wręcz przeszkadza. Szczęśliwcy którzy mają osobno, mogą dołożyć diody sygnalizacyjne led w wyłączniku sygnalizujące , wolną czy zajętą ubikację. Pozdrawiam.
  • #9 540769
    jegrus
    Poziom 12  
    A jak się mieszka w bloku to i tak po przyjściu kominiarza będziecie musieli te wiatraki zlikwidować, ze względów bezpieczeństwa.
  • #10 540927
    yego666
    Poziom 33  
    Kominiarza widze raz w roku kolo gwiazdki. Przychodzi ich wtedy cale stado i zainteresowani sa bynajmniej nie instalacja wentylacyjna, a sprzedaniem kalendarza kominiarskiego na nowy rok. Dokladnie tyle ich mozna uswiadczyc w blokach. Nie ma wiec obawy, ze kaza zdjac urzadzenie, tym bardziej, ze wiatrak w calosci nie zakrywa wywietrznika.
    Pozdrawiam, Y E G O
  • #11 542341
    jegrus
    Poziom 12  
    No to masz szczęście.:wink: U mnie sprawdzają dwa razy w roku przewody wentylacyjne, w kuchni miałem taki wietrak (sam zrobiłem z indukcyjnego silniczka na 230V) w okapie kuchennym, kazali zdjąć i później przyszli sprawdzić czy to zrobiłem. :!:
  • #12 542636
    szogun
    Poziom 23  
    Czepiają się w pomieszczeniach w których
    są urządzenia na gaz. W kibelku jest
    inny rodzaj gazu i tego się nie czepiają.


    Szogun
  • #13 543402
    michalgorny

    Poziom 17  
    pomijajac kwestie tego czy wolno miec taki wiatrak, czy nie, to przeciez mozna zrobic ze zwyklego spinacza biurowego zaczep i go zawieszac na kratce wentylacyjnej, a jak idzie jakas kontrol to demontaz trwa okolo 15 sekund, wiec mozna to zrobic nawet jak wpadna z nakazem rewizji :-))
  • #14 868391
    dzablo
    Poziom 11  
    Proponuje zintegrowac sterowanie wentylatorka z deska klozetowa + do tego jakis zegar ustawic na okolo 10 min. Przez to wentylator bedzie zalanczal sie tylko w uzasadnionych przypadkach.
  • #15 868476
    emeryt
    Poziom 22  
    Jest jeszcze jedna możliwość: odciąganie "zapachów" bezpośrenio z "epicentrum". Mianowicie... jeżeli przewód ssący układu wentylacyjnego podłączymy po niewielkich przeróbkach do pojemnika spłuczki (niestety jest to dość trudna operacja w przypadku spłuczek ceramicznych w instalacjach typu COMPACT) do "morowe powietrze będzie wyciagane bezpośrednio ze strefy zagrożenia (czyli muszli kl.) poprzez rurę, którą podczas spłukiwania płynie woda. W niektórych typach spłuczek może istnieć konieczność uszczelnienia otworów technologicznych za pomocą zwykłego kawałka gąbki - uszczelnienie nie musi być stu procentowe. Rozwiazanie działa, co sprawdziłem na terenie swojego "poligonu". Tak wyssane powietrze można wyekspediować do kanału wentylacyjnego. Rozwiazanie to stanowi system szybkiego reagowania, nie dopuszczajac do rozprzestrzenienia sie skażenia na całe pomieszczenie.
  • #16 2268565
    profesore
    Poziom 15  
    mam poważne pytanie co do schematu a czym regulować czas kręcenia wiatraka ? i czy mozna zamiast fotorezystora dać fototranzystor
  • #17 2270642
    profesore
    Poziom 15  
    wie ktoś czy nie ?czy to juz zastary temat ?
  • #19 2274946
    profesore
    Poziom 15  
    przecież jest taimerek 555 , patrzyłeś na schemat ?
  • #20 5766350
    Damianmd
    Poziom 12  
    np. jaki ten fototranzystor ??

    a może być fotorezystor ??
  • #21 5767835
    yego666
    Poziom 33  
    Mysle, ze fotorezystor moze slabo dzialac.

    Fototranzystorow wokolo pelno, wiec pierwszy lepszy powinien byc OK.

    Szczerze powiedziawszy nawet nie wiem jaki typ u mnie siedzi.
  • #22 5769246
    Kacper Surma
    Poziom 11  
    Czy po wyłączeniu zasilania NE 555 się nie uszkadza? ( Program crocclips pokazuje uszkodzenie)
  • #23 5769270
    yego666
    Poziom 33  
    Uklad dziala od prawie 15 lat i nic, poza wiatrakiem nie wymagalo zadnej interwencji, a w szczegolnosci NE555. To wyjatkowo twarda sztuka i nielatwo ja uszkodzic.
  • #24 5769288
    Sobota
    Poziom 26  
    A jak ktoś w kiblu ma okno to takie coś się będzie kręciło cały czas kiedy pada na to światło, czyli cały dzień?
  • #26 5770148
    elek555
    Poziom 37  
    Kacper Surma napisał:
    Czy po wyłączeniu zasilania NE 555 się nie uszkadza? ( Program crocclips pokazuje uszkodzenie)

    może masz zdefiniowany fan jako maszynę z In>100mA :)
  • #27 5772762
    lElektryk
    Poziom 18  
    A ja to wykorzystam z odświeżaczem powietrza (nareszcie bedzie dzialal wtedy kiedy potrzeba ;] ) bo niestety daleko do gniazdka mam od przewodu wentylacyjnego.
    Pzdr.
  • REKLAMA
  • #28 5792639
    k.marcin
    Poziom 18  
    he he ale śmierdzący wątek, proponuje przenieść rozmowy o 555 na szukaj albo spytać wujka Google
  • #29 5796859
    Kacper Surma
    Poziom 11  
    Zbudowałem ten układ. R2 dałem 2k, ponieważ dałem fotoopornik(1k w świetle,5k w ciemności). Innego nie mieli w sklepie. Okazało się ,że musiałem go zakleić pojedynczą warstwą żółto-zielonej taśmy izolacyjnej. Inaczej - pod wpływem światła dziennego włączał się, a po zasłonięciu ręką wyłączał się.:D Po zaklejeniu taśmą można go wsadzić blisko żarówki i reaguje po zapaleniu się światła
  • #30 5825083
    Kacper Surma
    Poziom 11  
    Dałem też tranzystor bc 527 na wyjściu. W razie zwarcia pierwszy poleci.
REKLAMA