logo elektroda
logo elektroda
X
logo elektroda
REKLAMA
REKLAMA
Adblock/uBlockOrigin/AdGuard mogą powodować znikanie niektórych postów z powodu nowej reguły.

Czujnik promieniowania

mi_ma 06 Paź 2008 10:41 8327 8
REKLAMA
  • Czujnik promieniowania

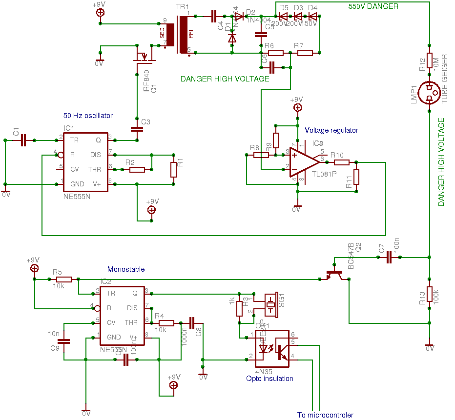
    Na stronie źródłowej znajdziecie opis jak zbudować licznik Geiger'a z interface'm USB pozwalającym na podłączenie mikrokontrolera do komputera PC. Jak się okazuje sam licznik Geiger'a jest stosunkowo prostym w budowie urządzeniem. Urządzenie może wykrywać różne fale promieniowania, jednak najbardziej czułe jest na fale beta i gamma. Lampa Geigera-Mullera jest po prostu wypełnionym gazem pojemnikiem z dwiema elektrodami. Za pomocą układu wzmacniacza obserwuje się zmiany prądu wyjściowego. Szczegółowy opis działania znajdziecie w źródle.

    Czujnik promieniowaniaCzujnik promieniowania
    Czujnik promieniowaniaCzujnik promieniowania

    Źródło http://electronicfr.com/index.php/Microcontro...ming/How-monitor-radioactivity-with-a-PC.html

    Fajne? Ranking DIY
    O autorze
    mi_ma
    Tłumacz Redaktor
    Offline 
    Specjalizuje się w: elektronika wojskowa
    mi_ma napisał 831 postów o ocenie 809. Mieszka w mieście Wrocław. Jest z nami od 2006 roku.
  • REKLAMA
  • #2 5603945
    prezeswal
    VIP Zasłużony dla elektroda
    mi_ma napisał:
    podłączenie mikrokontrolera do komputera PC

    A gdzie jest ten "mikrokontroler" :D
    Najbardziej zafascynował mnie sposób sterowania bramki MOSFET-a i bazy tranzystora bipolarnego :!:
    Muszę uzupełnić swoją wiedzę na ten temat (którędy płynie ten prąd bazy - składowa stała) :?: :cry:
  • REKLAMA
  • #4 5604186
    Loker
    Poziom 39  
    Mnie bardziej fascynuje sposób podłączenia Q2 ;) Czy on aby nie powinien być emiterem do masy?
    No i zasilacz wysokiego napięcia... Masy brak tam na pewno, dzielnik pomiarowy też włączony w sposób co najmniej dziwny.
    Po co kondensator C3? Mosfety jak sama nazwa wskazuje mają izolowaną bramkę...
    Ogólnie dziwaczny schemat.

    Co do tłumaczenia/opisu: "Za pomocą układu wzmacniacza obserwuje się zmiany prądu wyjściowego"... Jedyny wzmacniacz, jaki widze w układzie służy do "stabilizacji" wysokiego napięcia, liczniki G-M działają na innej zasadzie...
  • #5 5604588
    lukasb9
    Poziom 28  
    Poza tym IC1 w takiej aplikacji jak na schemacie na pewno nie będzie generatorem....
    coś to wszystko podejrzane ;)
  • REKLAMA
  • #6 5604643
    webmortiz
    Poziom 20  
    Widze ze jest duzo obiekcji co do schematu. A ja mam pytanie: Jak (i gdzie) to urzadzenie bylo testowane? I czy konkretnie bylo testowane pod katem promieniowania gamma i beta? W sensie czy to dziala?
  • #7 5605788
    prezeswal
    VIP Zasłużony dla elektroda
    Jeśli coś tu działa to moim zdaniem - komputer w roli licznika impulsów (częstościomierza), pod warunkiem, że jest odpowiednio oprogramowany :D
  • REKLAMA
  • #8 5612211
    Łukaszek157
    Poziom 19  
    Ale po co to komu? Co do Czarnobyla z tym pojedziesz? :D
  • #9 5615240
    bsw
    Poziom 20  
    W drugiej połowie lat 80-tych po katastrofie w Czernobylu zainteresowanie tematem było ogromne. Projekt licznika Geigera-Müllera był opublikowany w "Młodym Techniku".
    Z tego co pamiętam wysokie napięcie było z podwajacza a impulsy zliczał na układach TTL i wysyłał na głośniczek który skwierczał.
    O uC można było wtedy tylko pomarzyć o dużym komputerze zresztą też :-) .

    Autor projektu do testów używał naręcznego wskazówkowego zegarka z fluorescencyjną tarczą - wg opisu nieźle dawał...
REKLAMA