logo elektroda
logo elektroda
X
logo elektroda
REKLAMA
REKLAMA
Adblock/uBlockOrigin/AdGuard mogą powodować znikanie niektórych postów z powodu nowej reguły.

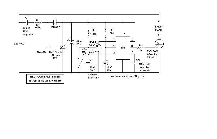
Automat schodowy na triaku - pomożcie prosze ...

arturse 07 Paź 2008 10:01 3601 4
REKLAMA
  • #1 5607267
    arturse
    Poziom 12  
    WĄTEK ZAMKNIĘTY

    Automat schodowy na triaku - pomożcie prosze ...

    Zrobilem urzadzenie wedlug tego schematu.
    Zamiast TIC'a dalem BT136.

    Urzadzenie dziala, ale na wyjsciu triaka mam tylko polowke napiecia.
    Czy ktos ma pomysl dlaczego ? Jak zmusic triak do pracy w obie strony ?
    A moze po prostu BT 136 sie nie nadaje do takiego zastosowania.

    Jeslem malo obeznany z elektronika, wiec prosze o pomoc i wyrozumialosc .
  • REKLAMA
  • #2 5607852
    fantom
    Poziom 31  
    Jesli sie nie pomylilem w obliczeniach to kondesator 100uF przy pradzie obciazenia 1mA wystarczy na 1ms. Prostownik jest jednopolowkowy co oznacza ze przez 9ms uklad nie jest zasilony i byc moze 1ms nie wystarcza zeby zalaczyc triak. Moja propozycja to zwiekszyc kondka albo zrobic dwupolowkowy prostownik.
  • REKLAMA
  • #3 5607912
    arturse
    Poziom 12  
    fantom napisał:
    Jesli sie nie pomylilem w obliczeniach to kondesator 100uF przy pradzie obciazenia 1mA wystarczy na 1ms. Prostownik jest jednopolowkowy co oznacza ze przez 9ms uklad nie jest zasilony i byc moze 1ms nie wystarcza zeby zalaczyc triak. Moja propozycja to zwiekszyc kondka albo zrobic dwupolowkowy prostownik.


    Napiecie na bramce triaka, utrzymuje sie przez 60 sekund i wynosi prawie 9V ( mierzone wzgledem "-" kondensatora filtrujacego.

    Zaczalem szukac informacji na temat sterowania triakow i wychodzi na to, ze triak jest zle sterowany.

    Aby dziala w obie strony, trzeba zmieniac polaryzacje bramki zgodnie z kierunkim przewodzenia triaka.

    I chyba tu jest pies pogrzebany.
    Wydaje mi sie optotriak pomiedzy 555 a a triakiem, zalatwilby sprawe radykalnie.

    Poprawcie mnie prosze jesli sie myle.
  • REKLAMA
  • #4 5608059
    fantom
    Poziom 31  
    Ok w takim razie pomylilem sie w obliczeniach (1s a nie 1ms wiec poszedlem zlym tropem) jednak po kolejnej analizie doszedlem do wniosku ze problem jest zwiazany z tym ze prad w druga strone nie moze plynac ze wzgledu na szeregowa diode prostownicza i dlatego druga polowka nie odpala triaka.
REKLAMA