Potrzebuję opinię czy ten sterownik zda egzamin.
Glownie chodzi mi o prawidlowość schematu nie programu.
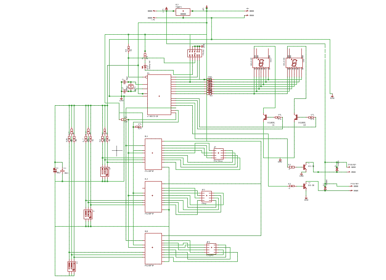
Płyta zawiera trzy złącza
Klawiaytura matrycowa
Diody w matrycy
Czujniki I^C 1...
Glownie chodzi mi o prawidlowość schematu nie programu.
Płyta zawiera trzy złącza
Klawiaytura matrycowa
Diody w matrycy
Czujniki I^C 1...
