Witam
Czy ktoś móglby pomóc mi zaprojektować lub ma może schemat zwrotnicy, ewentualnie polecic cos innego aby z glosnikow TVM Tesla:
Arn 226/07 8ohm
Arx 150/25 8ohm
Arv 089/00 8ohm
zrobic zwrotnice niekoniecznie profesjonalne, a co zatym idzie niedrogie ale cos co bedzie lepsze niz uniwersalna zwrotka. Przyokazji jej elementy zamkna sie powiedzmy w 100zl 2 sztuki.
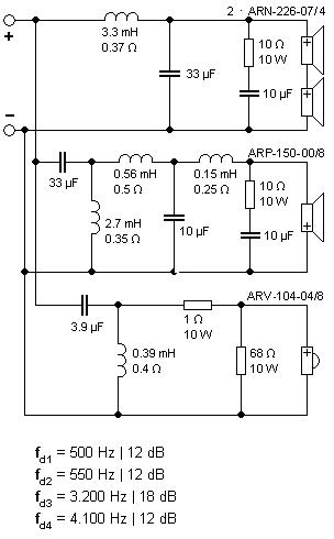
Sam szukalem i cos znalazlem
Znalazłem to na forum. Jednak jest inny wysokotonowiec, a do tego sama zwrotka średniaka jest mocno pomieszana. Może obejdzie sie bez 3 rzedu i da sie to zrobić na 2 rzędzie. Czestotliwosc ucinania 2 glosnikow jest zawarta wiec takie lekkie ułatwienie.
Wiem co chcecie napisać, że do tego potrzebny jest sprzęt pomiarowy, że najpierw powinienem zając konstrukcja 2 drożna itp.
Ale powtarzam ze problemem jest tylko zwrotnica z resztą sobie poradze bez problemu, a wiem że jest to znana konstrukcja na tych głośnikach wiec może ktos juz cos gotowego ma.
Jeśli nie to prosze o jakąś pomoc. Ktos kto ma obeznanego Speaker Workshopa to prosta zwrotke pod te glosniki szybko zaprojektuje. Powtarzam, to nie sprzet Hi-Endowy, potrzebuje czegoś co zagra lepiej niż zwrotka z allegro, ale nie wyniesie mnie z 200zl sztuka...
Mam nadzieje że urzytkownicy zrozumieli czego potrzebuje, a teraz jakoś mi pomoga... objecuje ze w miare możliwosci się odwdzięczę.
Pozdrawiam i czekam na propozycje.
Czy ktoś móglby pomóc mi zaprojektować lub ma może schemat zwrotnicy, ewentualnie polecic cos innego aby z glosnikow TVM Tesla:
Arn 226/07 8ohm
Arx 150/25 8ohm
Arv 089/00 8ohm
zrobic zwrotnice niekoniecznie profesjonalne, a co zatym idzie niedrogie ale cos co bedzie lepsze niz uniwersalna zwrotka. Przyokazji jej elementy zamkna sie powiedzmy w 100zl 2 sztuki.
Sam szukalem i cos znalazlem
Znalazłem to na forum. Jednak jest inny wysokotonowiec, a do tego sama zwrotka średniaka jest mocno pomieszana. Może obejdzie sie bez 3 rzedu i da sie to zrobić na 2 rzędzie. Czestotliwosc ucinania 2 glosnikow jest zawarta wiec takie lekkie ułatwienie.
Wiem co chcecie napisać, że do tego potrzebny jest sprzęt pomiarowy, że najpierw powinienem zając konstrukcja 2 drożna itp.
Ale powtarzam ze problemem jest tylko zwrotnica z resztą sobie poradze bez problemu, a wiem że jest to znana konstrukcja na tych głośnikach wiec może ktos juz cos gotowego ma.
Jeśli nie to prosze o jakąś pomoc. Ktos kto ma obeznanego Speaker Workshopa to prosta zwrotke pod te glosniki szybko zaprojektuje. Powtarzam, to nie sprzet Hi-Endowy, potrzebuje czegoś co zagra lepiej niż zwrotka z allegro, ale nie wyniesie mnie z 200zl sztuka...
Mam nadzieje że urzytkownicy zrozumieli czego potrzebuje, a teraz jakoś mi pomoga... objecuje ze w miare możliwosci się odwdzięczę.
Pozdrawiam i czekam na propozycje.

