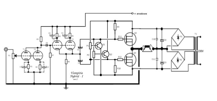
Chciałem Wam przedstawić projekt wzmacniacza stworzonego i rozwijanego przez kolegów z forum www.audiostereo.pl. Jest to konstrukcja oparta na dwóch parach tranzystorów końcowych na kanał, oraz wzmacniaczu operacyjnym sterującym nimi. Układ jest o tyle nietypowy, iż wymagane są dwa transformatory zasilające końcówkę mocy, oraz jeden zasilający wzmacniacz operacyjny. Układ jest dosyć minimalistyczny, właściwości soniczne według odsłuchów i porównań kolegów z innymi sprzętami bardzo dobre. Budowa i rozwój konstrukcji poruszany jest w dwóch tematach "czy patrzeć znaczy widzieć", oraz "Vampiria". Tam też istnieje możliwość ewentualnego zamówienia PCB do konstrukcji. Zapraszam do bardziej szczegółowego zapoznania się z tematem. Poniżej linki.
Źródło http://www.audiostereo.pl/forum_wpisy.html?temat=44903&p=1#k
http://www.audiostereo.pl/forum_wpisy.html?temat=40180&p=1#k
Fajne? Ranking DIY
