logo elektroda
logo elektroda
X
logo elektroda
REKLAMA
REKLAMA
Adblock/uBlockOrigin/AdGuard mogą powodować znikanie niektórych postów z powodu nowej reguły.

8-bitowa konsola do gier Fuzebox - prezentacja

Defenestrator 26 Lis 2008 21:31 5526 5
REKLAMA
  • 8-bitowa konsola do gier Fuzebox - prezentacja

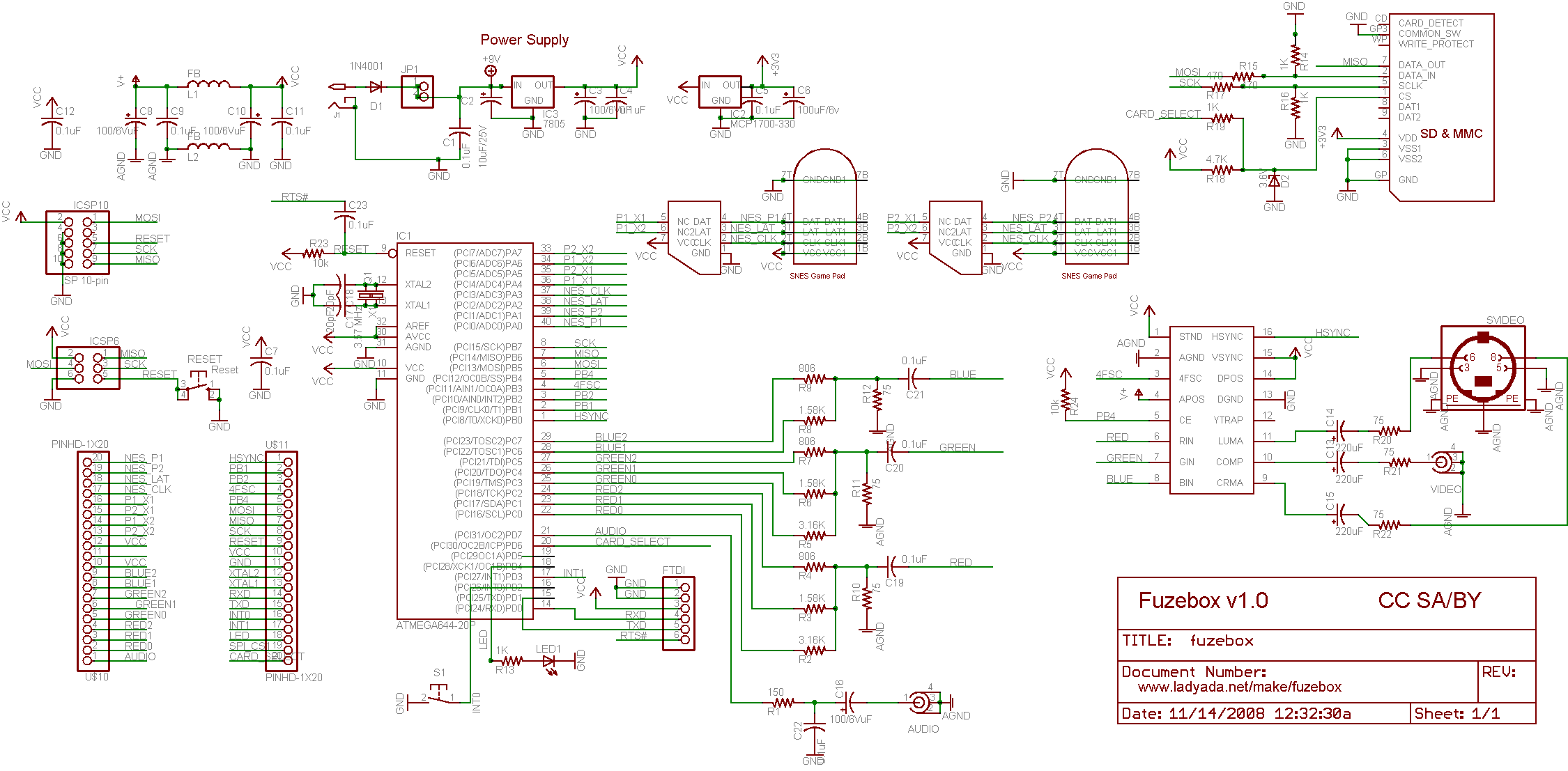
    Fuzebox to 8-bitowa konsola do gier, której projekt rozpowszechniany jest na zasadach open-source. Została stworzona z myślą o ludziach którzy nieco znają się na programowaniu i chcą pisać własne gry video. Rdzeń konsoli zajmuje się generowaniem obrazu i dźwięku, więc sam kod gry pozostaje "estetyczny" i łatwy do zrozumienia oraz debugowania.

    Cechy:
    - rozdzielczość 240x224 piksele
    - 256 kolorów
    - dwa porty dla graczy z kontrolerami Super Nintendo lub Classic Nintendo
    - wyjście s-video lub composite, w systemie NTSC
    - czterokanałowe wyjście audio dla muzyki i efektów
    - gniazdo na karty SD/MMC (do wykorzystania w przyszłości)
    - zbudowana na bazie mikrokontrolera AVR z 64k pamięci flash i 4k RAM-u
    - mikrokontroler programowany przez STK500
    - kod gier pisze się w C, przy użyciu darmowych narzędzi

    Źródło

    8-bitowa konsola do gier Fuzebox - prezentacja 8-bitowa konsola do gier Fuzebox - prezentacja 8-bitowa konsola do gier Fuzebox - prezentacja

    [youtube]http://pl.youtube.com/watch?v=oHKiBjiAg8o[/youtube]

    Fajne? Ranking DIY
    O autorze
    Defenestrator
    Poziom 14  
    Offline 
    Defenestrator napisał 148 postów o ocenie 99. Jest z nami od 2007 roku.
  • REKLAMA
  • #2 5791408
    lorak17
    Poziom 15  
    Fajna sprawa, było by jeszcze fajniej gdyby można było napisać odpowiedni program do emulacji i wykorzystać kartę SD do katalogowania plików *.rom z grami NES i SNES :) których w internecie jest mnóstwo:D.

    A uroki wypalania sobie oczu przed ekranem telewizora powróciły by na dobre;)

    Bo z ideą pisania pod to gier to o jakieś 15 lat za późno, kto się będzie w to bawił :) garstka zapaleńców.
  • REKLAMA
  • #3 5808475
    remiq
    Poziom 11  
    ARM9 (wyższe rozdzielczości do osiągnięcia, host usb do podłączenia nowych padów od konsol) sporo staniał, myślę że to byłoby lepsze rozwiązanie dla nowo tworzonej konsoli. Opensource nie musi znaczyć, że zbudowane z tego, co większość elektroników ma w szufladzie pod stertą nowszych układów.
  • REKLAMA
  • #4 5808595
    pidpawel
    Poziom 26  
    Hmm :p Ostatecznie można skorzystać z porta Linuxa na ARM i obsługiwać wszystko razem z kartą sieciową itp ;P Ale po co skoro to wystarcza?
    Mimo zdania powyżej jednak jestem za zmianą "serca" układu :P Jakiś mniejszy do generowania grafiki ewentualnie czy coś i tyle ;)
    Jednak, aby konsolka była przyjęła się na rynku trzeba np padów z akcelerometrami, z jakimiś nowościami ;)
  • REKLAMA
  • #5 5810077
    lorak17
    Poziom 15  
    Akcelerometr w grach 2D to chyba lekka przesada:D autorowi raczej chodziło o reanimowanie konsolki typu Nintendo tanim kosztem.
  • #6 5810123
    pidpawel
    Poziom 26  
    Heh :P Nie licz, że coś normalnego będzie topowe :P
    Poza tym nie wiem czy to będzie tani koszt, skoro wszystko trzeba pisać od nowa :p
    A tak swoją drogą:P Niech ktoś wbujuje takie coś w pada, i niech pad normalnie służy do tego do czego służył wcześniej czyli do grania na pc ;P Chyba mnie rozumiecie ;)
REKLAMA