Witam,
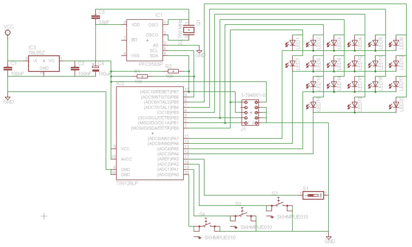
Mam prośbę - czy ktoś mógłby rzucić okiem na mój schemat ideowy układu, czy jest ok? Nie znam się na tym za bardzo, ale chciałbym zbudować sobie taki układzik i nie wiem czy dobrze wszystko podłączyłem i czy dobrałem dobre wartości oporników i kondensatorów.
Mam też kilka pytań:
1. Czy Vss układu PFC8583 (jest to zegar czasu rzeczywistego Philipsa) musi być do czegoś podpięte, a jeśli tak, to do czego? W data sheet jest napisane, że jest to "negative supply", tylko nie wiem jak to rozumieć - czy wystarczy nd Vdd podać +5V a Vss pozostawić niepodpięte, czy muszę na Vdd podać +5V a na Vss -5V jednocześnie?
2. Czy w tym układzie PFC8583 konieczny jest zewnętrzny oscylator? Bo w data sheet jest rysunek (o ile dobrze rozumiem), że jest niby wbudowany, ale wszystkie schematy które oglądałem z tym układem mają zewnętrzny. Czy wartość oscylatora 32,768KHz (na rysunku jest błąd - MHz - sorry) jest ok?
3. Port /RESET procesora. W data sheet jest napisane, że aby używać tego portu jako I/O trzeba zablokować RESET poprzez ustawienie odpowiedniego fuse bitu. Czy nie będzie to przeszkadzać przy programowaniu procesora, skoro programator korzysta z sygnału RESET?
Dzięki za wszelką pomoc.

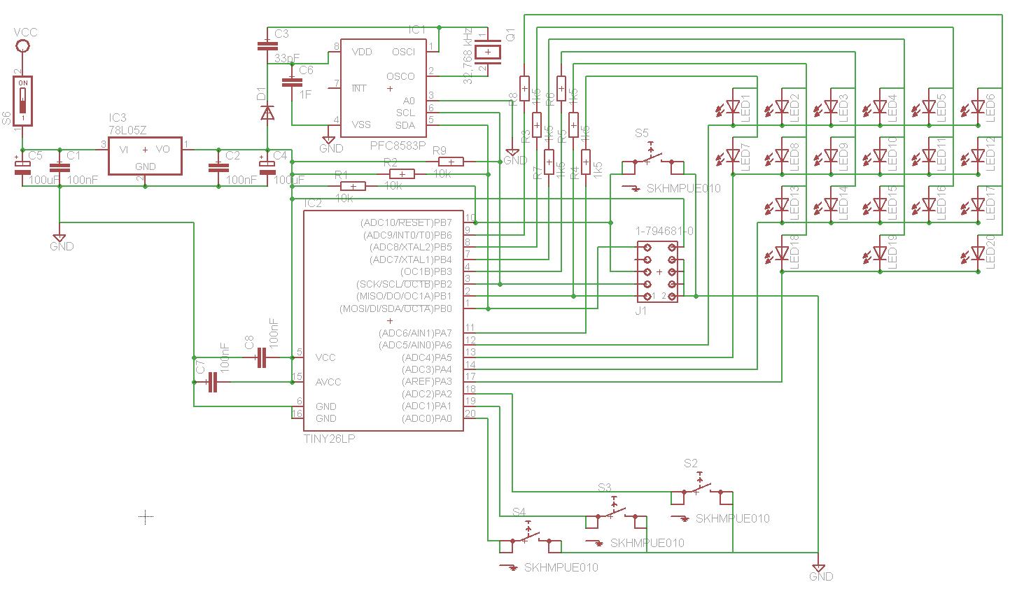
Mam prośbę - czy ktoś mógłby rzucić okiem na mój schemat ideowy układu, czy jest ok? Nie znam się na tym za bardzo, ale chciałbym zbudować sobie taki układzik i nie wiem czy dobrze wszystko podłączyłem i czy dobrałem dobre wartości oporników i kondensatorów.
Mam też kilka pytań:
1. Czy Vss układu PFC8583 (jest to zegar czasu rzeczywistego Philipsa) musi być do czegoś podpięte, a jeśli tak, to do czego? W data sheet jest napisane, że jest to "negative supply", tylko nie wiem jak to rozumieć - czy wystarczy nd Vdd podać +5V a Vss pozostawić niepodpięte, czy muszę na Vdd podać +5V a na Vss -5V jednocześnie?
2. Czy w tym układzie PFC8583 konieczny jest zewnętrzny oscylator? Bo w data sheet jest rysunek (o ile dobrze rozumiem), że jest niby wbudowany, ale wszystkie schematy które oglądałem z tym układem mają zewnętrzny. Czy wartość oscylatora 32,768KHz (na rysunku jest błąd - MHz - sorry) jest ok?
3. Port /RESET procesora. W data sheet jest napisane, że aby używać tego portu jako I/O trzeba zablokować RESET poprzez ustawienie odpowiedniego fuse bitu. Czy nie będzie to przeszkadzać przy programowaniu procesora, skoro programator korzysta z sygnału RESET?
Dzięki za wszelką pomoc.
