logo elektroda
logo elektroda
X
logo elektroda
REKLAMA
REKLAMA
Adblock/uBlockOrigin/AdGuard mogą powodować znikanie niektórych postów z powodu nowej reguły.

iveco 35c12 2004 brak świateł pozycyjnych

voyager1965 04 Gru 2008 13:56 38837 7
REKLAMA
  • #1 5816638
    voyager1965
    Poziom 2  
    Witam, potrzebuję pomocy Iveco dayli 35c12 rok 2004 brak świateł pozycyjnych ! bezpieczniki sprawdzone żarówki itd też! potrzebny pilnie schemat instalacji jest ktoś w stanie pomóc?
  • REKLAMA
  • #2 6009120
    nyguz
    Poziom 2  
    pod kierownicą jest wpinany taki moduł on obsługuje miedzy innymi wycieraczki kierunkowskazy i światła da się obejść w prosty sposób bez kupna układu
  • REKLAMA
  • #3 7474062
    kaczor44
    Poziom 11  
    ale jak go obejść?
  • REKLAMA
  • #4 9368732
    lukasz7848
    Poziom 10  
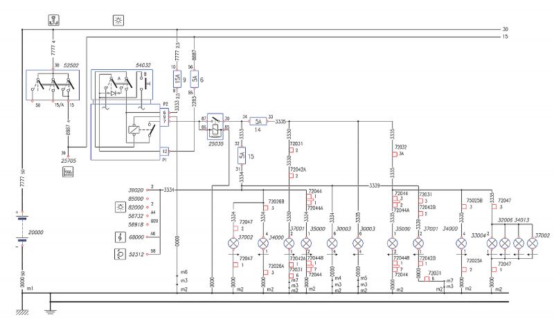
    Witam mam iveco 2005rok 35s15 problem w tym tak jak u wszystkich nadpalają sie piny we wtyczce niebieskiej pod kierownicą a dokładnie pin nr 8 i pin numer 10 są to piny od świateł mijania. Iveco po sprowadzeniu do polski miało zrobione światła na stałe tak że przekręcało się kluczyk i od razu światła się paliły, przełącznik zespolony wcale nie reagował na wł. i wył. świateł. Pan ze serwisu wyją pewien przekaźnik i wszystko działało już jak powinno. Tak chciałem i zonk piny zaczęły się grzać.
    iveco 35c12 2004 brak świateł pozycyjnych

    No ale te nieszczesne piny. na schemacie przekaźnik R-5 jest od świateł mijania i chyba ten przekaźnik wyjeli w serwisie moje pytanie jaki przekaźnik mogę tam wsadzić w schemacie ma oznaczenie 25035, ale nie mogę nic dobrać??
  • #5 9373031
    skorp
    Specjalista - IVECO Trucks
    Piny nadpalają się ,bo się przegrzewają.Przegrzewają się bo mają słaby styk(luz),albo zbyt mocne żarówki np 100W.Przekaźnik w tym miejscu- najzwyklejszy 20A 12 V
  • REKLAMA
  • #6 18583073
    Grzesiek1098
    Poziom 12  
    Witam.
    Mam ten sam problem, stopione piny w niebieskiej kostce - brak świateł pozycyjnych i mijania, są tylko drogowe. Mógł by ktoś napisać jak ominąć ten moduł pod kierownicą?
  • #7 18583240
    Megawe
    Poziom 34  
    iveco 35c12 2004 brak świateł pozycyjnych


    iveco 35c12 2004 brak świateł pozycyjnych
  • #8 18583275
    Grzesiek1098
    Poziom 12  
    A tak bardziej łopatologicznie?
REKLAMA