logo elektroda
logo elektroda
X
logo elektroda
REKLAMA
REKLAMA
Adblock/uBlockOrigin/AdGuard mogą powodować znikanie niektórych postów z powodu nowej reguły.

Czy taka objetosc jest wystarczajaca dla ARN-a ??

bialagora90 07 Gru 2008 19:52 2850 26
REKLAMA
  • #1 5830322
    bialagora90
    Poziom 12  
    Witam

    mam pytanie, tworze kolumny glosnikowe na bazie komponentow Tesli
    ARV 089, ARX 150/25, ARN 226/07

    Pytanie brzmi, czy musze oddzielac glosnik wysoko i srednio tonowy od ARN-a? a jesli tak to czy pojemnosc 27l wystarczy dla takiego glosnika? poniewaz wymiary glosnikow to 50/30/30 i gdybym oddzielil oba te glosniki od niskotonowca to otrzymalbym pudlo o wielkosci 30/30/30 dla ARNa, i nie wiem czy nie bedzie za male, a jesli tak to czy mozna obejsc sie bez podzialu pudla? tylko czy nie uszkodzi mi to ARX i ARV ?

    prosze o odpowiedz

    pozdrawiam
  • REKLAMA
  • #2 5832526
    M.B.S.
    Poziom 21  
    bialagora90 napisał:
    Witam

    mam pytanie, tworze kolumny glosnikowe na bazie komponentow Tesli
    ARV 089, ARX 150/25, ARN 226/07

    Pytanie brzmi, czy musze oddzielac glosnik wysoko i srednio tonowy od ARN-a? a jesli tak to czy pojemnosc 27l wystarczy dla takiego glosnika? poniewaz wymiary glosnikow to 50/30/30 i gdybym oddzielil oba te glosniki od niskotonowca to otrzymalbym pudlo o wielkosci 30/30/30 dla ARNa, i nie wiem czy nie bedzie za male, a jesli tak to czy mozna obejsc sie bez podzialu pudla? tylko czy nie uszkodzi mi to ARX i ARV ?

    prosze o odpowiedz

    pozdrawiam


    Skąd wziąłeś ARX 150/25? Został on juz dawno temu wycofany z produkcji.
    Czy głosnik ten ma kosz zamkniety czy otwarty (czyli czy widać z tyłu membrane)?
    Jesli nie ma "miseczki" trzeba go oddzielić.
    Dla arn 226 sugerowana jest obudowa zamknieta 30l. Mysle ze 27l powinno tez wystarczyć.

    Kolejną rzeczą, na którą powinieneś zwrocic uwagę to to że arv ma efektywność 91dB a arn tylko 88dB, wiec dla arv-ki trzeba dać 3dB tłumik.
    Czy wczystkie 3 głosniki mają tą samą impedancję, bo nic o tymnie napisałes?
    Nie wiem jak z arx-em. Masz jakieś jego parametry, bo magiczna wyszukiwarka nic nie znajduje.
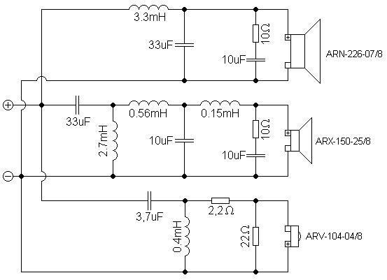
    Jedynie zasymulowaną zwrotnice:

    Czy taka objetosc jest wystarczajaca dla ARN-a ??
  • #3 5833370
    mczeslaw
    Poziom 36  
    Nie bardzo widzę te te twoje obliczenia, ale może mówisz prawdę. Jak zastosujesz ARP 150 to nie trzeba oddzielać go od komory ARN-a. Tak jak pisał przedmówca kol. M. B. S , 30 litrów +/- 5 litrów, dla pojedynczego ARN-a 226 w zamkniętej jest objętością optymalną ( 27 litrów też stknie )

    https://www.elektroda.pl/rtvforum/topic1156830.html
    tu jest projekt który cię zainteresuje tylko że wysokość zmniejszamy do 500, głębokość do 300, no i oczywiście dziura na jeden głośnik, ale stanowczo polecam z dwoma ARN-ami gdyż koszty niewiele większe, a kolumny o conajmniej kalse lepsze, i odpada problem niskiego SPL głośników ARN226.
  • #4 5833478
    bialagora90
    Poziom 12  
    M.B.S. napisał:
    bialagora90 napisał:
    Witam

    mam pytanie, tworze kolumny glosnikowe na bazie komponentow Tesli
    ARV 089, ARX 150/25, ARN 226/07

    Pytanie brzmi, czy musze oddzielac glosnik wysoko i srednio tonowy od ARN-a? a jesli tak to czy pojemnosc 27l wystarczy dla takiego glosnika? poniewaz wymiary glosnikow to 50/30/30 i gdybym oddzielil oba te glosniki od niskotonowca to otrzymalbym pudlo o wielkosci 30/30/30 dla ARNa, i nie wiem czy nie bedzie za male, a jesli tak to czy mozna obejsc sie bez podzialu pudla? tylko czy nie uszkodzi mi to ARX i ARV ?

    prosze o odpowiedz

    pozdrawiam


    Skąd wziąłeś ARX 150/25? Został on juz dawno temu wycofany z produkcji.
    Czy głosnik ten ma kosz zamkniety czy otwarty (czyli czy widać z tyłu membrane)?
    Jesli nie ma "miseczki" trzeba go oddzielić.
    Dla arn 226 sugerowana jest obudowa zamknieta 30l. Mysle ze 27l powinno tez wystarczyć.

    Kolejną rzeczą, na którą powinieneś zwrocic uwagę to to że arv ma efektywność 91dB a arn tylko 88dB, wiec dla arv-ki trzeba dać 3dB tłumik.
    Czy wczystkie 3 głosniki mają tą samą impedancję, bo nic o tymnie napisałes?
    Nie wiem jak z arx-em. Masz jakieś jego parametry, bo magiczna wyszukiwarka nic nie znajduje.
    Jedynie zasymulowaną zwrotnice:

    Czy taka objetosc jest wystarczajaca dla ARN-a ??



    Witam ponownie, Kolega juz mi 2 raz pomaga, wczesniej projektujac zwrotnice pod te glosniki ale ta jest bardziej przejrzysta.

    Ale widze ze brak szczegolow wiec...

    Glosniki oczywiscie 8ohm wszystkie, dorwalem je w sklepie internetowym www.szafirek.pl jest tam masa roznych glosnikow tesli od wyboru do koloru.

    http://www.szafirek.pl/index.php

    Co do glosnikow i ich parametrow to...
    ARV-089-00/8
    http://www.tvm-valmez.cz/index.php?id=107&catit=193&catg=5

    ARX-150-25/8
    http://www.tvm-valmez.cz/index.php?id=110&catit=165&catg=27

    ARN-226-07/8
    http://www.tvm-valmez.cz/index.php?id=109&catit=104&l=2&catg=1



    Co do wyboru, to glosniki juz mam kupione, leza w domu, co do pudla, to juz tez przepadlo, bo juz stoi zlozone tylko jeszcze jest mozliwosc dolozenia tej "przegrody" i przykrecic przod z glosnikami oraz okablowac i wsadzis zwrotnice. Trzeba je jeszcze wytlumic, zrobione z plyty 18mm.

    Oczywiscie oba glosniki-wysoki i sredni nie sa zabezpieczone jak to nazwales Miseczkami. Pudlo closed oczywiscie. Znalaezlem informacje ze jezeli dobrze i mocno wytlumi sie pudlo wata lub welna jego teoretyczna pojemnosc wzrasta[ http://diyaudio.pl/portal.php?show=10 ] czy to prawda?.


    Daje rozniez linka do tematu w ktorym juz rozmawialismy i mam prosbe o koncowy schemat tej zwrotki tak jak ma wygladac.
    https://www.elektroda.pl/rtvforum/topic1133566.html

    Pozdrawiam i czekam na odpowiedz

    ;]
  • REKLAMA
  • #6 5833732
    bialagora90
    Poziom 12  
    mczeslaw napisał:
    A dlaczego taki ARV ?
    Czemu nie chcesz kopułkowego ARV104 ?


    z prostej przyczyny, po 1 ze w tej kolumnie z ta szerokoscia nie zmiescil by sie, ale to nie byl by wielki problem jakos by sie cos pozmienialo i by sie udalo ale musialem sie zmiescic w 250zl bez 2 zdan w tej kasie i musialem uzyc takiego glosnika. Koniec tematu, glosnik w domu lezy a co ciekawe goscie z www.szafirek.pl zle jeden zapakowali i ulegl lekko zniszczeniu ale dziala sprawnie, testowalem.
  • #7 5835131
    M.B.S.
    Poziom 21  
    ARX- to szerokopasmowy
    Ze zdjecia widze, że nie ma "miseczki" czyli patrząc od strony magnesu widać membrane.
    Przedmówca pytając o arv 104 miał na mysli wysokotonowy, a wymiary są niemal takie same - zaledwie 10mm róznicy.
    A odpowiedziec czemu arv-89 moge ja - jest o połowe tańszy :)
  • #8 5835601
    bialagora90
    Poziom 12  
    Mam jeszcze jedno pytania do kolegi wyzej,
    1. czy projekt zwrotnicy ktory podales wyzej jest odpowiedni dla tych glosnikow?? a jezeli nie to czy moglbys zasymulowac odpowiednia zwrotnice ?


    2. Jezeli zwrotnica jest dobra to czy wazna jest impedancja cewek, bo w podanym schemacie nie ma takich wartosci ? a jesli tak to czy moglbys podac mi wartosci cewek wraz z impedancja.

    3.Rownierz mam pytanie dotyczace rezystorow, podana jest impedancja a "moc" to w tym przypadku 10W ? czy tez nie ma zaduzego znaczenia ?
  • REKLAMA
  • Pomocny post
    #9 5837194
    mczeslaw
    Poziom 36  
    Tak ogólnie to kolego mylisz pojęcia impedancji z rezystancją. Chociaż i to i to wyrażamy w Ω.

    Ale nie o tym chcę się wypowiedzieć.

    Te oporniki powinny mieć nie mniej niż 10 wat, i rezystancje ( oporność przy prądzie stałym ) taka jak na schemacie.
    Cewki w pasywnych filtrach głośnikowych ( zwrotnicach ) mają też swoją rezystancje ( oporność przy prądzie stałym ), i tu te o sporych wartościach, czyli szeregowe z głośnikiem niskotonowym powinny być z jak najgrubszego drutu nawojowego, gdyż im grubszy drut tym rezystancja cewki (czyli oporność przy prądzie stałym ) mniejsza. Chodzi tu o to żeby nie zmniejszać efektywności głośnika ARN226/7, w twoim przypadku, poprzez dodatkową rezystancje cewki. Te cewki równoległe już nie muszą mieć tak małych rezystancji jak szeregowe, ale ogólnie im cewka z grubszego drutu tym lepiej. Jaką ty zastosujesz to już kwestia twojego budżetu. Powietrzna cewka z drutu 1,6 mm² o indukcyjności 3,6 mH będzie kosztowała cię z 60zł / sztukę, ale jak kupisz rdzeniową to wtedy o wiele taniej zapłacisz, bo dużo mniej drutu idzie w takiej cewce do osiągnięcia takiej samej indukcyjności.
    Cewki poniżej 1 mH mogą być już z drutu 1,0 - 1,2 ponieważ uzyskanie odpowiedniej indukcyjności wiąże się z niewielką ilością drutu nawojowego w stosunku do cewki 3,6 mH w twoim przypadku.
    Te są już tanie.
  • #10 5837678
    bialagora90
    Poziom 12  
    Dzieki wielkie, duzo mi wytlumaczyles, tylko czy nie warto zastosowac na sredniotonowym jeszcze tlumika ? skoro jego skutecznosc jest wieksza? bo na wysokotonowym widze ze tlumik jest zastosowany.


    pozdrawiam
  • REKLAMA
  • #12 5838353
    bialagora90
    Poziom 12  
    Witam, problem z glowy bo moje glosniki beda wygladaly tak

    Czy taka objetosc jest wystarczajaca dla ARN-a ??


    i problem odzielnego pudla dla arx i arv jest rozwiazany, dlatego tak pytalem o te 27 l czy nie bedzie za malo, a jak sie okazalo ze nie to, odzielony bedzie ARX i ARV, ponoc zeby zapobiec mozliwemu zniszczeniu...
  • #14 5839526
    bialagora90
    Poziom 12  
    Witam,


    No coz... Pan prosisz Pan masz:D ;]

    troche znowu maslo maslane ale w paincie ciezko mi cos lepszego sklecic, mam nadzieje ze polapiesz sie o co chodzi.

    Czy taka objetosc jest wystarczajaca dla ARN-a ??
  • #16 5839603
    bialagora90
    Poziom 12  
    ups... o tym qrcze zapomnialem... ahh no to mnie masz... sa to wymiary zewnetrzne, a pojemnosc wewnetrzna bedzie o wiele mniejsza?
  • #17 5840566
    mczeslaw
    Poziom 36  
    Zgadza się to będzie niecałe 18 litrów.
    Zrób oddzielną komórkę dla średniotinowca tak żeby zajmowała około 1,5 litra, głośnik zajmie jakieś 0.5 litra (jego tył) wysokotonowiec nic, no i wtedy wyjdzie ci około 29 litrów brutto. Warto dać jeszcze ze dwie belki wzmacniające, jedną żeby wiązała ściany przednią z tylnią, a druga żeby wiązała boczne. Mogą być z płyty 18-stki co robiłeś obudowy, to też jakież 0.5 litra, no i mamy brutto 28,5 litra.
  • #18 5840752
    bialagora90
    Poziom 12  
    Dzieki za rady, wlasnie tak zrobie, ale czy nie warto zrobic tej komory dla wysokotonowca i Sredniotonowca? Wogole po co robic te oddzielne komory, bo co forum to inna teza na ten temat.

    Pozdrawiam i jeszcze raz wielkie dzieki, bardzo mi pomogles !
  • #19 5840835
    mczeslaw
    Poziom 36  
    Wysokotonowe są zamknięte od tylca, twój średniak nie . Potrzebuje oddzielenia od objętości ARN-a n chodzi o wpływ zmian różnicy ciśnień jaki ARN będzie wytwarzał, aby nie ingerował on poprzez sprzężenie pneumatyczne w membranę średniotonowego, aby grał to co mu zwrotnica daje, a nie co mu dodaje ciśnienie z dużego ARN-a. Co innego jak średniotonowy jest już obudówce, albo jest głośnikiem kopułkowym.
    Jak np. ARP150 Tesli.
  • #20 5842083
    bialagora90
    Poziom 12  
    Wszystko sie zgadza tylko ze moj wysokotonowiec nie jest zamkniety, jest otwarty tak jak ARX wiec zakladam ze trzeba zrobic komore dla ARX i ARV aby oba te glosniki oddzielic
    Musze tylko znalesc jeszcze jakis material jakas cięka sklejke badz plyte z MDFu i zrobie komore dla obu kolumn.
  • #21 5842123
    M.B.S.
    Poziom 21  
    bialagora90 napisał:
    Wszystko sie zgadza tylko ze moj wysokotonowiec nie jest zamkniety, jest otwarty tak jak ARX wiec zakladam ze trzeba zrobic komore dla ARX i ARV aby oba te glosniki oddzielic
    Musze tylko znalesc jeszcze jakis material jakas cięka sklejke badz plyte z MDFu i zrobie komore dla obu kolumn.

    Przeczytaj jeszcze raz co kolega mczesław napisal 2 posty wyzej.

    Nie nie trzeba. Chodzi o to ze prca sredniotonowego nie bedzie powodowala zmiany cisnien w obudowie. Poprostu te czestotliwości, ktore przenosi nie spowodują takiego ruchu powietrza zeby uszkodzić wysokotonowy, nawet jesli nie ma kubelka, a wiem ze go nie ma i jest "otwarty".
  • #23 5842229
    bialagora90
    Poziom 12  
    M.B.S. napisał:
    bialagora90 napisał:
    Wszystko sie zgadza tylko ze moj wysokotonowiec nie jest zamkniety, jest otwarty tak jak ARX wiec zakladam ze trzeba zrobic komore dla ARX i ARV aby oba te glosniki oddzielic
    Musze tylko znalesc jeszcze jakis material jakas cięka sklejke badz plyte z MDFu i zrobie komore dla obu kolumn.

    Przeczytaj jeszcze raz co kolega mczesław napisal 2 posty wyzej.

    Nie nie trzeba. Chodzi o to ze prca sredniotonowego nie bedzie powodowala zmiany cisnien w obudowie. Poprostu te czestotliwości, ktore przenosi nie spowodują takiego ruchu powietrza zeby uszkodzić wysokotonowy, nawet jesli nie ma kubelka, a wiem ze go nie ma i jest "otwarty".


    Kolega mnie zle zrozumial, wiem ze jezeli zrobie komore dla obu tych glosnikow, "Jedna komore" ;] to nie spowoduje to zaklucen, chodzilo mi tylko o to ze kolega wyzej zakladal ze Wysokotonowy jest "Zamkniety",a jak sie okazalo niestety nie jest, wiec zbuduje Jedna komore na oba te glosnkiki tym samym oddziele je od niskotonowego.

    Sprawa wsumie wyjasniona :D


    A co do glosnikow... no niestety tak to bywa jak sie slucha wypocin ludzi ktorzy nie maja pojecia, jeden mi polecil te glosniki, ponoc najlepsze z najlepszych za ta cene... z grzecznosci nie podam kto.

    I mam jeszcze jedno pytanie, ilu Voltowe maja byc kondensatory ? wystarczy 100V ? bo takie dorwalem na www.polink.com.pl Bo nigdzie nie moge znalesc tematu dotyczacego napiecia kondensatorow w Zwrotnicach. Domyslam sie ze beda Ok ale wole zapytac.


    Pozdrawiam i dzieki wielkie za te wszystkie wasze pomoce;]


    Jak bym byl dziewczyna to bym powiedzial ze zasluzyliscie na duzego Buziaka :D:D


    Pozdrawiam
  • #24 5842255
    mczeslaw
    Poziom 36  
    Może być na 100V, na 63 V też ci wystarczą, głośniki są dobre, trzymają już jakiś poziom, ale tę wysokotonówkęto bym zastąpił ARV104, może i droższa ale kopułka to kopułka. Przenosi do 20000, kąt promieniowania duży, no i zamknięta od tyłu. Zawsze będziesz mógł ją zmienić bez zmian we zwrotnicy, jeśli będziesz robił tą co proponował ci kol. M.B.S.
  • #25 5842383
    bialagora90
    Poziom 12  
    mczeslaw napisał:
    Może być na 100V, na 63 V też ci wystarczą, głośniki są dobre, trzymają już jakiś poziom, ale tę wysokotonówkęto bym zastąpił ARV104, może i droższa ale kopułka to kopułka. Przenosi do 20000, kąt promieniowania duży, no i zamknięta od tyłu. Zawsze będziesz mógł ją zmienić bez zmian we zwrotnicy, jeśli będziesz robił tą co proponował ci kol. M.B.S.


    noo wlasnie wyliczylem ze z przesylka itp wyjdziem mi za 2 zwrotnice jakies 130-140 zl to cena ktora mnie zadowala i bede robil Kolumny na tych zwrotnicach. A co do wysokotowego to jak juz mowilem, troche nie tak kjak trzeba ktos mi polecil, teraz to juz zapozno, ale w planach sa kolejne glosniki tylko ze na 2xARN i napewno zastosuje ten ARX ktory polecasz.

    Pozdrawiam :]
  • #27 5843134
    bialagora90
    Poziom 12  
    mczeslaw napisał:
    ARX to twój, dobry przetwornik ale potrzeba odgrody, ja polecam ARV104


    ohh oczywiscie sie pomylilem chodzilo mi o ARV, nie o ARX.
REKLAMA