logo elektroda
logo elektroda
X
logo elektroda
REKLAMA
REKLAMA
Adblock/uBlockOrigin/AdGuard mogą powodować znikanie niektórych postów z powodu nowej reguły.

budowa kolumn od podstaw - kilka problemów

goomis_pl 11 Gru 2008 15:28 5016 25
REKLAMA
  • #1 5845839
    goomis_pl
    Poziom 11  
    Witam wszystkich,

    Nie wiem co mnie skłoniło do tego ale zamierzam zrobić sobie kolumny, czytałem już sporo, jednak potrzebuję fachowej pomocy w kilku problemach.

    Założenia:
    - obudowa BR 60l,
    - 2,5 drożna konstrukcja,
    - średnio - niskotonowe przetworniki wielkości ok. 180mm.

    Po pierwsze chciałem o pomoc w dobraniu głośników,do każdej z kolumn ja zdecydowałbym się na:
    2 x STX GDM-17-180-8-SC - po 37zł
    Link
    oraz GDWK-10-200-8-AKX - 84zł
    Link
    Przetworniki nie są z górnej półki i chętnie zmienię je na inne, proszę tylko o wypowiedź na ich temat. Czy są dobre, jakie ewentualnie inne mógłbym zastosować. Zastanawiałem się również nad ARN-188-05/8, ARN-188-07/8. Które były by lepsze?

    Symulowałem je w WINISD oto co wyszło przy strojeniu na 54Hz:
    budowa kolumn od podstaw - kilka problemów

    Group Delay:
    budowa kolumn od podstaw - kilka problemów

    Przy zastosowaniu 2 rur BR o średnicy 7,5cm i długości 8,73cm (nie za duża średnica?):
    budowa kolumn od podstaw - kilka problemów

    Nie wiem czy dobrze dobrałem częstotliwość strojenia, zrobiłem taką jak FS głośnika.

    Mam takie pytanie, bo nie znalazłem jasnej odpowiedzi, rura BR często ma dwie średnice: wewnętrzną (wlotową) i wylotową. Czy do obliczeń powinienem używać średnią arytmetyczną z tych dwóch średnic czy średnicę z najwęższej jej części?
  • REKLAMA
  • Pomocny post
    #2 5846201
    SzokalML
    Poziom 36  
    Chyba pomyliłeś się w głośniku. GDM jest głośnikiem typowo średniotonowym. To pomyłka?

    W każdym razie, jeśli już jesteśmy przy STX-ach, to radzę wziąć ten:

    http://www.stx.pl/index.php?vMenu=2&vMenuItem=0&vSubPage=679&vItemDB=itemdb

    Ponadto jeśli nie dysponujesz dużymi funduszami, to powinieneś zastanowić się nad tańszą wysokotonówką z STX - z serii PJ.

    Nie wiem, jak ci wyszedł taki wykres, po wprowadzeniu danych od STX GDM.
  • REKLAMA
  • #3 5846289
    mczeslaw
    Poziom 36  
    Ten GDM 17/180 STX, to w oóle dziwadło, z jego dobroci całkowitej wynika że bardziej nadaje się do obudowy z BR niż ten 17/100.
    No ale nie z takim wychyłem Xmax.
    A ten 17/100 to faktycznie w 30 literkach powinien zagrać. Strojenie na BR na 40 Hz i troszeczke mocniej go wytłumić gdyz podbarwi na o ok. 2dB w okolicach 80 Hz, ale takie uroki głośników z dość wysokim współczynnikiem dobroci całkowite.
    Jednym słowem nada się. Zgadzam się z kolegą SzokalML

    Ale po co komplikować sobie życie i robic 2,1/2-way. Zrób 2-way bo raczej będzie słabo ze średnimi tonami z jednego GDN17/100. A teraz pytanie do ciebie , czy w ogóle rozumiesz na czym polega 2,5-way, i jaka jest różnica w stosunku do 2-way, ( to moja czysta ciekawość ) :!:
    No i w 2,5 potrzebna Ci będzie cięcie jednego GDN - w okolicy 200 - 400 Hz, a to wymagało będzie cewki o dość znacznym koszcie.

    Ale co nie zabronione, nie jest zakazane.
  • #4 5846398
    goomis_pl
    Poziom 11  
    Zapomniałem powiedzieć że od razu symuluję dwa głośniki.

    Więc spróbowałem zobaczyć jak będzie się zachowywać STX GDN-17-100-8-SC (żółty kolor na wykresach)
    oraz ARN 188-03-08 (fioletowy)
    oto co wyszło:
    budowa kolumn od podstaw - kilka problemów
    budowa kolumn od podstaw - kilka problemów

    STX przy strojeniu na 40Hz, rzeczywiście ponad 80Hz ma ok 2dB więcej, ale impuls jest na poziomie 21ms, czy to nie za dużo? Przy strojeniu na 47 impuls spada już poniżej 16ms, jednak po 80Hz ma podbicie ponad 3dB. Która sytuacja jest lepsza?

    Arna strojąc na 40Hz ma podbicie przy 60Hz ok 3,5dB, a impuls w Group Delay pokazuje 18ms.

    Która sytuacja jest najlepsza?

    I jeszcze pytanie o wytłumienie. Jeśli wytłumię obudowę to objętość jej się zmniejszy - dobrze rozumuję?

    Co do 2,5 drożnej konstrukcji - nie wiem jeszcze wszystkiego ale dużo czytam:) Nie będę się przy niej upierać.
  • REKLAMA
  • #5 5846506
    mczeslaw
    Poziom 36  
    Wytłumienie- no wiadoma jak ktoś upakuje sztywnej gąbki to fizycznie objętość się może zmniejszyć, ale dla obudowy zamkniętej np. 100% wytłumienie zwiększa o 20 % danąobjętość do obliczeń , ale nie będę ci w głowie mieszał, paradoks, co nie?
    tak naprawdęu żywa sie materiałów o jak największej porowayości i o małej żadkości samych w sobie , gąbka moze być ale im żadsza tym lepsza. wyłożwnia po np.2 cm, ścianek od wewnątrz obudowy, jeśli jest potrzeba tłumienia, nie wpływa w BR na zmianę w objętości Vb. Tylko minimalizuje podatność obudowy na podbarwienia. Jak głośniki maja niski Fs, czyli częstotliweść rezonansową, to w zamkniętej nawet ich nie trzeba wygłuszać ( Np. GDN30/60 tonsila, ARN226 starej Tesli ), Ponieważ cha-ka się ładniej rozkłada.

    Ja bym wybrał strojenie STX-a GDN17/100 Fb- 40, chociaż sercem stoje bardzej za ARN-em. ( niższa częstotliwość Fs, i niższy wsp. dobroci Qts ) sprawi że podbarwienia w praktyce nie będzie sychać.
  • REKLAMA
  • #6 5846576
    goomis_pl
    Poziom 11  
    mczeslaw napisał:

    Ja bym wybrał strojenie STX-a GDN17/100 Fb- 40, chociaż sercem stoje bardzej za ARN-em. ( niższa częstotliwość Fs, i niższy wsp. dobroci Qts ) sprawi że podbarwienia w praktyce nie będzie sychać.


    Nie zrozumiałem do końca, w którym głośniku?
  • #8 5847429
    goomis_pl
    Poziom 11  
    A co jeśli chodzi o rurkę BR? Średnia arytmetyczna średnicy wewnętrznej i wylotowej?

    I jeszcze pytanie co do wytłumienia. W mojej kolumnie nie będzie równoległych ścianek. Czy będę musiał to uwzględnić przy wytłumianiu? Czy może potrzebne będzie mniejsze wytłumienie?
  • #9 5847598
    mczeslaw
    Poziom 36  
    Nie wiem o co Ci chodzi z tą średnią. Nierównoległe ścianki wpływają bardzo bobrze ma efekt fali stojącej, nie tworzy się, i dobrze, a na jakie przetworniki się decydujesz???
    Arn -ów , z doświadczenia wiem że tłumić nie trzeba.
  • #10 5847680
    goomis_pl
    Poziom 11  
    Chodzi mi o coś takiego:

    budowa kolumn od podstaw - kilka problemów

    są tutaj dwie średnice: 'fi' oraz 'fo'. Zastanawiam się którą z wartości używać przy obliczaniu strojenia.

    Zdecyduję się jednak na ARNy. Co do doboru wysokotonowca jeszcze jest czas, ale chyba też tego producenta.

    Dziękuję za zainteresowanie:D
  • Pomocny post
    #11 5847817
    mczeslaw
    Poziom 36  
    Tak myślałem, ten wymiar który nas interesuje to " fo", czyli pole (średnica") wyjścia (wylotu).

    Ale wiesz że ARN są cichsze? Chociaż przy ukłądzie z dwoma , to i lepiej do zestrojenia z wysokotonowym.
  • #12 5848043
    goomis_pl
    Poziom 11  
    Teraz już wiem:) dzięki za pomoc. Pewnie niedługo będę miał nowe pytania, póki co jeszcze raz dzięki.
  • #14 5848158
    goomis_pl
    Poziom 11  
    Co to znaczy? Większa, mniejsza?
  • #15 5848690
    Arkadyo
    Poziom 31  
    Arn 188 wyjdzie cenowo podobnie jak jak stx 17-140-8sk Ja zdecydowanie wybrałbym tego stxa pod każdym względem lepszy od tesli. Przemyśl też czy układ z dwoma gdn jest sensowny bo za cene dwóch zawsze możesz mieć jeden ale dużo lepszy i tak zamiast dwóch arnów 188 czy też tego stxa serii sk miałbyś już serie akx.
  • #16 5848847
    mczeslaw
    Poziom 36  
    Arkadyo podsuną dobry pomysł te STX z serii AKX to już dużo wyższa półka. Można zamiast dwóch arn188, czy STX17/100, warto dać jednego STX 180-130 seriAKX, osobiście nic na nim nie robiłem ale znajomy z Lublina go uruchamiał w 2-way z kopułką 10-200 tez serii AKX, ( zresztądzisiaj do niego jadę to powiem co i jak) i słyszałem że rewelacja, ale to już inni przedział cenowy i inna jakośc. ( tu zakrawa STX już o "audiofilie")
    A co do ARN188, to wolał bym je od STX17-100, Ale z góry mówię że 17-140 nie znam, podejżewam że co do niego to masz racje.
  • #17 5849123
    goomis_pl
    Poziom 11  
    Spróbowałem je symulować w 30l. Strojenie na 53Hz wychodzi chyba najlepiej dla jednego i dla drugiego.
    Oto rysunki:
    budowa kolumn od podstaw - kilka problemów

    budowa kolumn od podstaw - kilka problemów

    Wykres zielony przedstawia - STX GDN-17-140-8-SK
    Wykres pomarańczowy - STX GDN-18-130-8-AKX
    Czy to nie źle że na zielonym wykresie GDN-17-140-8-SK pow 100Hz spada prawie o 0,6dB poniżej linii czerwonej? Może te 0,6dB to nie tak dużo?

    Zależy mi jednak na 2,5 drożnej konstrukcji 60l (nie mam pola manewru co do litrażu). Czy te głośniki nie będą się za bardzo dusić w takiej obudowie?
    A czy przy 2,5 drożnej konstrukcji należy liczyć strojenie tak jakby grały dwa głośniki w tych samych częstotliwościach?
  • #18 5849267
    mczeslaw
    Poziom 36  
    Cytat:
    (nie mam pola manewru co do litrażu).

    Czy to znaczy że masz jużobudowę, to pokażją, narysuj daj wymiary noże coś żle liczysz.
    No faktycznie mało wiesz na temat koklumn, i dlatego nie powinieneć się bawić w 2,5 way. Mówiłem ci juże w takim układzie będziesz potrzebował dwuch z grubego drutu cewek za 50 - 70 zł każda.

    To dwa takie same dłośniki w takich samych pojemnościach i z takim samym strojeniem w jednej obudowie ( u ciebie jak dobrze liczych po 30litrów na kazdy), tylko że jeden z nich przenosi same niskie częstotliwości ( 200-400Hz ) , a drugi też ale i ze średnimi. a co do GDN180-130-8 to biorąc opd uwagęjego FS to ustalasz FB na zbyt wysokim poziomie.
    Jutro , albo jeszce dzisiaj wieczorem zdam relacje z bliskiego spotkania III stopnia z tymi AKX-ami STX-sa, powiem szczerze że sam jestem ciekawy.
    W końcu ktoś zaryzykował i zainwestował i będziej je można przetestować.
  • #19 5849460
    M.B.S.
    Poziom 21  
    goomis_pl napisał:
    Spróbowałem je symulować w 30l. Strojenie na 53Hz


    Przestań już symulować. Kolego! Albo za mało przeczytałeś, albo poprostu ejstes odporny na wszelkie rady. Ślepo korzystasz z symulatora! WinIsd ma to do siebie, że może pokazać zupełnie nieprawdziwe "krzaki". Bez pomiarów to jak niewidomy na polowaniu.

    Wejdź w dział DIY, obejrzyj gotowe konstrukcje i jakąś wybierz, bo to co tu widze jest bez sensu - pomożemy Ci wybrać przetworniki - pozostanie problem zwrotnicy- pomozemy wybrać zwrotnice - bez pomiarów może okazać sie zła.

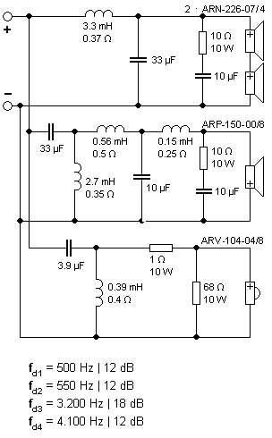
    Zbuduj sprawdzoną konstrukcję na 2xarn 226+ arp 150 + arv 104
    budowa kolumn od podstaw - kilka problemów
    Lub jakieś 2 -drożne monitory - tu napewno koledzy podpowiedzą. Co projekt -to inny gust.
    Możesz zrobić STX gdn14-100-8scx + GDWK10-200-8pj
    budowa kolumn od podstaw - kilka problemów

    GDN17-140-8scx + gdwk 10-200-8pj
    budowa kolumn od podstaw - kilka problemów

    ARN 150-03 + ARV 104/03
    budowa kolumn od podstaw - kilka problemów
  • #20 5850163
    goomis_pl
    Poziom 11  
    Zacznę od obudowy. Oto dlaczego magiczne 60l - kolumny chcę zrobić na podobieństwo kolumn neeper z http://www.neeper-acoustics.com/. Planuję je odrobinę zwiększyć tak by miały ok 120cm wysokości. Poświęciłem wiele czasu na wyliczenie wymiarów poszczególnych ścianek oraz litrażu: 61 max 64l. Wcześniej planowałem 1,5m wysokości (80l), ale były by za duże.
    Aby wielkość kolumny i głośniczków w niej zamontowanych była w miarę ładnie dopasowana dobór głośników uzależniam także od ich wielkości.

    Czemu powinienem przestać symulować? Większość (a może się mylę) konstrukcji zaczynana jest od takich symulacji przy doborze głośników. Rozumiem że te wykresy nie mówią wszystkiego i nie zawsze są poprawne. Tak robię bo wiele artykułów dla początkujących właśnie od tego zaczyna.

    Możesz mi wierzyć kolego M.B.S. przejrzałem już niejedną konstrukcję i nie ograniczałem się tylko do polskich stron DIY.

    Nie oczekuję i nie chcę tego byście na tym poście podawali mi gotowe rozwiązania. Możecie mi wierzyć albo nie - chcę zrobić kolumny i czegoś się przy nich nauczyć. Chyba dlatego wybrałem m.in. konstrukcję 2,5 drożną.

    Co do zwrotnic - niewiele o nich wiem, póki co rozumiem, że głośniki które wybiorę powinny się w miarę ładnie łączyć zakresami częstotliwościami.
  • Pomocny post
    #21 5850362
    M.B.S.
    Poziom 21  
    goomis_pl napisał:
    Zacznę od obudowy. Oto dlaczego magiczne 60l - kolumny chcę zrobić na podobieństwo kolumn neeper z http://www.neeper-acoustics.com/. Planuję je odrobinę zwiększyć tak by miały ok 120cm wysokości. Poświęciłem wiele czasu na wyliczenie wymiarów poszczególnych ścianek oraz litrażu: 61 max 64l. Wcześniej planowałem 1,5m wysokości (80l), ale były by za duże.
    Aby wielkość kolumny i głośniczków w niej zamontowanych była w miarę ładnie dopasowana dobór głośników uzależniam także od ich wielkości.

    Skoro zastosujesz inne głosniki, pracujące w innych obudowach to po co to liczysz na 60l? Zaczynasz od konkretnie złej strony. Ok mozesz miec jakies wyobrazenie na temat końcowego efektu, ale nie uzalezniac wybór głosników od objetości kolumny - i tak w srodku bedziesz robił przegrody!
    goomis_pl napisał:

    Czemu powinienem przestać symulować? Większość (a może się mylę) konstrukcji zaczynana jest od takich symulacji przy doborze głośników. Rozumiem że te wykresy nie mówią wszystkiego i nie zawsze są poprawne. Tak robię bo wiele artykułów dla początkujących właśnie od tego zaczyna.

    Nie wierz symulatorom, bo sie rozczarujesz, potrafią drastycznie przekłamać.
    Tak wiekszośc konstrukcji zaczyna sie od symulacji -ale praktycznych z duzą ilościa pomiarów. Nanoszone to jest do programu i dopiero potem mozna wykonywać symulacje w komputerze.
    Takie programy jak WinIsd działają na zasadzie obliczen z odpowiednich algorytmów. To śa czysto teoretyczne przeliczenia.

    goomis_pl napisał:

    Możesz mi wierzyć kolego M.B.S. przejrzałem już niejedną konstrukcję i nie ograniczałem się tylko do polskich stron DIY.

    Trzeba było zacząc od podstaw, a nie czytac DIY. Na poczatek o analizie charakterystyk, sposobie dobrania i zestawienia przetworników, sposobie rozchodzenia sie i interferencji fal itd... az do zwrotnicy.
    goomis_pl napisał:

    Nie oczekuję i nie chcę tego byście na tym poście podawali mi gotowe rozwiązania. Możecie mi wierzyć albo nie - chcę zrobić kolumny i czegoś się przy nich nauczyć. Chyba dlatego wybrałem m.in. konstrukcję 2,5 drożną.

    Toteż próbuje Ci wyjasnić, że zaczynasz od złej strony. Nie mając sprzetu pomiarowego nic nie zrobisz!!

    Najpierw wybiera sie okreslone przetworniki, liczy sie do nich objętośc obudowy (a najlepiej wykorzystuje sie gotowe zmierzone rozwiazania, a nie symulatorem i to w dodatku dośc kiepskim), nastepnie projektuje sie zwrotnice, najpierw wyjsciowo kalkulatorem, a nastepnie w okolicy wyliczonych wartości drogą pomiarową. Na samym końcu nadaję sie kształt kolumnom.

    Moim zdaniem za mało poczytałeś.
  • #22 5850475
    goomis_pl
    Poziom 11  
    Z mojej dotychczasowej wiedzy wynikało to że pewne głośniki można dostosować do litrażu obudowy za pomocą ich strojenia.
    W środku oczywiście będą przegrody, ale nie oddzielające głośniki od siebie (poza wysokotonowcem, którego zamierzałem oddzielić całkowicie).
    Na początku zacząłem od lektury Jerzy Krajewski - Głośniki i zestawy głośnikowe.

    Pewnie masz rację, że za mało jeszcze przeczytałem. Sam się nad tym zastanawiałem pisząc pierwszy post.

    Dziękuję wszystkim za odpowiedzi, spróbuję wrócić z większą ilością wiedzy:)

    A jak tam mczeslaw wrażenia z odsłuchu?
  • #24 5853870
    mczeslaw
    Poziom 36  
    Co do STX 180-130-8 AKX, optymalną obudowę dle przetwornika stanowi 23 litrów i z BR strojonym na 49 Hz.
    Charakterystyka jest piękna do 80 Hz, przy 1 dB spadku (tylko) przy 60Hz, i tu F3 (przy spadki 3 dB około 50 Hz).
    Wynik przyzwoity zwłaszcza że efektywna średnica membrany to tylko 13,8 cm. Takimi zejściami nie popisze się
    nie jeden woofre klasy 20 cm. Ale w 30litrów co ciekawe charakterystyka głośnika niewiele się zmieniła i to przy
    takim samym strojeniu BR, a nawet charakterysyka się lekko przesunęła w stronę infradźwięków na jej korzyść
    oczywiście. Spadek 1 dB teraz przesuną sie z 60 Hz, troszkę poniżej 55Hz, a F3 spadło do 47 Hz, co wydaje się już
    zejściem bardzo przyzwoitym.
    Taką właśnie obudowę posiada zestaw mojego znajomego z Lublina. Głośnik zachowuje się bardzo przyzwoicie,tak
    jak miał by wychył liniowy dużo większy niż 4,5 mm, ale od takiego głośnika to chyba i już można tego wymagać.
    Zestaw jest napędzany wzmacniaczem Diory WS504 ten co ma 80 wat/kanał przy 8 ohmach. Tak że jak na pokoik 16 m2
    to wystarcza. Naprawdę przy mocniejszym skorygowaniu basów o +6 db, przy umiarkowanej mocy (około 1-1,5 wata),
    to już całkiem głośno, przetwarzanie jest tak pięknie kontrolowane, że ma się wrażenie że mamy do czynienia
    co najmniej z MILDTONEM 80, a w porywach i MILDTONEM 110, no ale wiadomo że to nie konfiguracja do robienia
    dyskotek, imprezki owszem, ale domowe, i tu polecał bym obudowę optymalną 23 litra, w zasadzie nieodczuwalnie
    wyższy dół, ale lepsza kontrola nad głośnikiem, i wytrzymałość mocowa. A propos mambrany i jej zawieszenia,
    to wydaje się jakas taka sztywnie zawieszona ,no ale cud Fs mimo sztywniejszego zawieszenia (jak mi się wydawało)
    na prawdę pojawił nam sie luzem w okolicach 40 Hz ( dokładnie niecałe 41).
    Głośnik równo przetwarza do 3000 Hz, po czym się już wydurnia z lekka, z tąd częstotliwość podziału jest 3 kHz,
    a kopułka GDWK 10/200/8AKX, no cóż, ma bardzo szeroki kąt promieniowania, trochę mało suptelnie brzmi, ale za te
    pieniądze to spodziewałem się lepszego brzmienia, chociaż może to akustyka pomieszczenia, kwestia przyzwyczajenia
    się ale za prawia 180 stopniowy kąt promieniowania i za ogromny SPL (no i że z tej samej serii AKX), to zastosowanie
    jej jest uzasadnione (oczywiście z 4 decybelowym tłumikiem, który jednak snacznie usuptelnia jej brzmienie).
    Z pewnością zmniejszenie tłumikiem jej amplitudy wychyleń membrany wpływa na zwiększenie jej górnego pasma
    przenoszenia, no i na ogólną wytrzemałość mocową, co przy podziale 3 kHz jużma znaczenie. Ogólniegłośniki są godne
    z pewnością uwagi , teraz to już wiem, ale GDN 180-130-8 AKX kosztuje 135 zł, a GDWK 10-200-8 AKX kosztuje 84 zł.
    Czyli komplet z przesyłką jakieś 450 zł.

    Peerless HDS164 Nomex i Peerless V-line XT25TG-30-04 w komplecie so zestawu stereo kosztuje 600 zł, czyli tylko
    150 zł, albo aż 150 zł więcej, i tu nasuwa się pytanie. Czy nie lepiej poczekać, dozbierać i dołożyć dołożyć trochę? Czy może kierowaćsię patriotyzmam, bo to niby polskie.

    Odpowiedź pozostawiam Wam drodzy przyjaciele.

    Chociaż jak znam życie po roku występowania serii AKX w ofercie czas
    na jekąś promocje. No chociaz żeby poniżej 400 zł wyszło.
  • #25 5859047
    goomis_pl
    Poziom 11  
    Heh tak myślałem, że coś podobnego napiszesz (brzmi dość profesjonalnie). Ciekawe czy będzie można znaleźć więcej informacji o kolumnach Twojego znajomego na internecie?
  • #26 5859486
    mczeslaw
    Poziom 36  
    Na internecie to wątpie, te jago to raczej eksperymentalna obudowa bez jakiego kolwiek wykończenia, i bez efektownego wyglądu, zwrotnica narazie na "pajączka " po za skrzyniami ( czas różnych prób oraz eksperymentowania ), ale chyba ostateczna wersja skończy się na 23litrach, bo w 30 zejście niewiela niższe , a impuls słabszy, no i głośnik bardziej narażony na udary mechaniczne, chociaż i tu daje rade.
    Jak dojdzie do zfinalizowania ostatecznego projektu ( a w planach przednia ściana z 32 mm MDF -a ), bo narazie wszystko z wiórówki 18-stki, ale poprzez wkładanie dębowych klocków obitych filcem o objętosci ok.1,25 litrów, do środka obudowy poprzez otwór od GDN 18-130-8 , mogliśmy zmniejszyć szybko objętość obudowy od 30 litrów w dół, i jeśli komuś zależy na niższych zejściach to można i w 30 litrach, ale 23 litry to pojemność obudowy która, nam oferuje niemal że takie samo brzmienie, ale przy lepszym impulsie, a także mniejszym ryzyku uszkodzeń mechanicznych. Przy takim samym strojeniu BR.
    Jak dojdzie do zfinalizowania projektu to pewno pokarzę go na elce, ale kiedy to nie wiem, mój ziomal to gosć pod 50-tkę, jak go znam to może na wiosnę się za nie weźmie. A może on sam je pokaże i opisze.
REKLAMA