logo elektroda
logo elektroda
X
logo elektroda
REKLAMA
REKLAMA
Adblock/uBlockOrigin/AdGuard mogą powodować znikanie niektórych postów z powodu nowej reguły.

[atmega128] jak zrobić symulator przetwornika A/C

rychu24 14 Gru 2008 15:57 1800 7
REKLAMA
  • #1 5858052
    rychu24
    Poziom 10  
    Witam
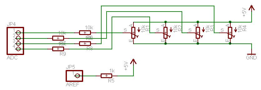
    Zamierzam wykonać płytkę na której będę mógł symulować różne stany na wejściu przetwornika A/C w atmega128. W sieci znalazłem następujący schemat podpięcia potencjometru na jednego z kanałów A/C:
    http://avr.elektroda.eu/?q=node/30
    Na podstawie tego stworzyłem własny schemat do testowania 4 kanałów:
    [atmega128] jak zrobić symulator przetwornika A/C
    Mam jednak wątpliwości co do rezystora podpiętego do nóżki AREF. Czy przypadkiem nie będę tracił na zakresie A/C podpinając rezystor 1k? Czy waszym zdaniem nie lepiej byłoby podpiąć do nóżki rezystor 10k tak żeby móc potencjometrem skalować cały przedział od 0 do AREF?
    Z góry dziękuje za podpowiedź.
  • REKLAMA
  • #2 5858100
    Seba319
    Poziom 24  
    Ten rezystor jest jako ograniczenie prądowe i jest ok. sam korzystałem z tej stronki budując urządzenie do pomiaru. Jeśli chcesz mierzyć napięcie od 0 do 5V to zostaw tak jak jest.
  • REKLAMA
  • REKLAMA
  • #4 5858165
    Seba319
    Poziom 24  
    Balu napisał:
    ...za to capa nie widzę.


    Dla takiego prostego zastosowania można pominąć kondensatory. Powinna tez być cewka 10uH miedzy VCC - AVCC jednak możesz sobie to odpuścić. Daj tylko kondensator 100nF między AVCC - GND jak najbliżej nóżki AVCC.
  • #5 5858192
    rychu24
    Poziom 10  
    Kondesatorek i cewke mam zamontowane na stałe na płytce z uC przed nóżką AREF. Dzieki wszystim za pomoc:)
  • #6 5858278
    Freddie Chopin
    Specjalista - Mikrokontrolery
    no to po co ci rezystor, skoro masz tam cewke i kondensator? w ogole totalny bezsens... przez cewke i kondensator powinno byc filtrowane AVCC, na AREF tylko kondensator do masy. w programie ustawiasz sobie, ze odniesieniem bedzie AVCC i po sprawie... to co ty kombinujecie to partyzantka.

    4\/3!!
  • #7 5858322
    Seba319
    Poziom 24  
    rychu24 napisał:
    Kondesatorek i cewkę mam zamontowane na stałe na płytce z uC przed nóżką AREF. Dzieki wszystim za pomoc:)


    Przypadkiem nie pomyliło Ci sie tutaj AREF z AVCC? Bo cewkę i kondensator daje sie do zasilania przetwornika czyli AVCC. Co do AREF to oba rozwiązania działają to z rezystorem i z kondensatorem. Wiec możesz zostawić ten rezystor tak jak jest. Tylko cewka i kondensator do AVCC.
  • REKLAMA
  • #8 5858420
    rychu24
    Poziom 10  
    Faktycznie pomyliło mi się AREF z AVCC. Na płytce do AREF mam podłączone przełącznik na napięcie zasilania z uC z stabilizatora 7805 lub na napięcie zewnętrzne. Wiec na płytce pozostawię ten rezystor 1k zebym miał 3 opcje do podłączenia do AREF: bezpośrednio do +5V z stabilizatora, przez rezystor 1k oraz ustawiając rejestr w uC. Później zobacze jakie rozwiązanie bedzie najlepsze.
REKLAMA