Witam. Szykuje sie do budowy kolumienek trójdrożnych. Mam juz wstępny projekt kolumienek. Budował je bede na podstawie kolumienek które wykonane są tutaj : https://www.elektroda.pl/rtvforum/topic413200.html
Założenia: Chciałbym aby kolumny grały czystko, dosyc głośno i żeby nadawały sie do kina domowego jako fronty.
Obudowa: Obudowe brałem taką samą jaka jest wykonana w projekcie Urbana(92*26*26) (patrz link wyrzej) czyli obudowa bass-reflex (średnica 6cm, długość 10,5cm) 40 litrów wykonana z płyty wiórowej 18mm z oddzielną komora na średnie i wysokie tony.
Przetworniki: głośniki jakich chciałem użyć byłyby to:
niskotonowe: GDN 22-200-4 SC
średniotonowe: GDM 14-150-8 SCX
wysokotonowe: GDWK 10-200-8 PJ
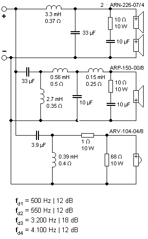
zwrotnice jakich chciałem użyć byłyby to STX 3D-12
Moje pytanie brzmi czy te głośniki które tutaj wymieniłem będą nadawały sie do tego typu kolumn i czy będą grały odpowiednio dobrze i będa współgrały. Jeżeli nie to prosze o wskazówki co do poprawek projektu lub zmany głośników na inne, według was lepszych.
załączam wstępny szkic:

Założenia: Chciałbym aby kolumny grały czystko, dosyc głośno i żeby nadawały sie do kina domowego jako fronty.
Obudowa: Obudowe brałem taką samą jaka jest wykonana w projekcie Urbana(92*26*26) (patrz link wyrzej) czyli obudowa bass-reflex (średnica 6cm, długość 10,5cm) 40 litrów wykonana z płyty wiórowej 18mm z oddzielną komora na średnie i wysokie tony.
Przetworniki: głośniki jakich chciałem użyć byłyby to:
niskotonowe: GDN 22-200-4 SC
średniotonowe: GDM 14-150-8 SCX
wysokotonowe: GDWK 10-200-8 PJ
zwrotnice jakich chciałem użyć byłyby to STX 3D-12
Moje pytanie brzmi czy te głośniki które tutaj wymieniłem będą nadawały sie do tego typu kolumn i czy będą grały odpowiednio dobrze i będa współgrały. Jeżeli nie to prosze o wskazówki co do poprawek projektu lub zmany głośników na inne, według was lepszych.
załączam wstępny szkic: