Wiem że temat pruszany wielokrotnie. Przeczesywałem internet w poszukiwaniu odpowiedzi, ale wszystko to co udało mi się znaleźć nie rozwiązuje mojego problemu.
Dmuchawa w moim samochodzie działa tylko i wyłącznie na pełnych obrotach. Niby prosta sprawa, wystarczy wymienić tranzystory FW26025. Ja użyłem zamienników BDX66C. Dmuchawie nadal brakuje regulacji. Tranzystory są sprawne.
Co jeszcze może być przyczyną tej usterki?
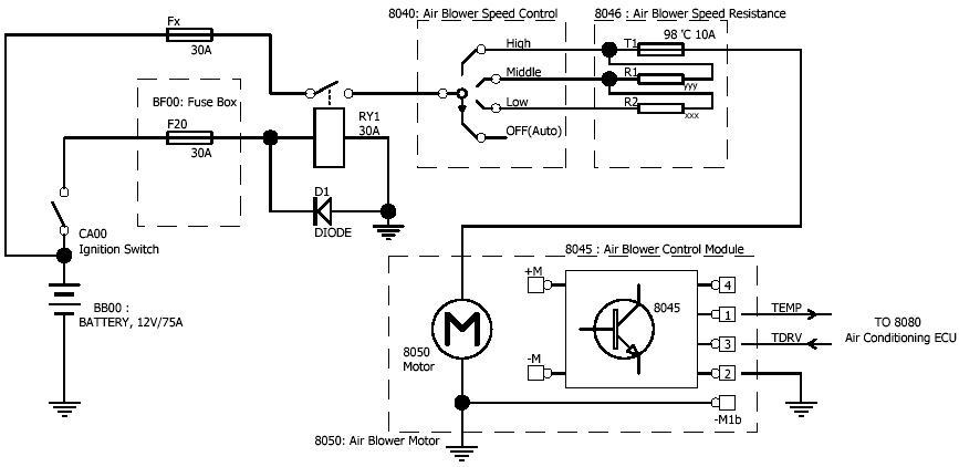
Może ma ktoś schemat tego układu?
Za wszelką pomoc WIELKIE DZIĘKI !!!
Regulamin pkt 11 popraw temat. Michu10
Dmuchawa w moim samochodzie działa tylko i wyłącznie na pełnych obrotach. Niby prosta sprawa, wystarczy wymienić tranzystory FW26025. Ja użyłem zamienników BDX66C. Dmuchawie nadal brakuje regulacji. Tranzystory są sprawne.
Co jeszcze może być przyczyną tej usterki?
Może ma ktoś schemat tego układu?
Za wszelką pomoc WIELKIE DZIĘKI !!!
Regulamin pkt 11 popraw temat. Michu10
