logo elektroda
logo elektroda
X
logo elektroda
REKLAMA
REKLAMA
Adblock/uBlockOrigin/AdGuard mogą powodować znikanie niektórych postów z powodu nowej reguły.

TTI 770 poprawa squelch jakiś pomysł?

ciuqu 28 Gru 2008 00:08 11065 23
REKLAMA
  • #1 5911029
    ciuqu
    Poziom 38  
    Witam

    Posiadam radio jak w temacie, cały czas się zastanawiam dlaczego je kupiłem.

    Generalnie to chińskie badziewie jest ok, oprócz oczywiście squelch'a.
    "Tnie" sygnał lub niepotrzebnie "wcina" się w ciszę.

    Moim zdaniem zbyt szybko reaguje na chwilowe wzrosty/spadki sygnału.

    Czy da się jakoś opóźnić działanie squelch'a zmieniając jego elementy?

    U znajomych w innych radiach squelch jest ok a nawet czasem można powiedzieć zbyt "wolno reaguje" zamiast "mobilki" słychać "bilki" a każdy koniec nadawania kończy się na: szszszzzz, ale za to nie "tnie" sygnału.

    Czy w moim g...wnie dało by się coś zmienić?

    Jestem zielony jeśli chodzi o krótkofalarstwo

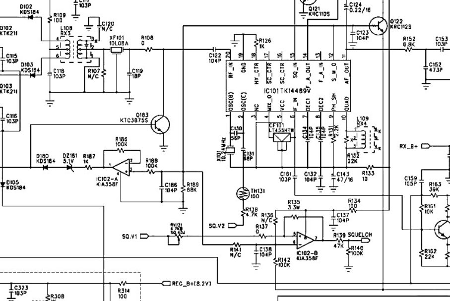
    Poniżej schemat squelch'a
    TTI 770 poprawa squelch jakiś pomysł?

    Układ to kia 358F w datasheet nie ma żadnych przykładowych zastosowań więc trudno mi cokolwiek wymyślić

    Z góry dziękuje za jakieś sugestie

    Pozdrawiam
  • REKLAMA
  • #2 5911485
    SP5ANJ
    Spoczywaj w Pokoju
    Witam.

    ciuqu
    Cytat:
    Jestem zielony jeśli chodzi o krótkofalarstwo

    Krótkofalarstwo tu nie ma nic do rzeczy.
    Krótkofalowiec to Hobbysta a Serwis Radiokomunikacyjny to raczej już zawód.
    Cieszy mnie to, że podświadomie kojarzysz krótkofalowca jako "Fachmana i Profesjonalistę" w tych tematach. Bo tak powinno być , lecz tylko około 10% licencjonowanych krótkofalowców posiada taką umiejętność.

    W sprawie SQ proponuję poeksperymentować.
    Na przykład równolegle z C138 przylutować jakiś dobrany kondensator elektrolityczny o pojemności od 1µF do 10µF na napięcie do 16V. Albo ustawić poprawnie RV131 .


    Pozdrawiam.
  • #4 5934873
    skygge
    Poziom 2  
    Witam,
    No i jak, próbował ktoś to uskutecznić?
    Działają te propozycje? Bo mnie też wkurza squelch w moim TTI :)

    Pozdrawiam
    Skygge
  • #5 5937056
    Antek_81
    Poziom 1  
    czesc

    od 2tyg mam wielki problem z sq w moim 2-letnim tti770
    nawet wymienilem ... swietnie spisujacego sie hustlera1c100 na sirio ml145. ale nic to nie dalo - efekty marne
    swr genialne, a odleglosc na wsi na jaka cos jeszcze mnie slychac to 3,5km!

    konczy mi sie gwarancja za 2 tyg.
    nie wiem czy dac je do naprawy, czy samemu potuningowac.

    pzdr

    Od jak dawna macie problemy z sq w tti? od zawsze ?
  • REKLAMA
  • #6 6436069
    lepper_pl
    Poziom 11  
    właśnie skończyła mi się gwarancja na radio i też bym chętnie oddał jakiemuś majstrowi co by mi wlutował w odpowiednie miejsce kondensator.
    Wyczytałem w necie aby:
    "Równolegle z C138 podpiąć kondensator o wartości między 1 a 10µF 16V"
    Jaki dokładnie polecacie aby polepszyć działanie tego pokrętła.
    czy ktoś już przez ten czas ruszył sprawę i może zdać efekty.
  • #7 6485706
    ryjkos
    Poziom 12  
    a czy w waszych TTi 770 jak SQ zaczyna działać ( ktoś się przebił przez blokadę) słychać takei PYKNIĘCIE ( dość głośne i denerwujące) nawet jak poziom głośności jest bardzo niski to pyknięcie jest głośniejsze :(

    Ma ktoś patent na ten problem ?
  • #8 6950386
    ryjkos
    Poziom 12  
    Nikt nie zauważył problemów z SQelczem i pykaniem w radiu tti 770 ???
  • #9 7054176
    wafelxxx
    Poziom 11  
    Witam.Ja sobie poradziłem tak z "szalonym sq" do C138 elektrolit 2-4,6 mikroF(zielony) a z pykaniem przeciołem ścieżke (czerwony) i połączyłem opornikiem 2,2kilo można troche więcej.(widać w załączniku).Polecam choć lutowanie SMD nie jest łatwe.Poprawa gwarantowana ale robicie to na własną odpowiedzialność.
  • #10 7133135
    ryjkos
    Poziom 12  
    Czyli kondensator dolutowałeś a ścieżkę przeciąłeś i połączyłeś przecięcie rezystor - em ?
  • REKLAMA
  • #11 7155429
    wafelxxx
    Poziom 11  
    Dokładnie.Właśnie tak jak piszesz.
  • #12 7155555
    mulek
    Poziom 26  
    Witam, zrobiłem przed chwilą tak jak pisze wafelxxx i jest poprawa. Squelch nie wariuje i najważniejsze nie ma denerwującego pykania.
    Pozdrawiam.
  • #13 7202916
    ryjkos
    Poziom 12  
    również w swoim radiu dokonałem modyfikacji, jak wyżej. Dodanie opornika faktycznie wyeliminowało pykanie przy przekraczaniu SQ, dałem kondensator 2,2 uF ale chyba mało bo nie widzę jakiejś wyraźnej różnicy w pracy SQ.

    Jakiej pojemności dawaliście w swoich radiach.
  • #14 7261127
    lijo18
    Poziom 9  
    Witam mam pytanko odnośnie tego radyjka zepsuł mi sie w nim potencjometr i chciał bym go wymienić ma ktoś pojęcie gdzie i jaki trzeba kupić do tego radyjka (chodzi mi o model symbol )
    pozdrawiam
  • #15 8237312
    sylwekdt
    Poziom 11  
    SP5ANJ napisał:
    ustawić poprawnie RV131 .

    witam
    jakie jest poprawne ustawienie?
    i jeszcze jedno pytanie
    są jeszcze na płytce TTI 770 dwa pokrętła podobne do rv131 ale opisane tx master i rx master czy ich regulacja odpowiada za zwiększenie/ zmniejszenie mocy nadawania -rx odbioru tx?
  • #16 8291172
    wafelxxx
    Poziom 11  
    Odnośnie ustawienia pierwszego pr-ka to nie wiem a pozostałe dwa to służą do ustawienia wyświetlacza to znaczy ile ma ci sie wyświetlać kresek jak nadajesz lub lub ile przy odbieraniu w zależności od siły sygnału wchodzącego jest to po prostu ustawienie s-metra.
  • #17 8306509
    sylwekdt
    Poziom 11  
    ok. lutowanie SMD nie naprawdę nie jest łatwe.
    wcięło mi kondensator smd. czym go zastąpić oznaczenie na schemacie to 104P znalazłem inf. w necie że w kondensatorach 3cia cyfra to mnożnik
    104P=10 0000pF =100nF
    i tu jest problem bo nie mgę nigdzie znaleźć takiego kondensatora w necie
    wszystkie które widziałem to 100uF a to co innego .
    chyba że C138 w tti 770 to nie kongensator smd ... tylko skoro to nie kondensator to dlaczego wafelxxx polecił dolutowanie kondensatora?????
    chyba ze C138 to kondensator przeciwzakłuceniowy wszak znajduje sie w obwodzie sqelch'a to czy było by toLink ????
  • REKLAMA
  • #18 8531641
    marcin w
    Poziom 22  
    Witam

    A czy ktoś może ma problemy z progiem działania SQ w tym radiu ?

    Mam dość dobrą antenę, przy bardzo dobrej propagacji, gdzie poziom zakłóceń i niepożądanych sygnałów jest wysoki, SQ skręcony na max, RF GAIN na min, a blokada szumów cały czas się otwiera i zakłócenia się przebijają.

    Próbowałem regulować RV131 lecz nie mogę uzyskać żadnego pozytywnego efektu, czy ktoś już może walczył z tym problemem ??
  • #19 8531931
    sylwekdt
    Poziom 11  
    marcin w napisał:
    Próbowałem regulować RV131 lecz nie mogę uzyskać żadnego pozytywnego efektu, czy ktoś już może walczył z tym problemem ??

    przyczyną może być w suchym elektrolicie , ew w obwodzie cf101
    nie polecam proponowanych tu rozwiązań z dokładaniem kondensatora lub przecinaniem ścieżek ,łącząc je opornikiem . poprawa może i jest ale nieznaczna a efekt końcowy (w moim przypadku) to zakup nowego radia.
  • #20 8534963
    marcin w
    Poziom 22  
    sylwekdt napisał:
    przyczyną może być w suchym elektrolicie , ew w obwodzie cf101


    Suchy elektrolit - nie sądzę, to jest radio które ma troszkę więcej niż pół roku, było na gwarancji lecz postanowiłem je rozebrać ponieważ nigdzie nie mogę odnaleźć dokumentów do gwarancji. W razie zepsucia i tak nie będę mógł udowodnić że jest na gwarancji.

    CF101 ? Szukam analogi do niskiego progu załączania SQ ale nie widzę.

    Nadmienię, że to radio ma tak od nowości. Kiedyś gdy miałem starą onwę mogłem na SQ wyciszyć inną stację, która była w odległośi do kilkuset metrów i mimo bardzo dobrych warunków propagacyjnych ją doskonale słyszałem. Tu niestety tego nie zrobiłbym.

    Dziś sprawdziłem jedną rzecz, przy regulacji poziomu SQ na potencjometrze RV131 powinnoi zmieniać się napięcie, o ile schemat zgadza się z rzeczywistością. Potencjometr na płycie czołowej jest dzielnikiem napięcia, przez RV131 jest podawane na wejście IC102, niestety regulacja potencjometrem na panelu nie wpływa na napięcie na potencjometrze RV131, a SQ może w niezbyt wielkim zakresie ale działa.

    Więc moje pytanie, czy aby ten schemat jest na pewno poprawny ? Z tego co widzę coś tu nie gra... Ze względu na fakt, że jest tu drobny druk dwustronny i dużo przelotek, trudno mi jest prześledzić połączenia po ścieżkach.
  • #21 8535276
    sylwekdt
    Poziom 11  
    marcin w napisał:
    czy aby ten schemat jest na pewno poprawny ? Z tego co widzę coś tu nie gra...

    ja mam schemat w którym ic201 to KIA7217AP a w fizycznie w moim radiu jest TDA2003 jeśli masz schemat na którym jest TDA2003 lub TDA2030 to bym prosił o umieszczenie bo mam problem ze znalezieniem .
  • #22 8535522
    marcin w
    Poziom 22  
    Też mam schemat gdzie IC201 to KIA7217. Ten schemat mało odpowiada rzeczywistości, a przy tym druku trudno coś po ścieżkach wyśledzić.
  • #23 9410871
    marcin w
    Poziom 22  
    Witam

    Wyeliminowałem problem z zakłóceniami, wcześniej miałem TTI 770 i antenę f-my sunker, po włączeniu był jeden trzask, wszystko co było słychać było w tle szumów i trzasków, dalsze stacje trudno było zrozumieć. Zmieniłem radio na president george, przy włączonych filtrach była częściowa poprawa, lecz nie byłem dalej zadowolony. Wczoraj zmieniłem antenę na ML-15 f-my midland, ku mojemu zaskoczeniu wszystkie problemy ustąpiły. Teraz przekonałem się jak duży wpływ ma antena na czytelność odbioru. Oczywiście na tej antenie oprócz normalnego odbioru poprawił się również zasięg. Ze względu na gabaryty radia president george, radio powędrowało na bazę do domu, do mobila wrócił stary TTI, na którym znacznie lepiej wszystko słychać, czystszy odbiór i mniej trzasków.

    Stary poczciwy TTI ma jedynie zmodyfikowany układ SQ - jak w powyższych postach (przecięta ścieżka połaczona rezystorem i dodatkowy kondensator 10 uF, choć mógłby być trochę mniejszy, niestety nie mam obecnie tak małego gabarytowo) Bardzo męczyło mnie "pykanie" przy działaniu SQ, po tych modyfikacjach działa rewelka. Wcześniej uciążliwe było jeszcze przebijanie się silnego sygnału z sąsiednich kanałów - objawiało się to tym że SQ skręcony na max, RF-GAIN na min, a mnie się cały czas otwierał SQ, zobaczymy jak teraz będzie się sprawować. Teraz jeszcze nie udało mi się tego sprawdzić.

    Antena sunker długość 140 cm, która niegdyś była na mobilu, obecnie zainstalowana jest na dachu, wszystko jest zestrojone (na podstawie współczynnik SWR na skrajnych kanałach 1,2 - 1,35, trochę niesymetryczny ale urwałem śrubę od regulacji i nie mogę zmienić długości promiennika) między kanałami 13 - 18 wskazówka praktycznie nie drgnie. Dziś słuchałem monitora grupy AT na 27.555 MHz, od czasu do czasu coś się przebijało przez szumy i trzaski, lecz trudno było zrozumieć. Tak dla ciekawości wrzuciłem radio george do samochodu i podłączyłem pod swój nowy nabytek antenowy. I na 27.555 MHz mniej szumów i przede wszystkim nie słychać uciążliwych trzasków, znacznie więcej przebija się dalekich wywołań. Ogólnie zeskanowałem czterdziestki, o ile wcześniej nic nie mogłem znaleźć żadnych rozmów na SSB, tu na niektórych kanałach słychać obcokrajowców.

    Wniosek - antena ma również duży wpływ na czytelność odbioru, nie tylko nadawanie.

    A piszę te swoje spostrzeżenia dla przyszłych pokoleń, które mają na dachu jakiegoś bata typu "niewiadomo co" i narzekają na odbiór.
  • #24 10569067
    axis81
    Poziom 1  
    Witam,
    Jestem po modyfikacjach zaproponowanych przez kolegę wafelxxx squelch działa teraz o wiele lepiej.
    Zastosowałem elektrolita 4,7uF/63V (nie miałem na 16V) + opornik 2.2K jak w instrukcji.

    Polecam wszystkim to rozwiązanie.
    Dzięki za poradę.
REKLAMA