czy taki generator bedzie poprawnie działał? czy macie jakies doświadczenia z tym układem chodzi mi o ten pierwszy z BC548.
Potrzebuję takiego prostego generatora na fizykę do szkoły!
Czy moge takiego cos zasilac z zasilacza komputerowego ATX 200W bo słyszałem ze moc ma znaczenie na efekty generowane przez takie urządzenie i czy wogole mozna uzywac takich zasilaczy czy lepiej kupic osobne trafo???
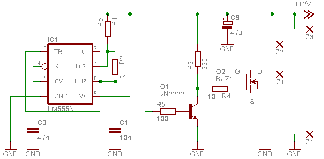
Oto link http://www.myzlab.qs.pl/hv/solid/index.php
Potrzebuję takiego prostego generatora na fizykę do szkoły!
Czy moge takiego cos zasilac z zasilacza komputerowego ATX 200W bo słyszałem ze moc ma znaczenie na efekty generowane przez takie urządzenie i czy wogole mozna uzywac takich zasilaczy czy lepiej kupic osobne trafo???
Oto link http://www.myzlab.qs.pl/hv/solid/index.php
