budowałem jabla 35 wzmacniacz 100w przy zasilaniu +-40v
w 8 ohm wiec to nie jest możliwe zeby przy zasilaniu symetrycznym +-45v miał on taką moc(20w)...
Dodano po 15 [minuty]:
1)jest to sygnał?? z tranzystorów ??
2)musi to być masa nie moze isc napięcie -45v na głośnik
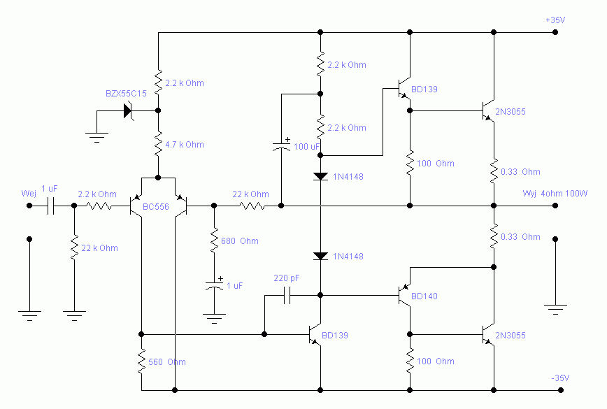
Mam taki schemat wzmacniaczyka 100w
tyle ze on bedzie mial w 8ohm ok 40w
teraz już chyba mnie rozumiesz??
Dodano po 11 [minuty]: a sorki jeszcze to napięcie na wejście... to co jest zaznaczone to będzie + a masa będzie dołączona do tego niby -45v??