logo elektroda
logo elektroda
X
logo elektroda
REKLAMA
REKLAMA
Adblock/uBlockOrigin/AdGuard mogą powodować znikanie niektórych postów z powodu nowej reguły.

Subwoofer na GDN 25/60/2

flamaster444 02 Sty 2009 13:07 2095 4
REKLAMA
  • #1 5936641
    flamaster444
    Uczeń
    Witam! Jak w temacie mam 2 głośniki Tonsila GDN 25/60/2 i chciałbym z nich zrobić jakiś subwoofer lub dwa. Jeśli te głośniki się do tego nie nadają to proszę powiedzieć od razu. Głośników chciałbym używać w pokoju o wymiarach 4x5m. Mam do tego wzmacniacz 2x100watt / 8ohm. Jeśli posiada ktoś jakiś schemat obudów do czegoś takiego lub jakieś porady to proszę o pomoc
    Pozdrawiam!

    Dodano po 1 [minuty]:

    Przepraszam mała poprawka...
    W temacie jest błąd. Są to głośniki Gdn 25/60/2 a nie 20/60/2.
  • REKLAMA
  • #2 5941541
    krzysztogla
    Poziom 12  
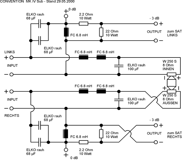
    Czesc.Po poprawce na 25 centów wyglada to zupełnie lepiej zrób cos takiego jak na fotce-to muj bembenek basowy.To dwa głosniki przykrecone do jednej obudowy ja wykonałem pudło z grubego blatu który mi w Castoramie pocieli na wymiar.Pomysł znam od dawna z radioelektronika-był tam opisany projekt firmy Visaton a także Tonsil Bolero tez podobny układ .To dwa głosniki przykrecone membranami do siebie-zeby wszystko grało podłaczone sa w przeciw fazie -chodzi oto zeby membrany poruszały sie razem-w załaczniku jest schemat zwrotnicy Visaton- jesli ktos zamierza sterowac jednym wzmakiem bas i cała reszte pasma akustycznego.moje głosniki to 2x alphard 30 cm 4omy przypuszczam ze duzo lepsze efekty dały by tonsile gdn30/100/ 8om ale jest niezle-obudowe zrób wielkosciowo podobna do altona 80 -najlepiej pozyczyc od kogos altona i popróbowac -muj bemben to obudowa zamknieta.pozdrawiam
  • REKLAMA
  • #3 5941751
    flamaster444
    Uczeń
    Hmm... Że tak zapytam gdzie jest drugi głośnik na fotce? Bo nie widzę go.
    Jeśli mam dwa głośniki i każdy z nich potrzebuje 100l obudowę a chciałbym je umieścić w jednej obudowie to łącząc je równolegle muszę podwoić rozmiar skrzyni czy zostaje on taki sam?
  • REKLAMA
  • #4 5949632
    mczeslaw
    Poziom 36  
    Zamknij ten temat zanim kogoś znów ubawisz do łez.
    A jak te 100 litrów na 25 centymetrowy woofer wyliczyłeś?

    Masz przeciez konkretny schemat do systemu pasywnego. Dwa głośniki w układzie tandemu.
    Ale koszt samych cewek ponad 200 zł.
  • #5 5949757
    flamaster444
    Uczeń
    Widać Panie Mczesław, że lubi Pan denerwować ludzi.
    Nie rozumiem po co takie przechwalanie się?
    Jak by ktoś inny zapytał o pytanie z innej dziedziny i nie wiedziałbyś o nim ani słowa to fajnie by było jak by ktoś się śmiał? Heh...
    Proponuję się nie odzywać jeśli w taki sposób chcesz pomagać.
    Nie chce subwoofera aktywnego...
    I chyba jednak zamknę ten temat bo pomocy tu nie dostanę.
REKLAMA