logo elektroda
logo elektroda
X
logo elektroda
REKLAMA
REKLAMA
Adblock/uBlockOrigin/AdGuard mogą powodować znikanie niektórych postów z powodu nowej reguły.
REKLAMA
  • #1 573377
    toadi
    Poziom 36  
    Nie wiedzialem gdzie to wlozyc to wlozylem tu

    Ma ktos moze schemacik jakiegos ukladu do miekkiego srtowania trafa totoidalnego duzej mocy /powiedzmy 1,5kW/ we wzmacniczu mocy zeby mi nie wybijalo bezpiecznika.

    Z gory bardzo dziekuje
  • REKLAMA
  • #2 573478
    _jta_
    Specjalista elektronik
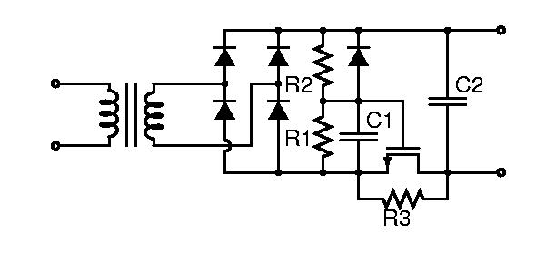
    Coś takiego...
    czas startu jest określony przez stałą czasową C1*R1*R2/(R1+R2),
    napięcie na bramce przez Uwyprostowane*R1/(R1+R2),
    prąd początkowy jest ograniczony do Uwyprostowane/R3;
    drobna niedogodność jest taka, że podczas włączania się MOSFET-a przez chwilę
    wydziela się w nim duża moc, zwłaszcza jak się wyłączy na chwilę, i włączy tak, że
    C2 zdąży się rozładować, a C1 tylko tyle, żeby MOSFET przestał przewodzić - wtedy
    R3 nic nie daje, prawie całą moc strat przy ładowaniu C2 przyjmuje MOSFET.
  • REKLAMA
  • #3 573489
    maguś
    Poziom 13  
    najprościej to podłączyć szeregowo do uzwojenia wtórnego transformatora rezystor dużej mocy a równolegle do tego rezystora styki przekaźnika,który będzie sterowany jakimś opóźniającym.układ opóźniający można wykonać na tranzystorze dwóch rezystorach i kondensatorze,a opóżnienie dobrać według potrzeb.przekażnik też należy dobrać pod względem obciążalności styków oraz żeby nie było dużego spadku napięcia na zwartych stykach
  • REKLAMA
  • REKLAMA
  • #6 573912
    toadi
    Poziom 36  
    Spoko ale chyba wykonam to na przekaźniku jesli nie kupie oryginalnego z idela ma byc to jako uzupelnienie powermiksera bo producent o czym takim zapomnial i zdaza sie ze wybija bezpiecznik Dzieki za odpowiedzi
REKLAMA