logo elektroda
logo elektroda
X
logo elektroda
REKLAMA
REKLAMA
Adblock/uBlockOrigin/AdGuard mogą powodować znikanie niektórych postów z powodu nowej reguły.

Wzmacniacz samochodowy!!!

ePeter1234 31 Mar 2004 19:00 4147 5
REKLAMA
  • #1 573645
    ePeter1234
    Poziom 18  
    Witam!!!
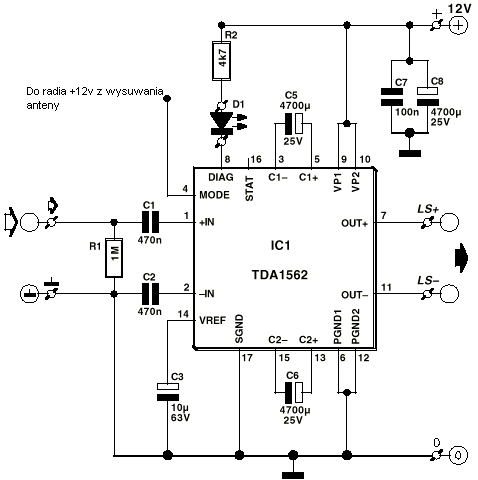
    Budyję pięcio kanałowy wzmacniacz na TDA 1562Q. Shemat jednej z końcówek jest w dodanym pliku. Jedna końcówka pozmontowaniu działa super. Niewiem tylko jak to wszystko po zmontowaniu będzie się sprawować w aucie. Zastanawiam się czy będą jakieś zakłucenia np. Słychać pracę silniczka wycieraczek, itp. Czy dać jakiś filtr?? Czy same końcówki wystarczą??. Pozdrawiam ePeter1234
  • REKLAMA
  • #2 573724
    elmer2
    Poziom 28  
    Witam:.

    POwiem Ci ze u mnie to dziala ale tylko jedno TDA1562q i nie odczuwam zadnych zaklocen...
    A jeszcze jedno: mowisz 5 sztuk , zamierzasz zasilic tym 4 glosniki i subwoofer??/
  • REKLAMA
  • #3 573948
    ePeter1234
    Poziom 18  
    Tak:) Jest to element mojej pracy dyplomowej. Do tego dochodzi przedwzmacniacz na tda 7313 i equalizer na tda 7317. Wszystko to bedzie wyświetlane na wyświetlaczy graficznym 240x64:) Dzięki za info. Pozdrawiam ePeter1234
  • REKLAMA
  • #4 580106
    powgreg
    Poziom 20  
    Jeżeli wszystko będzie umieszczone blisko radia (pod nim) to są jakieś szanse ze nie będzie zakłóceń ale przy takim stopniu skomplikowania radził bym dać na wejściu wzmacniacz różnicowy który "przerwie" pętle masy (to tylko jeden podójny wzmacniacz operacyjny).
  • REKLAMA
  • #5 979370
    wojtek742
    Poziom 19  
    Robie wzmacniacze na tda 1562(z 20 zrobiłemi) chodza super tylko trzeba uwazac na impedancje obciazenia bo jak podłaczylem dwa glosniki 4om równolegle =2om to po miesiacu głosnego słuchania kostka padła mam dwa moduły w samochodzie w bagazniku i jest super
  • #6 2574989
    faza12
    Poziom 12  
    witam! złożyłem taki układ i grał słabo, a na drugi dzień całkiem niegrał, więc złożyłem drugi identycznie i całkiem niegra! nóżke 4 przez 5kohm podłączyłem do +. kożystam z zasilacza PC ale on ma na wyjściu 10V.czemu niegra?????na wejściu dałem ceramiczne po 100nF???
    ODPISZCIE
REKLAMA