logo elektroda
logo elektroda
X
logo elektroda
REKLAMA
REKLAMA
Adblock/uBlockOrigin/AdGuard mogą powodować znikanie niektórych postów z powodu nowej reguły.

Autonomous Drifter - samochód RC sterowany z komputera

Yuki7 10 Sty 2009 14:37 11239 11
REKLAMA
  • Autonomous Drifter - samochód RC sterowany z komputera



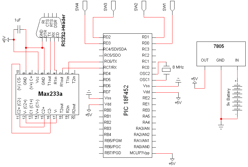
    Celem tego projektu było zbudowanie układu, dzięki któremu można będzie sterować auto RC z wykorzystaniem klawiatury zwykłego komputera. Kolejnym krokiem było napisanie oprogramowania, które mogło by samo sterować autem. Mikrokontroler PIC 18F452 odbiera z komputera sygnały przez łącze szeregowe i przesyła je dalej do zmodyfikownego nadajnika RC.


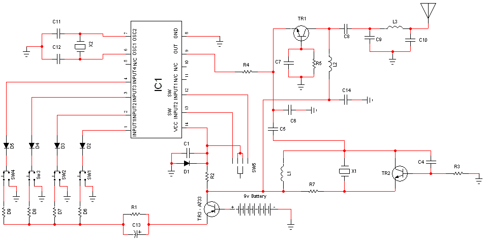
    Niezmodyfikowany układ nadajnika wyglądał tak:

    Autonomous Drifter - samochód RC sterowany z komputera

    Modyfikacja polegała na tym, że w miejsce przycisków za pomoc ą których steruje się autem, wpięto wyjścia z mikrokontrolera (zaznaczone na rysunkach SW1..4). Poniższy rysunek przedstawia układ z mikrokontrolerem.

    Autonomous Drifter - samochód RC sterowany z komputera

    Źródło:
    http://www.pyroelectro.com/projects/auto_drift/index.html

    Fajne? Ranking DIY
    O autorze
    Yuki7
    Tłumacz Redaktor
    Offline 
    Yuki7 napisał 55 postów o ocenie 27. Jest z nami od 2008 roku.
  • REKLAMA
  • #2 5979373
    Miotacz
    Poziom 11  
    Złe to nie jest ale koszta są duże szczególnie za mikrokontrolery, no i ten samochodzik też trochę kosztował(z 50-100zł).Pozdro4all.
  • #3 5980042
    kaytec
    Poziom 20  
    Miotacz - myślę że trochę przesadzasz z kosztami, dzisiaj taka zabawka kosztuje w Tesco 19.99 i to większy z lepszą "budą". A uc faktycznie w granicy 22pln - można by taniej, ale zauważ że ten uc tylko u nas taki drogi - mało popularne procki.

    Od 100zł zaczynają się już fury ze sterowaniem "analogowym".
  • #4 5981908
    Infinyty
    Poziom 13  
    A czy dało by rade zrobić to samo tylko na sterowaniu analogowym :?:
  • REKLAMA
  • #5 5982184
    marenc
    Poziom 24  
    Tak, tylko trochę trudniej ;) Poczytaj o przetwornikach DAC(Digital-Analog Converter) lub o drabince R-2R.
  • #6 5982735
    Infinyty
    Poziom 13  
    Ok, to z tego co wyczytałem to byłoby stopniowe przełączanie prędkości (wszystko zależy od ilości tych linii rezystorów) ale widzę że już na 3 liniach jest sporo kombinacji.
    I jeśli się niemylne to potrzeba by było, 4 takie układy(przód tył prawo lewo)
    Autonomous Drifter - samochód RC sterowany z komputera
    http://www.allaboutcircuits.com/vol_4/chpt_13/3.html
    ^^stąd czytałem ^^
  • #7 5982904
    kaytec
    Poziom 20  
    A nie prościej mikrokontroler i polecenie servoset w bascomie / ew. w innym języku?

    W lepszych modelach sterowanie odbywa się za pomocą serwomechanizmów, wszystko jest robione pod ten standard. Dodatkowo w silnikach spalinowych przepustnica jest otwierana bezpośrednio przez serwomechanizm. Tak więc wystarczył by sam mikrokontroler z serwami podłączonymi bezpośrednio do portów, bez żadnych dodatkowych elementów.
  • REKLAMA
  • #8 5982963
    marenc
    Poziom 24  
    http://www.avr-asm-tutorial.net/avr_en/AVR_DAC.html

    Strona z drabinką R-2R dla AVR. Jest mniej dokładna od DAC, ale spełnia swoje zadanie.

    Stosowanie PWM jest zbędne ... dane z RS232 można wprowadzać do rejestru przesuwnego, na końcu słowa zatrzask do bufora i nowa wartość jest na wyjściu drabinki R-2R. Koszt około 4,-zł.
  • REKLAMA
  • #10 5986773
    gemiel
    Poziom 25  
    Jeśli chodzi o zmniejszenie kosztów to ja korzystałem z poniższego schematu i sterowanie działa świetnie.
    Autonomous Drifter - samochód RC sterowany z komputera
    Układ jest prosty, tani i jedynie trzeba się postarać o jakiś program do sterowania konkretnym urządzeniem.
    Do prób najlepszy jest program Sterklik.
  • #11 5988307
    ghost
    Poziom 23  
    Jeśli chodzi o sterowanie proporcjonalne to można by użyć np pary układów LM1871/1872 do przekazania sygnałów analogowych. Trzeba by do 1871 dobudować przetworniki C/A sterowane z komputera. Ale dzięki wykorzystaniu tych układów sterowanie od strony modelu jest banalnie proste (polecam notę aplikacyjną)
    Kiedys w jakiejś gazecie (bodajże Elektronik Hobby) był opis kompletnego sterowania RC na tych układach (niestety bez rysunków płytek)
  • #12 6012308
    Kangurek1
    Poziom 13  
    Można gdzieś umieścić kamerkę i jeździć sobie :) Wg. mnie projekt super!!! Chyba sobie zrobię coś podobnego.
    Co do transmitera:
    1. Jak można zwiększyć zasięg?
REKLAMA