logo elektroda
logo elektroda
X
logo elektroda
REKLAMA
REKLAMA
Adblock/uBlockOrigin/AdGuard mogą powodować znikanie niektórych postów z powodu nowej reguły.

[AT90S2313][BASCOM] Lcd problem

Mortan1 10 Sty 2009 23:17 1788 4
REKLAMA
  • #1 5980289
    Mortan1
    Poziom 14  
    Witam
    Napisałem prosty programik, na przetestowanie wyświetlacza LCD 8x2:
    $regfile = "2313def.dat"
    $crystal = 4000000
    Config Lcd = 16 * 2
    Config Lcdpin = Pin , Db4 = Portb.5 , Db5 = Portb.4 , Db6 = Portb.3 , Db7 = Portb.2 , E = Portb.6 , Rs = Portb.7
    Cls
    Lcd "bascom"
    Do
    Loop
    End


    Pomimo poprawnego połączenia, na wyświetlaczu nie pojawia się żaden tekst. Sprawdzałem na dwóch wyświetlaczach - 16x2 i 8x2 - w obydwu przypadkach to samo.
    Co robić?
  • REKLAMA
  • Pomocny post
    #2 5980363
    mirekk36
    Poziom 42  
    Mortan1 napisał:

    Pomimo poprawnego połączenia, na wyświetlaczu nie pojawia się żaden tekst.


    to może pokaż na jakimś prostym schemaciku jak wygląda to twoje poprawne połączenie hmmm???

    R/W - podłączone do GND
    dobrze ustawiony kontrast?

    wszystko dobrze polutowane?
  • REKLAMA
  • #3 5980406
    Mortan1
    Poziom 14  
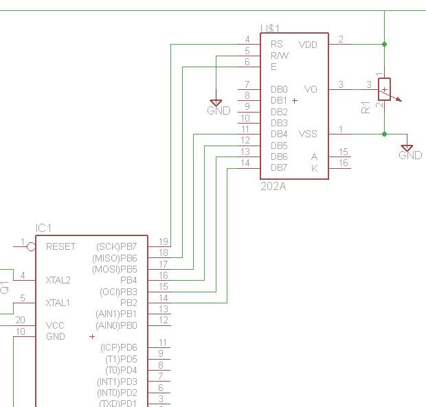
    Schemat:
    [AT90S2313][BASCOM] Lcd problem

    Cytat:
    R/W - podłączone do GND
    dobrze ustawiony kontrast?

    wszystko dobrze polutowane?

    Tak, wszystko poprawnie połączone i polutowane.

    Kontrast również poprawnie ustawiony potencjometrem.
  • REKLAMA
  • Pomocny post
    #4 5980421
    mirekk36
    Poziom 42  
    odłącz programator i zobacz czy będzie działać po resecie (bo użyłeś akurat linii które wykorzystywane są i do programatora ISP i do wyświetlacza. A programator czasami wymusza jakieś stany na swoich wyjściach - więc możesz mieć kaszankę na liniach danych wyświetlacza)
  • #5 5980432
    Mortan1
    Poziom 14  
    No i działa.
    Ponownie dziękuje za pomoc.
REKLAMA