Witam serdecznie!
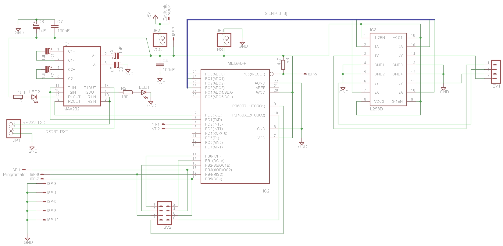
Przed chwilą skończyłem projektować układ oparty na atmedze8, który początkowo miałby służyć do operowania dwoma silnikami DC, bądz jednym krokowym, aczkolwiek ponieważ nie jestem jakimś super elektronikiem proszę Was o sprawdzenie tego układu.
OBJASNIENIA:
-Na płytce ma się znajdować gniazdo 10pinowe pod programator zgodnie ze standardem programatorów stk (na projekcie są to wszystkie piny ISP-x)
-Poza tym ma być 3pinowe gniazdo na kabel od rs232 (rxd, txd i gnd) podłączone przez max232 do mikrokontrolera.
-Do układu max232 podłączam także dwie diody kontrolne (które będą pokazywały czy coś sie dzieje).
-Zasilanie jest poprowadzone przez zworkę, podobnie jak reset
-Umieścilem również 2pinowe gniazdo podpięte pod int'y, które w przyszłości będą obsługiwały enkodery
-Poza tym na plytce ma znaleźć sie również złącze 8pinowe(2x4) na gold pinach które zamierzam kiedyś wykorzystać w bliżej nieokreślony sposób
-Zamierzam działać na wew. oscylatorze, dlatego w projekcie nie ma kwarcu.
I jak wg. Was to wygląda ??
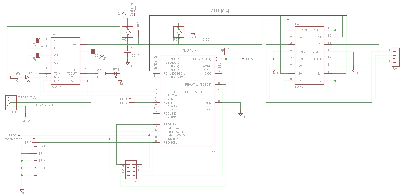
Przed chwilą skończyłem projektować układ oparty na atmedze8, który początkowo miałby służyć do operowania dwoma silnikami DC, bądz jednym krokowym, aczkolwiek ponieważ nie jestem jakimś super elektronikiem proszę Was o sprawdzenie tego układu.
OBJASNIENIA:
-Na płytce ma się znajdować gniazdo 10pinowe pod programator zgodnie ze standardem programatorów stk (na projekcie są to wszystkie piny ISP-x)
-Poza tym ma być 3pinowe gniazdo na kabel od rs232 (rxd, txd i gnd) podłączone przez max232 do mikrokontrolera.
-Do układu max232 podłączam także dwie diody kontrolne (które będą pokazywały czy coś sie dzieje).
-Zasilanie jest poprowadzone przez zworkę, podobnie jak reset
-Umieścilem również 2pinowe gniazdo podpięte pod int'y, które w przyszłości będą obsługiwały enkodery
-Poza tym na plytce ma znaleźć sie również złącze 8pinowe(2x4) na gold pinach które zamierzam kiedyś wykorzystać w bliżej nieokreślony sposób
-Zamierzam działać na wew. oscylatorze, dlatego w projekcie nie ma kwarcu.
I jak wg. Was to wygląda ??
