Witam wszystkich i proszę o pomoc !!
Szukam układu który będzie przetwarzał sygnał z padów piezo elektrycznych na midi by móc sterować addictive drums
I mam jeszcze pytanie czy jak to wszystko się podłączy pod pc czy będzie potrzebny sterownik ???
Prosze o nattychmiastową pomoc !!
I sorry jeśli umieściłem ten temat w złym miejscu jestem tu nowy !!
Za wszelką pomoc dziękuje
A i znalazłem takie cuś
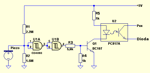
Pady perkusyjne - układ zwierający wyjście przy uderzeni
testował to ktoś ?? proszę o dokładną instrukcje podłączenia
Szukam układu który będzie przetwarzał sygnał z padów piezo elektrycznych na midi by móc sterować addictive drums
I mam jeszcze pytanie czy jak to wszystko się podłączy pod pc czy będzie potrzebny sterownik ???
Prosze o nattychmiastową pomoc !!
I sorry jeśli umieściłem ten temat w złym miejscu jestem tu nowy !!
Za wszelką pomoc dziękuje
A i znalazłem takie cuś
Pady perkusyjne - układ zwierający wyjście przy uderzeni
testował to ktoś ?? proszę o dokładną instrukcje podłączenia